logo elektroda
logo elektroda
X
logo elektroda
REKLAMA
REKLAMA
Adblock/uBlockOrigin/AdGuard mogą powodować znikanie niektórych postów z powodu nowej reguły.

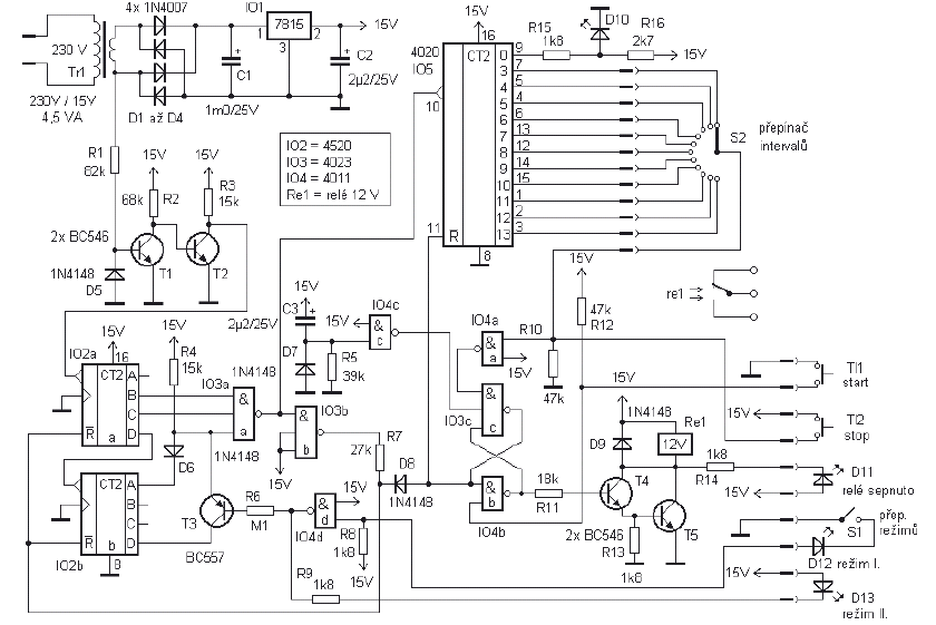
Układ czasowy od 3,5s do 6,8h

zasoby 28 Wrz 2005 18:19 1902 0
REKLAMA
  • Niespotykane często rozwiązanie o bardzo dużym zróżnicowaniu podtrzymywania czasu od 3,5 sekundy do 6,8 godziny wykorzystujące jako zegar zewnętrzny częstotliwość sieci energetycznej (podobnie jak w starych zegarkach elektronicznych). Do dyspozycji mamy przyciski TI1 oznaczający rozpoczęcie zliczania i TI2 czyli przerwanie zliczania. Przełącznik S1 umożliwia wybranie trybu - są dwa tryby pracy a przełącznik S2 umożliwia wybranie zadanego czasu działania.

    Ust. S2    Tryb 1      Tryb 2
    1              3,5s          24s
    2               7s            48s
    3              14s           96s
    4              28s           3,2m
    5              56s           6,4m
    6             112s          12,8m
    itd...


    Przy pierwszym uruchomieniu dobrze jest skontrolować czy na wejściu IC2a występuje około 50Hz.

    Fajne? Ranking DIY
    O autorze
    zasoby
    Poziom 23  
    Offline 
    zasoby napisał 784 postów o ocenie 432, pomógł 4 razy. Jest z nami od 2002 roku.
  • REKLAMA
REKLAMA