logo elektroda
logo elektroda
X
logo elektroda
REKLAMA
REKLAMA
Adblock/uBlockOrigin/AdGuard mogą powodować znikanie niektórych postów z powodu nowej reguły.

Pamięć głosowa 60 sekund na ISD2560

zasoby 02 Paź 2005 17:54 6138 7
REKLAMA
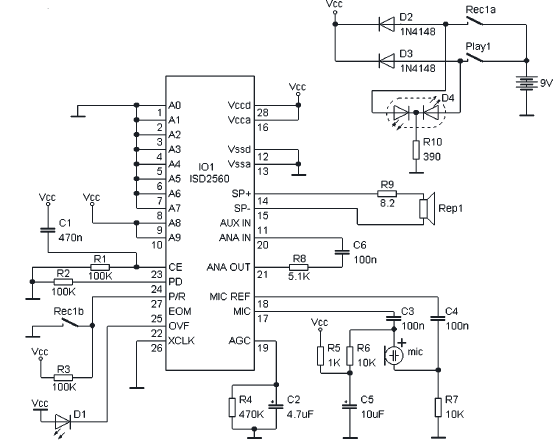
  • Układ ISD2560 pozwala na zapamiętanie komunikatów głosowych o łącznej długości 60 sekund. ISD jest szeroko stosowany w gadających zegarach, termometrach, komputerach pokładowych. Schemat to typowa aplikacja dla tej pamięci głosowej. Rozwiązanie pozwala na nagrywanie i odtwarzanie komunikatów a wybór trybu pracy dokonujemy za pomocą przełączników dwustykowych. Obecnie układy ISD są wypierane przez odtwarzacze i dyktafony zrealizowane na kompresji mp3, ale nadal jeśli chodzi o obsługę tej kostki z poziomu mikrokontrolera jest to najprostsze rozwiązanie pamięci głosowej - po co kodować sygnał, zapamiętywać a przy odtwarzaniu odkodowywać czyli tworzyć za pomocą scalaków całą otoczkę obsługi formatu mp3, jeśli mamy do zapamiętania krótki sygnał audio.

    Zasilanie bateria 9V
    Głośniczek 8Ω 0,5W
    mikrofon elektretowy

    Fajne? Ranking DIY
    O autorze
    zasoby
    Poziom 23  
    Offline 
    zasoby napisał 784 postów o ocenie 432, pomógł 4 razy. Jest z nami od 2002 roku.
  • REKLAMA
  • #2 1868835
    krzycho123
    Poziom 31  
    układ bardzo ciekawy . Jednak wielu w tym także mnie odstraszyć może cena ISD2560 :( układzik kosztuje 55-60 zł. Myśle że nie warto się w to bawić. No chyba że ktoś dostanie sampla.
  • REKLAMA
  • #3 1868998
    janek11389
    Poziom 42  
    Witam! A jak wygląda sprawa rozpoczęcia dotwarzania, czy jest możliwość tej regulacji? Czy takie coś szłoby wykorzystać do zastosowanie kamery pogłosowej?
    Pozdrawiam
  • #4 1871138
    ghost
    Poziom 23  
    Do kamery poglosowej to bardziej nadawalby sie raczej ISD 1410 - to tylko 10 sekund ale i tak az nadto - a ma duzo wyzsze przenoszone pasmo (pamiec jest taka sama jak w 1416 i 1420 - roznia sie tylko czestotliwoscia) - tylko nie wiem jaki jest czas przelaczania sie ukladu z zapisu w odczyt - to moze zdyskwalifikowac go do tego zastosowania.. ale mam nadzieje ze sie myle..
    No i przydaloby sie go czyms sterowac ;)
    np mikroprockeim lub prostym ukladem na ttl-ach
    Uklad da sie adresowac - tzn mozna zapisac np kilkadziesiat roznych sampli i odtwarzac jako sekwencje (byl gdzies w AVT chyba mowiacy zegar... a moze w Elektor? )
  • REKLAMA
  • #5 1876623
    Dariusz Goliński
    Poziom 22  
    Do kamery pogłosowej to są takie specjalne scalaki.
    Linie opóźniające a ich symbol zaczynała się literką MN i cyfra
    która oznaczała w symbolu max. czas zapamietania dzwięku.
    Jak będzie baaardzo duża potrzeba to mogę poszukać schematu
    bo napewno gdzieś go mam.
    Robiliśmy takie żeczy jak była moda na CB radio. Fajna sprawa.
    Tylko proszę na emaila dać sygnał.
    Profesjonalne kamery pogłosowe są zrobione na sprężynie.
  • #6 1878492
    PietrekDer
    Poziom 13  
    Witam. Sam akurat posiadam kostkę 2560 i chcę ją zaprogramować. Tylko że ja chce w nią wgrać ok 80 komunikatów, niektóre trwające nawet po 0.5 sek (najkrótszy to chyba 0.3 sek), tylko tak żeby kazdy komunikat był w tej pamięci zapisany pod innym adresem, tak żeby można było sobie składać dowolne zdania z poszczególnych komunikatów, obecnie mam jakiś układ na procku zrobiony, ale nie wiem czy dokładnie zrozumiałem jaka ma być kolejność poszczególnych sygnałów podczas nagrywania czy odtwarzania. Jeśli ktoś dałby radę pomóc to byłbym wdzięczny.
    Pozdro.
  • #7 3610495
    Masteq
    Poziom 18  
    Najprosciej bedzie zrobic jednego wav zlozonego z roznych komunikatow. Pozniej poszukac od jakich adresow w pamieci isd zaczynaja sie konkretne komunikaty. Zostaje tylko uC z odpowiednimi rulesami i czesc. Sam bede robil cos takiego w funkcji gadajacego alarmu - dobry chwyt marketingowy.
  • REKLAMA
  • #8 3613648
    ghost
    Poziom 23  
    Gratulacje kolego Masteq za wykopywanie takich archeologicznych tematów - pytanie zadane poltora roku temu!!!
REKLAMA