Witam serdecznie.
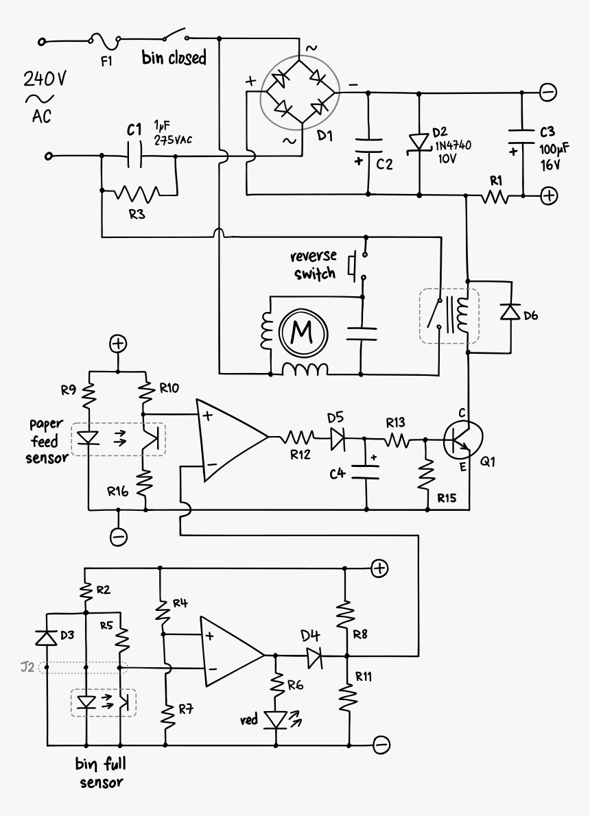
Niniejsza niszczarka przepracowała w firmie 3lata. Oznaki - po podaniu kartki do szczeliny uruchamiała się późno i jakby silnik był przeciążony. Następnie po podaniu kartki silnik zadziałał przez chwilkę i staje. Wyjecie kartki z szczeliny nożne się kręcą dłużnej i stają. Rozebrałem, wyczyściłem, lutowania podejrzane poprawiłem kalafonią. Efekt nożne kręcą się ciągle lecz po podaniu kartki w szczelinę stają.
Przed prze-lutowaniem płytki rozłączenie nadajnika odbiornika szczeliny płyt uruchamia noże, lecz na kartki a4 już nie.
Po zabiegu nie reaguje na nic.
Jakieś pomysły? Zacząć od wymian emitera i odbiornika?
Niniejsza niszczarka przepracowała w firmie 3lata. Oznaki - po podaniu kartki do szczeliny uruchamiała się późno i jakby silnik był przeciążony. Następnie po podaniu kartki silnik zadziałał przez chwilkę i staje. Wyjecie kartki z szczeliny nożne się kręcą dłużnej i stają. Rozebrałem, wyczyściłem, lutowania podejrzane poprawiłem kalafonią. Efekt nożne kręcą się ciągle lecz po podaniu kartki w szczelinę stają.
Przed prze-lutowaniem płytki rozłączenie nadajnika odbiornika szczeliny płyt uruchamia noże, lecz na kartki a4 już nie.
Po zabiegu nie reaguje na nic.
Jakieś pomysły? Zacząć od wymian emitera i odbiornika?
