W ramach ćwiczeń z lutowaniem SMD postanowiłem zbudować prosty układ na ATMEGA + CH340G.
Płytka wyszła udało się polutować, posprawdzałem czy niema zwarć itp... Generalnie niemal wszystko się udało i układ działa - diody migają komunikacja po porcie szeregowym śmiga.
Niestety niezależnie od tego czy układ zasilam z USB czy poprzez programator ISP procesor wg mnie osiąga zdecydowanie zbyt wysokie temperatury ( około 40 - 50 stopni ) lekko parzy w palce. Rzeczywiście na początku miałem na płytce niewykorzystane piny zwarte do masy a w kodzie porty wyły ustawione jako wejścia z wewnętrznym pull-up.
Po kilku próbach z programową konfiguracją portów nic nie uległo zmianie i w końcu je "upitoliłem" nożykiem do tapet, pomierzyłem czy nie ma zwarcia ale problem pozostał. Na koniec nawet odciąłem połączenie z CH340G ...
Nie ma znaczenia czy pracuję z oscylatorem zewnętrznym, czy wewnętrznym czy na 1MHz, 8MHz, czy 11.059 (zewn.).
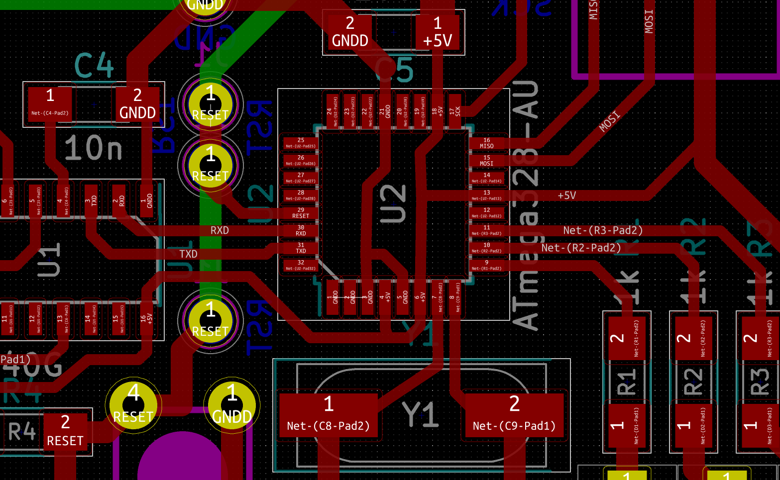
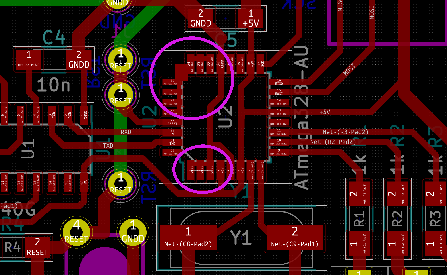
Niewykorzystane piny które były zwarte to:
ADC7, PC0/ADC0, PC1/ADC1, PC2/ADC2, PC3/ADC3, PC4/ADC4, PC5/ADC5, PD3, PD4 ...
Co robię źle?
Poniżej kod programu testowego:
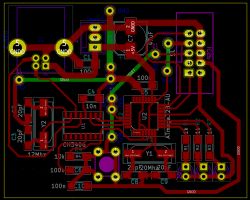
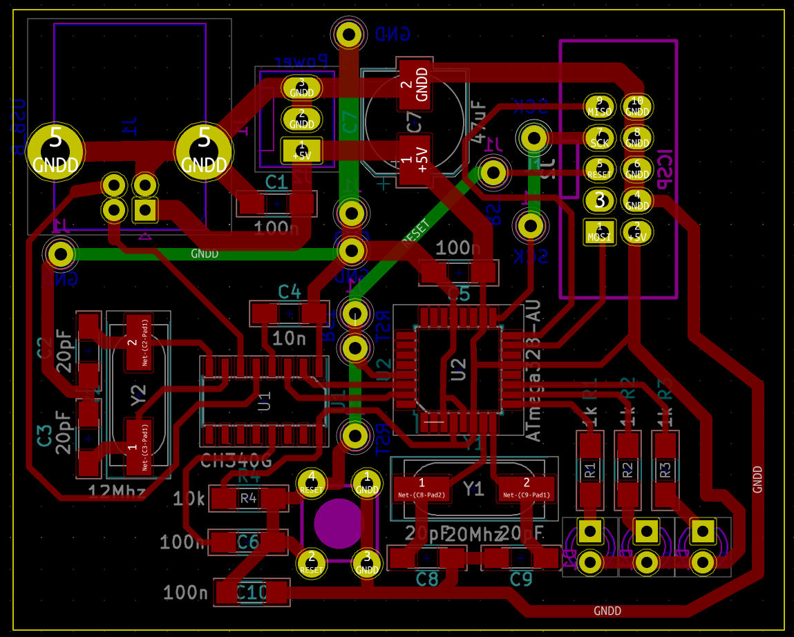
PCB - WERSJA PIERWOTNA Z PINAMI ZWARTYMI DO MASY :
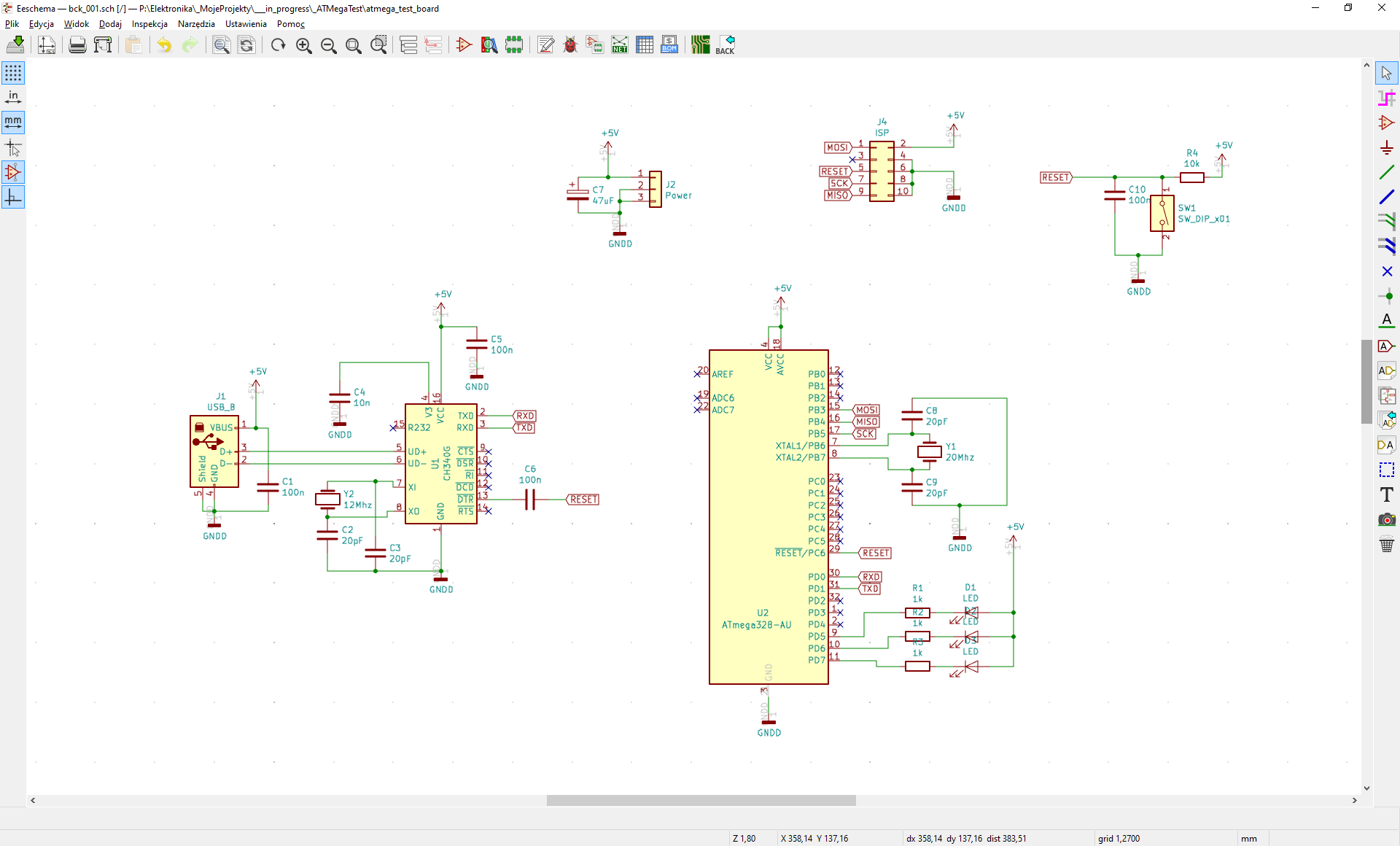
Schemat i PCB:

Płytka wyszła udało się polutować, posprawdzałem czy niema zwarć itp... Generalnie niemal wszystko się udało i układ działa - diody migają komunikacja po porcie szeregowym śmiga.
Niestety niezależnie od tego czy układ zasilam z USB czy poprzez programator ISP procesor wg mnie osiąga zdecydowanie zbyt wysokie temperatury ( około 40 - 50 stopni ) lekko parzy w palce. Rzeczywiście na początku miałem na płytce niewykorzystane piny zwarte do masy a w kodzie porty wyły ustawione jako wejścia z wewnętrznym pull-up.
Po kilku próbach z programową konfiguracją portów nic nie uległo zmianie i w końcu je "upitoliłem" nożykiem do tapet, pomierzyłem czy nie ma zwarcia ale problem pozostał. Na koniec nawet odciąłem połączenie z CH340G ...
Nie ma znaczenia czy pracuję z oscylatorem zewnętrznym, czy wewnętrznym czy na 1MHz, 8MHz, czy 11.059 (zewn.).
Niewykorzystane piny które były zwarte to:
ADC7, PC0/ADC0, PC1/ADC1, PC2/ADC2, PC3/ADC3, PC4/ADC4, PC5/ADC5, PD3, PD4 ...
Co robię źle?
Poniżej kod programu testowego:
Kod: C / C++
PCB - WERSJA PIERWOTNA Z PINAMI ZWARTYMI DO MASY :
Schemat i PCB:
