logo elektroda
logo elektroda
X
logo elektroda
REKLAMA
REKLAMA
Adblock/uBlockOrigin/AdGuard mogą powodować znikanie niektórych postów z powodu nowej reguły.

Regulacja pracy wycieraczek Audi 80 B2 - przeróbka przekaźnika VW 19

maniek2v 20 Cze 2020 19:13 957 8
REKLAMA
  • #1 18771496
    maniek2v
    Poziom 11  
    Witam,
    czy jest możliwość przerobienia przekaźnika pracy wycieraczki np z vw "19" tak aby regulacja pracy przerywanej była płynna (nie programowana jak np w przekaźniku "99""), coś mniej więcej funkcjonalnie jak w oplu omega B albo jak dobrze znanym maluchu za pomocą potencjometru, chciałbym to zrobić w audi 80 b2.
    Pozdrawiam
  • REKLAMA
  • #2 18771575
    carrot
    Moderator Samochody
    Tak, znajdź w przekaźniku kondensator odpowiedzialny za czas interwałów pracy wycieraczek i rezystor odpowiadający za jego ładowanie, następnie zastąp rezystor potencjometrem i włączonym szeregowo rezystorem o mniejszej wartości
  • REKLAMA
  • #3 18901159
    maniek2v
    Poziom 11  
    Trochę to trwało, ale musiałem poprosić Kolegę o pomoc w wytypowaniu tego opornika -poniżej zdjęcie- 15kohm zastąpiłem 10kohm opornikiem + potencjometr 5kohm, niestety nie zmieniło to czasu wyzwalania wycieraczek. Może ktoś mógłby podpowiedzieć czy to jest prawidłowy rezystor- bo jeśli tak to zmienię proporcje opornik/potencjometr.
  • #4 18901271
    Megawe
    Poziom 34  
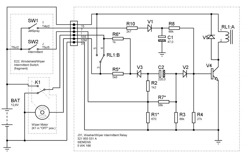
    Regulacja pracy wycieraczek Audi 80 B2 - przeróbka przekaźnika VW 19

    Schemat typowego stosowanego w tamtych czasach przekaźnika pracy wycieraczek Siemens.
  • REKLAMA
  • #5 18901503
    maniek2v
    Poziom 11  
    Mój jest trochę inny przekaźnik SIEMENS 431 955 531, schemat też minimalnie się różni...
  • #7 18901591
    maniek2v
    Poziom 11  
    Już rozważałem kupno przekaźnika żółtego z omegi i starą manetkę i w podobny sposób zaadoptować u siebie...
  • REKLAMA
  • #8 18903341
    maniek2v
    Poziom 11  
    Czy ktoś mógłby podać jaki maksymalny czas przerwy jest na przekaźniku z omegi nr 90494187 i do ilu sekund przerwy można skrócić na tym potencjometrze?
REKLAMA