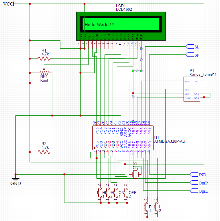
Witam, zmontowałem Sterowanie do trackera do solara na atmedze 328 i pojawia się problem z dzialaniem przycisków. Otóż raz działa wszystko, raz jak nacisnę jeden to działa jak drugi, raz nie działa wcale. Dotyczy to wszystkich przycisków. Zwarc w układzie nie ma. Na załączonym schemacie nie zwracajcie uwagi na zwarcie przy LCD (błąd w schemacie). Dodatkowo załączam kod z bascom. Proszę weźcie pod uwagę to że jestem amatorem 😁
Pozdrawiam i dzięki 😉
Kod: VB.net
Pozdrawiam i dzięki 😉
