Zachęcony jakością brzmienia modułu który tu opisałem; https://www.elektroda.pl/rtvforum/topic3717644.html postanowiłem przetestować sam wzmacniacz w klasie D oparty o TPA3110D2. Moduł możemy kupić już za kilka złotych;
Nota katalogowa TPA3110D2 dostępna jest tu; https://www.ti.com/lit/ds/symlink/tpa3110d2.p...ef_url=https%253A%252F%252Fwww.google.pl%252F
Sam moduł jest niewielkich rozmiarów i został fabrycznie wyposażony w nieduży radiator.
Producent układu deklaruje ciekawe parametry;
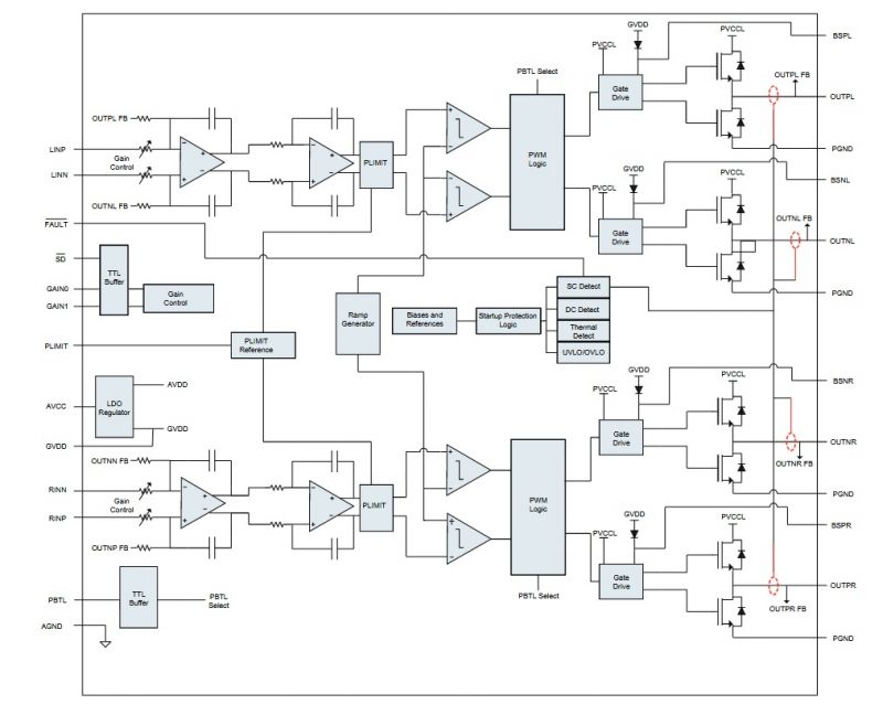
A uproszczony schemat wewnętrzny prezentuje się imponująco;
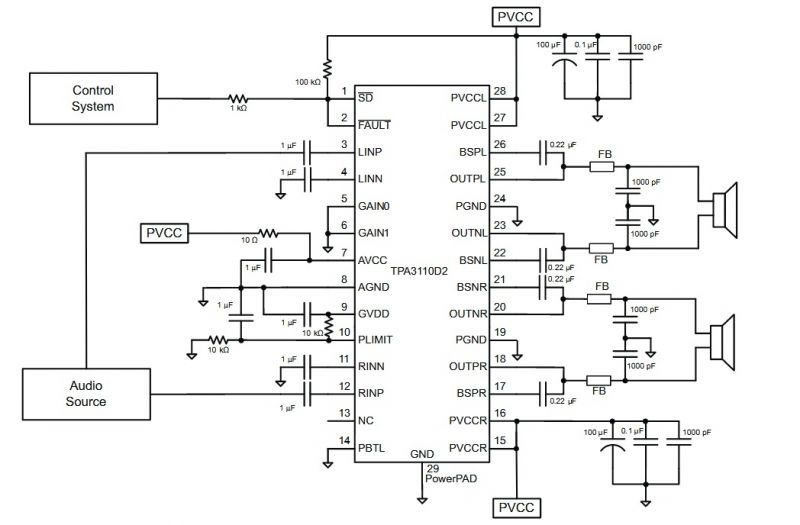
W porównaniu do schematu aplikacyjnego w wersji stereo;
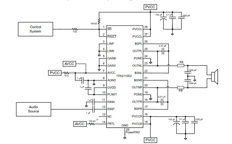
Jak i mono;
Po podłączeniu zestawów głośnikowych (30W/8Ω) i zasilania 13,8V zostałem niemiło zaskoczony wyraźnie słyszalnym szumem na wyjściu (brak wysterowania, wejścia zwarte do masy). Pomyślałem że być może to zasilacz przenosi zakłócenia(impulsowy, regulowany max. 21V/8A), i podłączyłem klasyczny liniowy 13,8V/5A. nic się nie zmieniło. Ponieważ w zamyśle chciałem ten wzmacniacz zastosować do "napędzania" subwoofera warsztatowego, postanowiłem kontynuować testowanie mimo tego szumu który zbytnio by w tym zastosowaniu nie przeszkadzał.
I tu drugie zaskoczenie, już przy niewielkim wysterowaniu (karta dźwiękowa komputera) wzmacniacz tak jakby się "dusi" a nawet potrafi się wyłączyć. Tu krótki film z "efektów" jakimi mnie wzmacniacz obdarzył;
Słyszalne wyłączanie się jest najprawdopodobniej efektem działania ogranicznika mocy wbudowanego w strukturę wzmacniacza. Moje podejrzenia się potwierdziły, po zdjęciu radiatora i analizie PCB;
Sugerując się notatką z DS;
usunąłem R26 (10kΩ) będący częścią dzielnika ustalającego moc wyjściową i zastąpiłem go zworą;
Uporczywe "zacinanie" ustąpiło
Zamontowałem z powrotem radiator i przełączyłem zasilanie na "mocniejszy" zasilacz.
Chcąc uzyskać maksymalną moc ustawiłem napięcie zasilania na 21V, i tu kolejne zdziwienie... Znów dostaje czkawki, pomyślałem że być może 6Ω obciążenia to zdecydowanie za mało przy takim zasilaniu. Nota katalogowa mówi coś wręcz przeciwnego;
Czyli przy 6Ω mamy trochę zapasu, co ciekawe po zmniejszeniu napięcia zasilania do ok. 14V (przy takim samym wysterowaniu) "czkawka" znikła, jednak nie do końca. Przy większym wysterowaniu(słyszalne zniekształcenia), dalej następowało wyłączanie. Pobór prądu w porywach dochodził do 1,2-1,5A(14V). Przy w miarę dużej głośności (ledwie słyszalne zniekształcenia) pobór prądu utrzymywał się w okolicach 0,6A(14V).
Mając porównanie do wzmacniacza wbudowanego w mój monitor (2x7W RMS), śmiem twierdzić że parametry podane przez producenta mocno odbiegają od rzeczywistości lub producent modułu coś zepsuł na etapie projektowania lub produkcji. Podsumowując, sam moduł może znaleźć zastosowanie w jakimś urządzeniu audio chociażby ze względu na wymiary. Nie oczekujmy jednak "cudów", że nagłośnimy nim dyskotekę
.
Nota katalogowa TPA3110D2 dostępna jest tu; https://www.ti.com/lit/ds/symlink/tpa3110d2.p...ef_url=https%253A%252F%252Fwww.google.pl%252F
Sam moduł jest niewielkich rozmiarów i został fabrycznie wyposażony w nieduży radiator.
Producent układu deklaruje ciekawe parametry;
A uproszczony schemat wewnętrzny prezentuje się imponująco;
W porównaniu do schematu aplikacyjnego w wersji stereo;
Jak i mono;
Po podłączeniu zestawów głośnikowych (30W/8Ω) i zasilania 13,8V zostałem niemiło zaskoczony wyraźnie słyszalnym szumem na wyjściu (brak wysterowania, wejścia zwarte do masy). Pomyślałem że być może to zasilacz przenosi zakłócenia(impulsowy, regulowany max. 21V/8A), i podłączyłem klasyczny liniowy 13,8V/5A. nic się nie zmieniło. Ponieważ w zamyśle chciałem ten wzmacniacz zastosować do "napędzania" subwoofera warsztatowego, postanowiłem kontynuować testowanie mimo tego szumu który zbytnio by w tym zastosowaniu nie przeszkadzał.
I tu drugie zaskoczenie, już przy niewielkim wysterowaniu (karta dźwiękowa komputera) wzmacniacz tak jakby się "dusi" a nawet potrafi się wyłączyć. Tu krótki film z "efektów" jakimi mnie wzmacniacz obdarzył;
Słyszalne wyłączanie się jest najprawdopodobniej efektem działania ogranicznika mocy wbudowanego w strukturę wzmacniacza. Moje podejrzenia się potwierdziły, po zdjęciu radiatora i analizie PCB;
Sugerując się notatką z DS;
usunąłem R26 (10kΩ) będący częścią dzielnika ustalającego moc wyjściową i zastąpiłem go zworą;
Uporczywe "zacinanie" ustąpiło
Chcąc uzyskać maksymalną moc ustawiłem napięcie zasilania na 21V, i tu kolejne zdziwienie... Znów dostaje czkawki, pomyślałem że być może 6Ω obciążenia to zdecydowanie za mało przy takim zasilaniu. Nota katalogowa mówi coś wręcz przeciwnego;
Czyli przy 6Ω mamy trochę zapasu, co ciekawe po zmniejszeniu napięcia zasilania do ok. 14V (przy takim samym wysterowaniu) "czkawka" znikła, jednak nie do końca. Przy większym wysterowaniu(słyszalne zniekształcenia), dalej następowało wyłączanie. Pobór prądu w porywach dochodził do 1,2-1,5A(14V). Przy w miarę dużej głośności (ledwie słyszalne zniekształcenia) pobór prądu utrzymywał się w okolicach 0,6A(14V).
Mając porównanie do wzmacniacza wbudowanego w mój monitor (2x7W RMS), śmiem twierdzić że parametry podane przez producenta mocno odbiegają od rzeczywistości lub producent modułu coś zepsuł na etapie projektowania lub produkcji. Podsumowując, sam moduł może znaleźć zastosowanie w jakimś urządzeniu audio chociażby ze względu na wymiary. Nie oczekujmy jednak "cudów", że nagłośnimy nim dyskotekę
Fajne? Ranking DIY
