logo elektroda
logo elektroda
X
logo elektroda
REKLAMA
REKLAMA
Adblock/uBlockOrigin/AdGuard mogą powodować znikanie niektórych postów z powodu nowej reguły.

HORECA GIC3035 - Uszkodzone tranzystory IGBT H20R1353, możliwe problemy z cewką induktora?

DiscoLED 25 Wrz 2020 13:53 1059 9
REKLAMA
  • #1 18941998
    DiscoLED
    Poziom 10  
    Witam, liczę na Waszą pomoc, gdyż mnie już brak pomysłu. Kuchenka indukcyjna HORECA (lub tez pod nazwą MAKRO) o symbolu GIC3035. Dotarła do mnie uszkodzona (wywala bezpieczniki). Szybka diagnoza uszkodzenie jednego z tranzystorów IGBT H20R1353 - pełne zwarcie na wszystkich wyprowadzeniach tranzystora. Wymiana tranzystora + sprawdzenie elementów towarzyszących. Pierwsze włączenie i znowu natychmiastowe wybicie bezpiecznika. Znowu poleciał IGBT tym razem drugi (obydwa pracują równolegle).

    Zakup nowych tranzystorów, wymiana, dokładne sprawdzenie większości elementów półprzewodnikowych i kondensatorów. Wszystko OK, a tranzystory jak się paliły tak się palą. Nie mam już pomysłów. Może ktoś coś? Czy może być coś nie tak z sama cewką induktora? Wizualnie wygląda OK, ale ona jest głównym obciążeniem stąd pytanie...
  • REKLAMA
  • Pomocny post
    #2 18942108
    Telo
    Serwisant RTV
    Witam

    Te tranzystory to z pewnego źródła możesz cewkę zmierzyć jej indukcyjność a jeżeli tranzystor miał zwarcie na wszystkich wyprowadzeniach to nie uszkodził elementów w sterowaniu?
    Jakie elementy masz w sterowaniu.
  • #3 18947494
    DiscoLED
    Poziom 10  
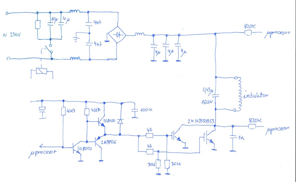
    Indukcyjność cewki 260mH, ale jaka ma być właściwa? Co do oryginalności tranzystorów nie mam pewności, spróbuję kupić w innym miejscu, ale zaznaczam, że tranzystory padają natychmiast po włączeniu wtyczki do gniazdka zasilania wybijając bezpiecznik. Może spróbować coś pomierzyć bez tranzystorów mocy? Rozrysowałem schemat z natury, wraz z układem sterowania, może coś pomoże w analizie i waszych podpowiedziach. Tranzystory, dioda w układzie sterowania sprawne.

    HORECA GIC3035 - Uszkodzone tranzystory IGBT H20R1353, możliwe problemy z cewką induktora?
  • REKLAMA
  • Pomocny post
    #4 18948865
    Telo
    Serwisant RTV
    Witam

    Sterowanie jest w miarę proste jeżeli nie ma uszkodzonych elementów to zmierz pojemność prostownika może kondensatory są puste lub mają zaniżoną pojemność , a te tranzystory to po uszkodzeniu maja zwarcie wszystkich wyprowadzeń czy tylko E,C?
    Ja bym kupił w Aswo raczej pewne elementy:

    H20R1353 TRANZYSTOR TO-247 -ROHS-KONFORM #F552326
    IHW20N135R3
    INFINEON PLN 32,51
  • REKLAMA
  • #5 18948925
    DiscoLED
    Poziom 10  
    Dzięki za podpowiedzi. Kondensatory oczywiście sprawdzone w pierwszej kolejności. Pojemność bez zastrzeżeń. Uszkodzenie tranzystorów następuje całkowicie tzn. mają zwarcie na każdej elektrodzie. Dobrze byłoby zmierzyć jaki sygnał przychodzi na bramki tych tranzystorów (oczywiście bez tranów mocy), ale jak zmusić kuchenkę do działania bez induktora? W jaki sposób realizowane jest wykrywanie garnka?
  • REKLAMA
  • Pomocny post
    #6 18949419
    Telo
    Serwisant RTV
    Witam

    Nie wiem czy jest tak samo ale raczej tak na sprawnej płycie odbywa się to tak generator uruchamia wstępnie cewkę i jak widzi ferromagnetyk czyli materiał z którego jest wykonane dno garnka to uruchamia potem moc na stałe mierzy prąd na przekładnikach.
    Jak włączysz płytę do zasilania i uruchomisz jedni pole ale postawisz innego typu garnek niż do indukcji to nie włączy się to pole i wyświetli błąd, ale będzie słychać jak włączy się przekaźnik i generator ale po czasie się wyłączy nie będzie dalszej pracy pola.

    W tym przypadku będzie trudno uruchomić bez tranzystorów.
  • #7 18949459
    DiscoLED
    Poziom 10  
    Sprawa wyjaśniona, niestety bez happy endu. Uszkodzony jest port (wyprowadzenie) procesora, który podaje sygnał na tranzystory sterujące. Jest on zwarty fizycznie do masy co powoduje pełne wysterowanie tranzystorów mocy. Niestety kupno samego procka jest niemożliwe a cała płyta kosztuje 550pln co czyni naprawę nieopłacalną. Bardzo dziękuję Telo za cenne uwagi!
  • #8 18949533
    Telo
    Serwisant RTV
    Witam

    No tak tania konstrukcja nie ma galwanicznego oddzielenia od portu procesora ale i tak ciekawe dlaczego zwarte wyjście portu do masy a nie uszkodzone elementy w torze sterowania.
  • #9 18949553
    DiscoLED
    Poziom 10  
    Dobre pytanie, pewnie zasada najsłabszego ogniwa, którym akurat okazał się port procesora. Myślę jednak, że zupełnie pierwotna przyczyna uszkodzenia leżała zupełnie gdzie indziej. Przyjrzałem się bliżej rezystorowi 820K/2W, który wychodzi z kolektorów tranzystorów mocy gdzieś w okolice procesora. Był on oblepiony tłuszczem na co wcześniej nie zwróciłem uwagi. Po wyczyszczeniu okazało, że jest on okopcony. Sam rezystor mimo nadpaleń był sprawny, ale laminat pod samym rezystorem miał piękną wypaloną ścieżkę na całej długości rezystora. Przypuszczam, że poszło tamtędy jakieś przepięcie i to pierwotnie uszkodziło procesor a potem tranzystory mocy. Albo jakoś tak.

    HORECA GIC3035 - Uszkodzone tranzystory IGBT H20R1353, możliwe problemy z cewką induktora?
  • #10 18949950
    Telo
    Serwisant RTV
    Witam

    I sprawa się wyjaśniła winny był tłuszcz który zadziałał jak przewodnik i z 820K zrobiła sie mała rezystancja a ,że po drugiej stronie jest on podłączony do napięcia sieciowego za prostownikiem to poszło wysokie na wejście procesora, a potem uszkodzenie portu sterowania i na końcu uszkodzenie tranzystora mocy.
REKLAMA