logo elektroda
logo elektroda
X
logo elektroda
REKLAMA
REKLAMA
Adblock/uBlockOrigin/AdGuard mogą powodować znikanie niektórych postów z powodu nowej reguły.

Alternator Denso - czy można wstawic mostek 6-diodowy

kris8888 30 Wrz 2020 16:09 1461 18
REKLAMA
  • #1 18951499
    kris8888
    Poziom 39  
    Witam

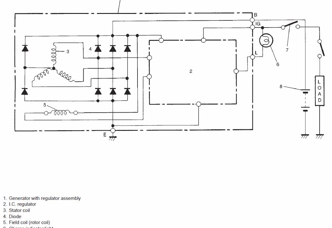
    Naprawiam alternator Denso, który oryginalnie ma prostownik ośmiodiodowy oraz wyprowadzony środkowy punkt połączenia uzwojeń stojana. Czy mogę zamiennie wstawić mostek sześciodiodowy i nie podłączyć nigdzie środkowego punku uzwojeń? Jaki będzie tego skutek?
    W jakim celu stosuje się te dwie dodatkowe diody do których jest podłączony środek uzwojeń?
    Nie mogę nigdzie znaleźć na to odpowiedzi a pytam dlatego, że dostępne zamienniki mostków prostowniczych, które niby odpowiadają oryginałowi, nie mają połączenia z środkowym odczepem uzwojeń stojana. Prawdopodobnie nie mają też tych dodatkowych diod.
    Poniżej oryginalny schemat alternatora:
  • REKLAMA
  • #2 18951594
    jozgo
    Poziom 42  
    Ten środek gwiazdy uzwojenia jest przecież neutralny napięciowo.
    Może te diody mają "gasić" jakieś drobne przepięcia wystepujace w uzwojeniach w momentach przełączania się diod prostowniczych. Przy "przejściach przez zero".
  • REKLAMA
  • #3 18951618
    kris8888
    Poziom 39  
    No właśnie wiem że jest neutralny napięciowo i w wielu alternatorach nawet nie jest wyprowadzony na zewnątrz. Z drugiej strony czy producent zadawałby sobie tyle trudu i wyprowadzał środek oraz dodawał dwie diody w mostku niepotrzebnie?
    Dodam, że te dwie diody są tak samo duże jak sześć pozostałych, więc one raczej nie gaszą "drobnych" przepięć, ale są przeznaczone do prostowania sporego prądu.

    Póki co wszystkie "podróby" mostków do mojego alternatora znalazłem w wersji 6-diodowej (mimo że w opisie producentów jest że niby jest 8 diod, ale pomiar testerem diodowym tego nie potwierdza). Żadnej "podróby" na razie nie kupiłem bo nie wiem czy można ją bezpiecznie zastosować.
    Oryginalny mostek ma na pewno 8 diod, jak na schemacie, co potwierdzają też pomiary.
  • #4 18951652
    jozgo
    Poziom 42  
    kris8888 napisał:
    te dwie diody są tak samo duże jak sześć pozostałych

    To że są tak samo duże? U chińczyka kosztują producenta ułamek centa.
    Duże, małe jeden pies.
  • #5 18951671
    kris8888
    Poziom 39  
    Miałem na myśli, że w oryginalnym, japońskim mostku wszystkie diody są gabarytowo identyczne.
    Chińskie podróby wyglądają tak, jakby też miały 8 diod, ale co za problem zrobic imitację diody :-)

    Chyba wstawię taki 6-diodowy mostek, tylko cały czas mnie zastanawia po co są te dwie dodatkowe diody. Jakiś sprzedawca przekazał mi, że przy tym zamienniku mostka alternator będzie "tylko" trochę słabszy i będzie nieco gorzej ładował. No ale jakim cudem skoro ten środek uzwojeń jest neutralny gdy wszystkie uzwojenia stojana są równomiernie obciążone.
  • #6 18951732
    jozgo
    Poziom 42  
    Skończyłem specjalność Napęd Elektryczny.
    W ten zakres wchodzą też wszelkiego rodzaju uklady prostowników. Nie widzialem czegoś takiego.
    Nigdy np. w prostowniku zasilanym z transformatora trój i wiecej fazowego nie byl wykorzystywany punk gwiazdowy uzwojeń.
    Pólprzewodnikowe prostowniki wprowadzaja zakłócenia do sieci szczególnie przez napięcie progowe i pomyslalem że może dla likwidacji tego efektu sa te diody.
    Ze względu na elektronikę samochodu?

    Dodano po 2 [minuty]:

    Tylko tak zmyślam.
  • #7 18951841
    kris8888
    Poziom 39  
    Na jakimś zagranicznym forum znalazłem dość pokrętne wytłumaczenie, że te dwie dodatkowe diody podłączone do punktu środkowego stojana służą do prostowania trzeciej harmonicznej przebiegu prądu i dają dodatkową "wydajność" alternatora przy wysokich obrotach. Ale coś mi się nie chce wierzyć w tą teorię. Skąd ta trzecia harmoniczna w zwykłej trójfazowej prądnicy.
    Tak więc czekam na logiczne uzasadnienie tego rozwiązania.
    Tego typu rozwiązanie stosuje Denso w alternatorach kilku marek samochodów, m.in. ford, toyota, suzuki.
    Jeśli byłoby to takie super to dlaczego wszyscy tego nie stosują? Koszt dwóch dodatkowych diod to żaden koszt.
  • #8 18951876
    jozgo
    Poziom 42  
    kris8888 napisał:
    kąd ta trzecia harmoniczna w zwykłej trójfazowej prądnicy.

    Z prostownika. Napięcie progowe diod i dalej też nieliniowa charakterystyka.
    Też coś tak kombinowałem.
    kris8888 napisał:
    Jeśli byłoby to takie super to dlaczego wszyscy tego nie stosują? Koszt dwóch dodatkowych diod to żaden koszt.

    Efekt pewnie też taki?
  • REKLAMA
  • #9 18952046
    Megawe
    Poziom 34  
    Eksperymentalnie trzeba by włączyć amperomierz i sprawdzić ile i kiedy płynie tam prądu.
    Diody te powodują równoległą pracę pojedynczych trzech uzwojeń stojana, które normalnie pracują szeregowo po dwie.
    Można sprawdzić oscyloskopem jak wygląda nie wyprostowany prąd.
    Może układ ma za zadanie odciążać regulator napięcia.
  • #10 18952074
    kris8888
    Poziom 39  
    Tutaj: https://patents.google.com/patent/US7095214B2/en też piszą o technice przełączania neutralnego punktu uzwojeń alternatora w celu prostowania trzeciej harmonicznej, która pojawia się przy wysokich obrotach alternatora. Daje to dodatkowy "power".
    Wygląda, że to stary patent firmy Nippondenso: https://patents.google.com/patent/US3866072A/en
    Czyli z tego wniosek, że to tylko takie dodatkowe usprawnienie i można też stosować "podrabiane" mostki 6-diodowe w miejsce 8-diodowych licząc się niestety z mniejszą wydajnością alternatora.
    Chyba niepotrzebnie zakładałem wątek skoro sam sobie odpowiedziałem :-)
  • #11 18952601
    szwagros
    Poziom 33  
    jozgo napisał:
    Ten środek gwiazdy uzwojenia jest przecież neutralny napięciowo.

    Co to znaczy?
    W 125p z 6-diodowym alternatorem ze środka gwiazdy zasilany był przekaźnik kontrolki ładowania. W moim nieco nowszym aucie z alternatorem 9-diodowym zasilana jest stamtąd grzałka automatycznego ssania w gaźniku. Napięcie w tym punkcie to ok połowa napięcia w instalacji.
  • REKLAMA
  • #12 18952661
    Strumien swiadomosci swia
    Poziom 43  
    DObra koniec bzdetów. Podaj typ alternatora. Środek gwiazdy idzie przez diody po to żeby upalona dioda na przerwę nie zachwiała za bardzo symetrii i generator nadal pracował.

    Najważniejsze jest to by diody były o odpowiednim prądzie w tym mostku.
  • #13 18952778
    kris8888
    Poziom 39  
    Oj chyba się mylisz. Wskaż jakieś inne źródło wiedzy poza Twoją teorią, że faktycznie jest to stosowane w tym celu. Zauważ że przy spaleniu się jednej diody (na przerwę, co się raczej rzadko zdarza, diody w mostku alternatora z reguły lecą na zwarcie) i tak powstaje duża niesymetria i a w najbardziej niekorzystnym przypadku, przestaje nawet działać regulator napięcia.
  • #15 18953059
    kris8888
    Poziom 39  
    Dzisiaj w końcu, po dłuższych poszukiwaniach, dostałem mostek 8-diodowy do mojego alternatora. Nie będę robił reklamy ani antyreklamy konkretnym producentom mostków, ale trzeba jednak uważać, bo sporo mostków opisanych jako 8-diodowe w rzeczywistości są mostkami 6-diodowymi. Na trzy mostki jakie sprawdzałem dwa były 6-diodowe. Wszystkie oczywiście konkretnie dedykowane do mojego alternatora i wszystkie w podobnej cenie. Zewnętrznie wszystkie wyglądają identycznie.
    Mało kto pewnie zwraca na to uwagę bo mało kto we własnym zakresie regeneruje alternator. Z reguły ludzie oddają do specjalistycznych firm, a co one wstawiają to już nie wiadomo.
    Inna sprawa, że warto byłoby pomierzyć w jakim stopniu tak naprawdę spada wydajność alternatora po wstawieniu mostka 6-diodowego bo może nie ma o co kruszyć kopii...

    P.S. Naprawiałem ostatnio dwa moje alternatory Denso i w obydwóch dioda w mostku poleciała na zwarcie. Alternator wyje i silnie się nagrzewa w takim przypadku.
  • #17 19418037
    ravenn
    Poziom 17  
    Witam odgrzewam temat. Ale mam odwrotne pytanie.
    Mam alternator HITACHI z opla z uszkodzoną płytą 6 diodową a chciałbym wstawić 8 diodową bo taką mam akurat. Stojan ma 3 uzwojenia więc jedno podłączenie w mostku zostanie puste. Będzie działać?
  • #18 19418110
    kris8888
    Poziom 39  
    Będzie działać. Miejsce wzajemnego połączenia tych dwóch dodatkowych diod będzie po prostu "wisieć w powietrzu" a same diody będą w takiej sytuacji podłączone zaporowo, więc nie wpłyną na działanie alternatora.

    Tak na marginesie to masz po prostu stojan z trzema wyprowadzeniami (bez wyprowadzonego punktu wspólnego) bo to że ma trzy uzwojenia to akurat jest standard.
  • #19 19418116
    ravenn
    Poziom 17  
    Bardzo dziękuję za odpowiedź. Pozdrowienia!

Podsumowanie tematu

Użytkownik pyta o możliwość zamiany ośmiodiodowego mostka prostowniczego w alternatorze Denso na mostek sześciodiodowy, nie podłączając środkowego punktu uzwojeń. W dyskusji poruszane są funkcje dodatkowych diod w oryginalnym mostku, które mogą służyć do prostowania trzeciej harmonicznej prądu oraz poprawy wydajności alternatora przy wysokich obrotach. Uczestnicy wymieniają się doświadczeniami z zamiennikami mostków, wskazując na różnice w jakości i wydajności. Ostatecznie, użytkownik decyduje się na zastosowanie mostka 6-diodowego, aczkolwiek z obawą o spadek wydajności alternatora.
Podsumowanie wygenerowane przez model językowy.
REKLAMA