logo elektroda
logo elektroda
X
logo elektroda
REKLAMA
REKLAMA
Adblock/uBlockOrigin/AdGuard mogą powodować znikanie niektórych postów z powodu nowej reguły.

Jak sprawdzić żarówkę w alternatorze bez wyjmowania z deski rozdzielczej?

miron68 13 Paź 2020 20:25 522 1
REKLAMA
  • #1 18975877
    miron68
    Poziom 11  
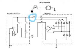
    Jak sprawdzić żarówkę w alternatorze bez wyjmowania z deski rozdzielczej?
    sachema instalacji alternatora jak sprawdzić żarówkę bez wyjmowania z deski rozdzielczej. Gdy odepniemy przewód o regulatora napięcia w miejscu D i złączymy go z masą powinna zaświecić. jeżeni nie prawdopodobnie jest przepalona
  • REKLAMA
  • #2 18976068
    wodzu_1
    Poziom 25  
    Sam odpowiedziałeś sobie na zadane pytanie.
    Sam musisz jednak popracować nad pisownią.
REKLAMA