logo elektroda
logo elektroda
X
logo elektroda
REKLAMA
REKLAMA
Adblock/uBlockOrigin/AdGuard mogą powodować znikanie niektórych postów z powodu nowej reguły.

Ford Focus 2004r. klimatronik - Potrzebny mi schemat wtyczek do klimatronika

DjSzwedOfficial 11 Lis 2020 14:16 882 7
REKLAMA
  • #1 19036723
    DjSzwedOfficial
    Poziom 2  
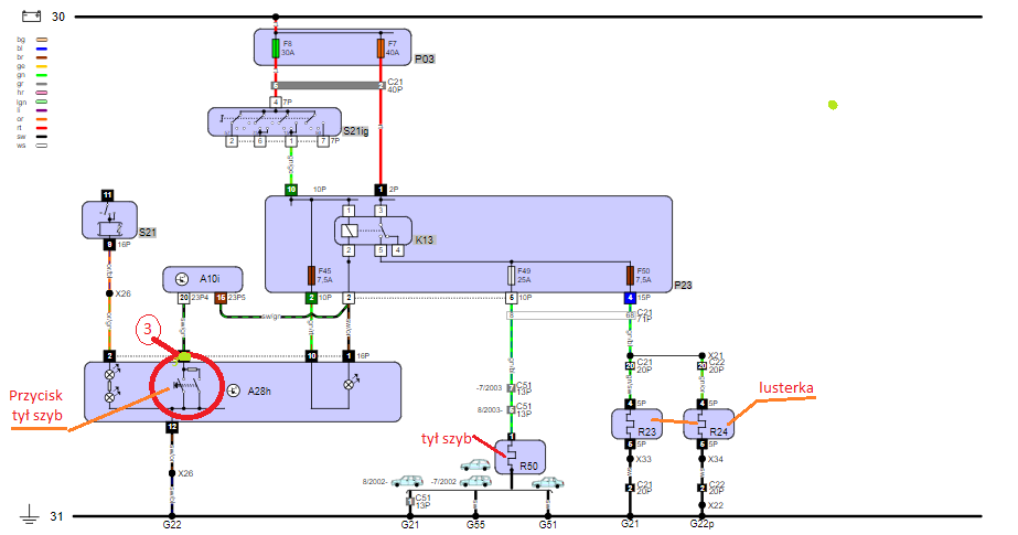
    Jak w temacie, potrzebuję schemat pinów wtyczek do klimatronika albo nawet całej instalacji ogrzewania szyb, bezpieczniki dobre, przekaźnik dobry, reszta funkcji klimatronika działa tylko nie ogrzewanie przedniej i tylniej szyby. Nawet diody sygnalizujące się nie załączają, tak jakby przekaźnik nie dostawał sygnału i stąd potrzeba schematu by posprawdzać piny i przewody

    Samochód. Ford Focus mk1, 2004r. 1.6 16v klimatronik

    Ps. Nie wiem czy do odpowiedniego działu dałem
  • REKLAMA
  • REKLAMA
  • #3 19038163
    iommi23
    Poziom 17  
    Test jest na odpalonym silniku? Na wyłączonym przednia szyba się nie załączy

    Napięcie ładowania jest ok? W przypadku słabego alternatora ogrzewanie przedniej szyby się nie uruchomi (nie jestem pewien tyłu, ale chyba też)

    Jeżeli napięcia są ok i silnik odpalony to najlepiej podpiąć komputer i sprawdzić, co widzi GEM (skrzynka w okolicy schowka pasażera - ona steruje wszystkim), ale można też wejść w tryb diagnostyczny w ten sposób:

    https://www.youtube.com/watch?v=ufavnxXdv4w

    zapłon na I
    zapłon na 0
    nacisnąć i trzymać ogrzewanie tylnej szyby
    zapłon na I
    puścić ogrzewanie tylnej szyby

    można zweryfikować, czy GEM widzi naciskanie przycisków
  • #4 19038881
    DjSzwedOfficial
    Poziom 2  
    Test diagnostyczny modułu GEM potwiedził komunikację między przyciskiem grzania tylnej szyby, przodu nie(może dlatego że samochód nie był odpalony). Napięcie ładowania 14.5V
  • #5 19039235
    Czarny4994
    Poziom 27  
    Najlepiej sprawdzić czy po włączeniu guzika pojawia się prąd przy szybie z tyłu zdjac Tapicerke klapy bagażnika, a z przodu pod podszybiem na środku albo na bokach przy błotnikach bo po schemacie widać że szyba ma grzanie lewej i prawej strony, sprawdzić podłączenie czy jest całe i czy dochodzi prąd. Sprawdzić czy ktoś nie wyjął bezpiecznika sprawdzić czy jest w przypisanym miejscu dla danej funkcji, sprawdzić bezpieczniki i przekaźnik w komorze silnika
  • REKLAMA
  • #6 19039390
    DjSzwedOfficial
    Poziom 2  
    Czarny

    Bezpieczniki wszystkie dobre i na swoich miejscach i według Amperów, przekaźniki mam dobre bo sprawdzałem przykładając napięcie na nie i też każdy na swoim miejscu. pozostaje mi iść po kablach i sprawdzać podłączenia. To co zauważyłem przy wychodzeniu z testu GEM diodka od podgrzewania tylnej szyby mrugnie czasem..
  • REKLAMA
  • #7 19039432
    Czarny4994
    Poziom 27  
    49 bezpiecznik w gem podgrzewanie tył 25A, bezpiecznik w komorze silnika 50A F4 podgrzewanie przód . Ale sprawdź w razie czego F28 10A w komorze silnika. przekaźnik od wycieraczek i podgrzewanej szyby to K14. Można podłączyć kompa pod moduł centralnej elektroniki i zobaczyć czy może jest zapisany jakiś błąd, jeżeli nie ma takiej możliwości a po co od razu wydawać za podłączenie wpierw sprawdził bym czy rzeczywiście dochodzi zasilanie do szyb, w tylnej klapie możliwe, że w przelotce klapy bagażnika są pęknięte przewody. z przodu możliwe, że albo uszkodzona wiązka albo przerwa w grzałkach szyby i szyba do wymiany. Ale wpierw należy stwierdzić fakt czy napięcie jest przy szybach sprawdź czy na bezpiecznikach jest napięcie i na innych elementach instalacji przekaźnik czy kostki łączącej instalacje . Sprawdź czy może samochód lub coś innego powoduje, że nie sa spełnione warunki które umożliwiają uruchomienie niektórych systemów, np. czy ładowanie jest na stałym poziomie podłącz miernik i zobacz czy nie ma spadków bez obciążenia i z obciążeniem, sprawdź czy coś jeszcze nie działa,np wentylator chłodnicy. Podstawa posprawdzaj co jest a czego nie ma.
  • #8 19039595
    DjSzwedOfficial
    Poziom 2  
    Dzięki za duży opis tego co robić, jutro się za to biore od rana, będę na bierząco informował tu na forum.
REKLAMA