gevv napisał: Parametry wyjściowe: 2 x 35W max/4Ω (14,4V)
Zasilanie 8V - 14,4V (zalecane 12V)
Cytowanie bezkrytycznie parametrów z datascheet'a nie zawsze jest dobrym pomysłem. Tym bardziej gdy podaje się w jednym "słupku" dwa zupełnie inaczej mierzone parametry.
To tak dla ścisłości.
Ten wzmacniacz przy zasilaniu z 14,4V osiąga w bridge (mostku) 2x 20W a i to dla zniekształceń rzędu 10%. 35W - owszem, ale dla prostokąta - czyli sygnału przesterowanego do granic możliwości. Dla wzmacniacza audio już nawet te 10% jest wartością nie do przyjęcia.
Przy 12V zalecanego napięcia zasilania moc wyjściowa dla dopuszczalnych jeszcze zniekształceń (czyli max 1%) będzie jeszcze mniejsza (co zresztą daje się zobaczyć i usłyszeć na zamieszczonym filmie).
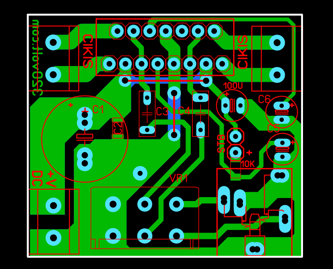
Co do samego projektu: Moduł ten to dla mnie sztuka dla sztuki. Umiejscowienie gniazda wejściowego tuż obok potencjometru i obok zaciski zasilania - mocno ograniczają możliwości projektowania obudowy. A wystarczyłoby samo gniazdo wejściowe umieścić na osobnej płytce łączonej z płytką wzmacniacza przewodem...
Dalej - brak przewidzianego mocowania płytki - czy to do radiatora, czy podłoża obudowy.
No i z góry ograniczenie wykorzystania w innej niż zaprojektowana konfiguracji. Ta ostatnia uwaga mogła by nie być wadą =, ale tylko pod warunkiem, że interesuje nas tylko i wyłącznie taka konfiguracja (2x bridge).
Samo wykorzystanie 1 sztuki (!) kondensatora w wersji do montażu powierzchniowego, podczas gdy wszystkie pozostałe elementy są w technologii przewlekanej również nie do końca mi się podoba. Miejsce na płytce by się znalazło na przewlekany - i to bez większych przeróbek.