logo elektroda
logo elektroda
X
logo elektroda
REKLAMA
REKLAMA
Adblock/uBlockOrigin/AdGuard mogą powodować znikanie niektórych postów z powodu nowej reguły.

Umieszczenie potencjometru w schemacie prostego wzmacniacza tranzystorowego

kacper9540 13 Gru 2020 10:58 981 10
REKLAMA
  • #1 19110423
    kacper9540
    Poziom 2  
    Witam.
    Mam za zadanie wykonać prosty wzmacniacz tranzystorowy. Znalazłem taki gotowy schemat tylko nie ma tam potencjometru.
    Chciałbym zapytać jaki i gdzie wstawić potencjometr do tego obwodu, aby wszystko działało.
    Pozdrawiam
    Umieszczenie potencjometru w schemacie prostego wzmacniacza tranzystorowego
  • REKLAMA
  • #2 19110677
    gumisie
    Poziom 43  
    Np. tak:
    Umieszczenie potencjometru w schemacie prostego wzmacniacza tranzystorowego
  • REKLAMA
  • #3 19110696
    artbi881
    Poziom 30  
    Witam, bardzo mało szukałeś, potencjometr na wejściu, choć przy takim wzmocnieniu można potraktować jako przed wzmacniacz poziomy niskie można zastosować na wyjściu dla dalszego wzmocnienia co da brak wzmacniania szumu na potencjometrze w istocie nie ma aż takiego znaczenia ... pozdrawiam
  • #4 19110960
    kacper9540
    Poziom 2  
    gumisie napisał:
    Np. tak:
    Umieszczenie potencjometru w schemacie prostego wzmacniacza tranzystorowego


    Jakiej pojemności wstawiłeś ten kondensator?
    Mógłby mi ktoś powiedzieć na jakie napięcia są podane te kondensatory na schemacie?
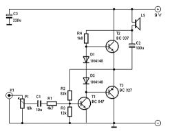
  • #5 19110999
    gumisie
    Poziom 43  
    kacper9540 napisał:
    Mógłby mi ktoś powiedzieć na jakie napięcia są podane te kondensatory na schemacie?
    Te trzy elektrolityczne, wystarczy 16V.
    Pojemność tego dorysowanego: 100nF - 1µF.
    Potencjometr: 10 - 100kΩ.
    Układ ze schematu, to bardziej przedwzmacniacz.
    Nie wiem czy on zostanie zaliczony jako "zadanie". :cry:
    kacper9540 napisał:
    Mam za zadanie wykonać prosty wzmacniacz tranzystorowy
    Może lepiej byłoby wykonać coś takiego: Umieszczenie potencjometru w schemacie prostego wzmacniacza tranzystorowego
  • REKLAMA
  • #7 19112205
    gumisie
    Poziom 43  
    artbi881 napisał:
    Kolego gumisie, powinieneś też dorysować schemat wyprowadzeń tranzystorów skoro kolega kacper9540 ma problem z dobraniem napięć granicznych kondensatorów
    Nie bądź złośliwy. :cry:
  • REKLAMA
  • #8 19113129
    kacper9540
    Poziom 2  
    Mógłbyś mi jeszcze zaprojektować płytkę? Bo to jest dopiero mój pierwszy projekt z elektroniki. Są do tego jakieś programy?
  • #9 19113317
    gumisie
    Poziom 43  
    kacper9540 napisał:
    Mógłbyś mi jeszcze zaprojektować płytkę?
    Niestety, Nie.
    kacper9540 napisał:
    Są do tego jakieś programy?
    Tak, "są".

    Pozdrawiam.

    Ps.

    Wzmacniacz z #5, możesz zmontować na płytce uniwersalnej.
  • #10 19113907
    kacper9540
    Poziom 2  
    Mam właśnie to zmontować na płytce uniwersalnej wierconej, bo jeszcze nie umiem wytrawiać.
  • #11 19115063
    mikospl
    Poziom 11  
    Polecam to opracowanie z PWR. Nam całkiem nieźle to pomaga. Link

    Oraz ogólnie polecam całą zakładkę poświęconą wzmacniaczom tranzystorowym na stronie katedry (temat 4). Link
REKLAMA