Witajcie,
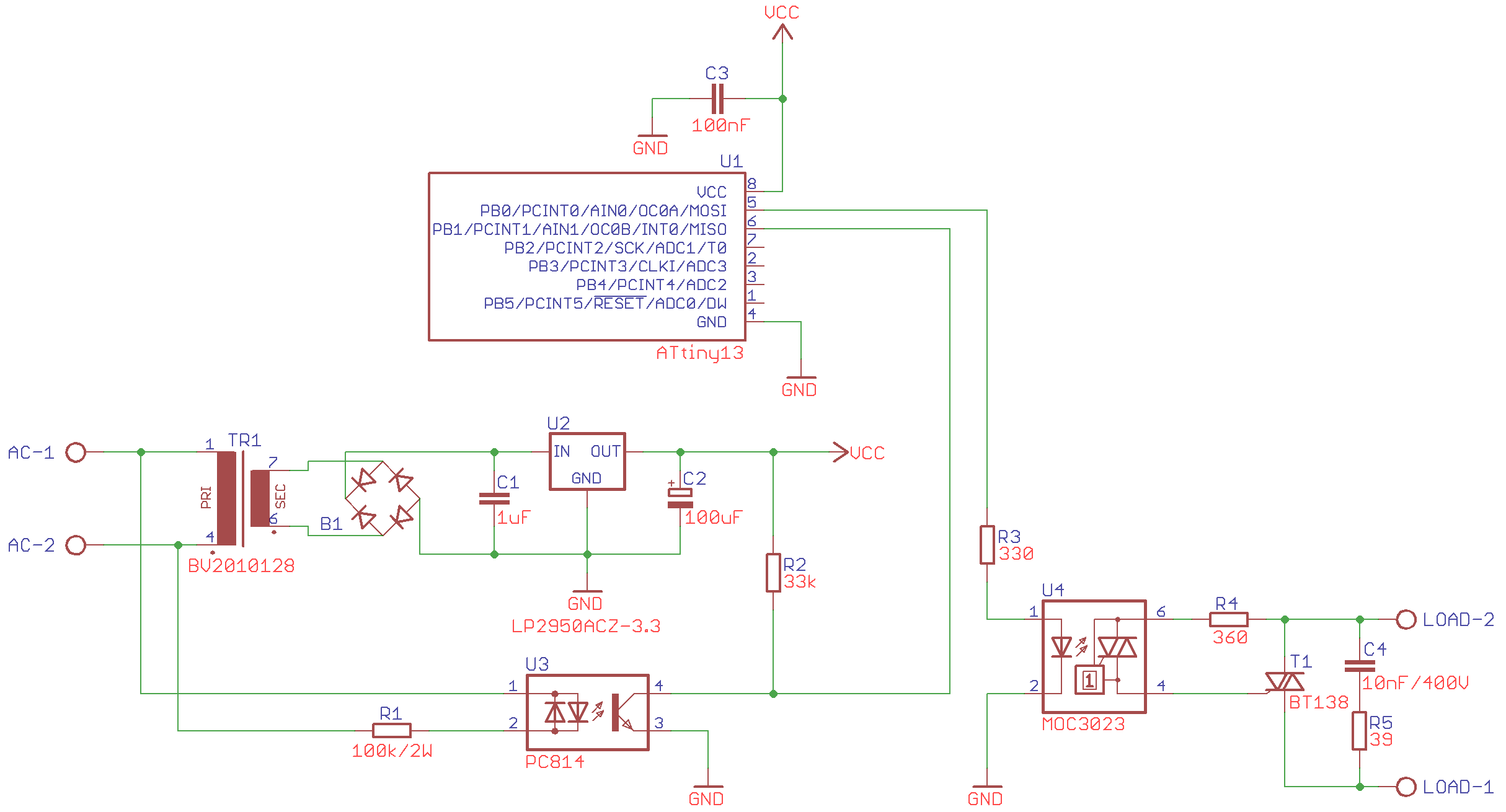
Dziwna sprawa. Dotychczas z powodzeniem stosowałem sterowanie fazowe odbiornikiem prądu przemiennego 230V...aż do czasu. Schemat typowy z wielu dostępnych w necie, pięknie wychwycony fakt przejścia przez zero (na oscyloskopie) a żarówka miga niemiłosiernie. Nie mam pomysłu co jest nie tak... robiw
Soft regulujący moc odbiornika 230V:
Wszystko to używałem już poprzednio i działało a w tym projekcie tak zwana dupa...r
Dziwna sprawa. Dotychczas z powodzeniem stosowałem sterowanie fazowe odbiornikiem prądu przemiennego 230V...aż do czasu. Schemat typowy z wielu dostępnych w necie, pięknie wychwycony fakt przejścia przez zero (na oscyloskopie) a żarówka miga niemiłosiernie. Nie mam pomysłu co jest nie tak... robiw
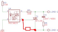
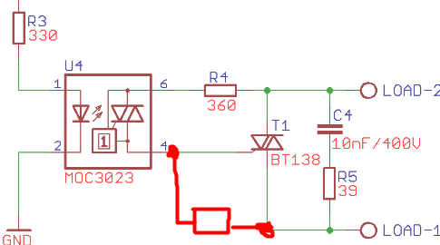
Soft regulujący moc odbiornika 230V:
Kod: C / C++
Wszystko to używałem już poprzednio i działało a w tym projekcie tak zwana dupa...r
