logo elektroda
logo elektroda
X
logo elektroda
REKLAMA
REKLAMA
Adblock/uBlockOrigin/AdGuard mogą powodować znikanie niektórych postów z powodu nowej reguły.

[Rozwiązano] Opis pinów map sensor na Movano 2,5cdti 2006r. - Błąd P100

Nahs850 10 Sty 2021 17:16 1008 13
REKLAMA
  • #1 19172907
    Nahs850
    Poziom 3  
    Cześć wszystkim, posiada ktoś może opis pinów map sensor na Movano 2,5cdti 2006r. Borykam się z błędem P100. Pozdrawiam
  • REKLAMA
  • #2 19173131
    Konto nie istnieje
    Poziom 1  
  • REKLAMA
  • #3 19173189
    Nahs850
    Poziom 3  
    Opis pinów map sensor na Movano 2,5cdti 2006r. - Błąd P100
  • #4 19173218
    Konto nie istnieje
    Poziom 1  
  • REKLAMA
  • #6 19173299
    Konto nie istnieje
    Poziom 1  
  • #7 19173381
    Nahs850
    Poziom 3  
    Czyli tu jest oznaczone 6 pin a tam są 4 możesz opisać jakie wartości powinien mieć każdy z pinów?
  • #8 19173399
    Konto nie istnieje
    Poziom 1  
  • #9 19173418
    Nahs850
    Poziom 3  
    W tym modelu nie występuje przepływomierz, zastępuje go Map. Diagnozowane Tech2
  • Pomocny post
    #10 19173436
    MikeC
    Poziom 31  
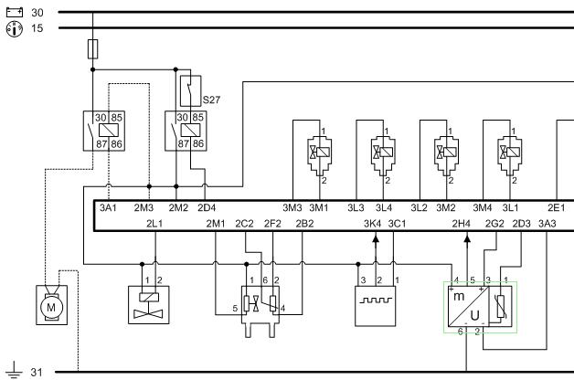
    Masz schemat ....


    Opis :
    ENG9U754-C13 Silnik G9U 754, EDC 15 C13 SEN_WATER Włącznik - poziom wody, filtr paliwa
    Elementy składowe
    A25 Moduł sterujący, silnik diesel, common rail K18 Przekaźnik układu sterowania silnikiem
    B35 Czujnik wałka rozrządu S114 Włącznik - poziom wody, filtr paliwa
    B90 Czujnik ciśnienia doładowania Y28.1 Wtryskiwacz, cylinder 1
    B90.1 Czujnik temperatury powietrza doładowania Y28.2 Wtryskiwacz, cylinder 2
    B90.2 Czujnik - ciśnienia ładowania Y28.3 Wtryskiwacz, cylinder 3
    FB1 Bezpiecznik Y28.4 Wtryskiwacz, cylinder 4
    FB4 Bezpiecznik Y74 Zawór elektromagnetyczny - dozowanie paliwa
    Wtyk
    X1 Tablica wskaźników i nadwozie, przód X47 Silnik i moduł sterujący – diesel, Common Rail
    X2 Tablica rozdzielcza i silnik X48 Silnik i moduł sterujący – diesel, Common Rail
  • #11 19173443
    Nahs850
    Poziom 3  
    Dzięki wielkie, a masz jakiś opis jakie powinny byc wartości na danych pinach?
  • REKLAMA
  • #13 19173543
    Nahs850
    Poziom 3  
    Ok jeszcze raz dzięki wielkie za schemat i pomocą masz jakiś opis do tego schematu? Pozdrawiam
  • #14 19291814
    Nahs850
    Poziom 3  
    Przerwany przewód wiązki map sensor.

Podsumowanie tematu

Użytkownik poszukuje opisu pinów czujnika MAP w modelu Movano 2,5 CDTI z 2006 roku, borykając się z błędem P100. W dyskusji pojawiają się niejasności dotyczące różnicy między czujnikiem MAF a MAP, a także schematy połączeń. Użytkownicy dzielą się informacjami o elementach układu, w tym o czujnikach ciśnienia i temperatury, oraz wskazują na możliwość przerwanego przewodu wiązki czujnika MAP jako potencjalną przyczynę problemu.
Podsumowanie wygenerowane przez model językowy.
REKLAMA