Czy wolisz polską wersję strony elektroda?
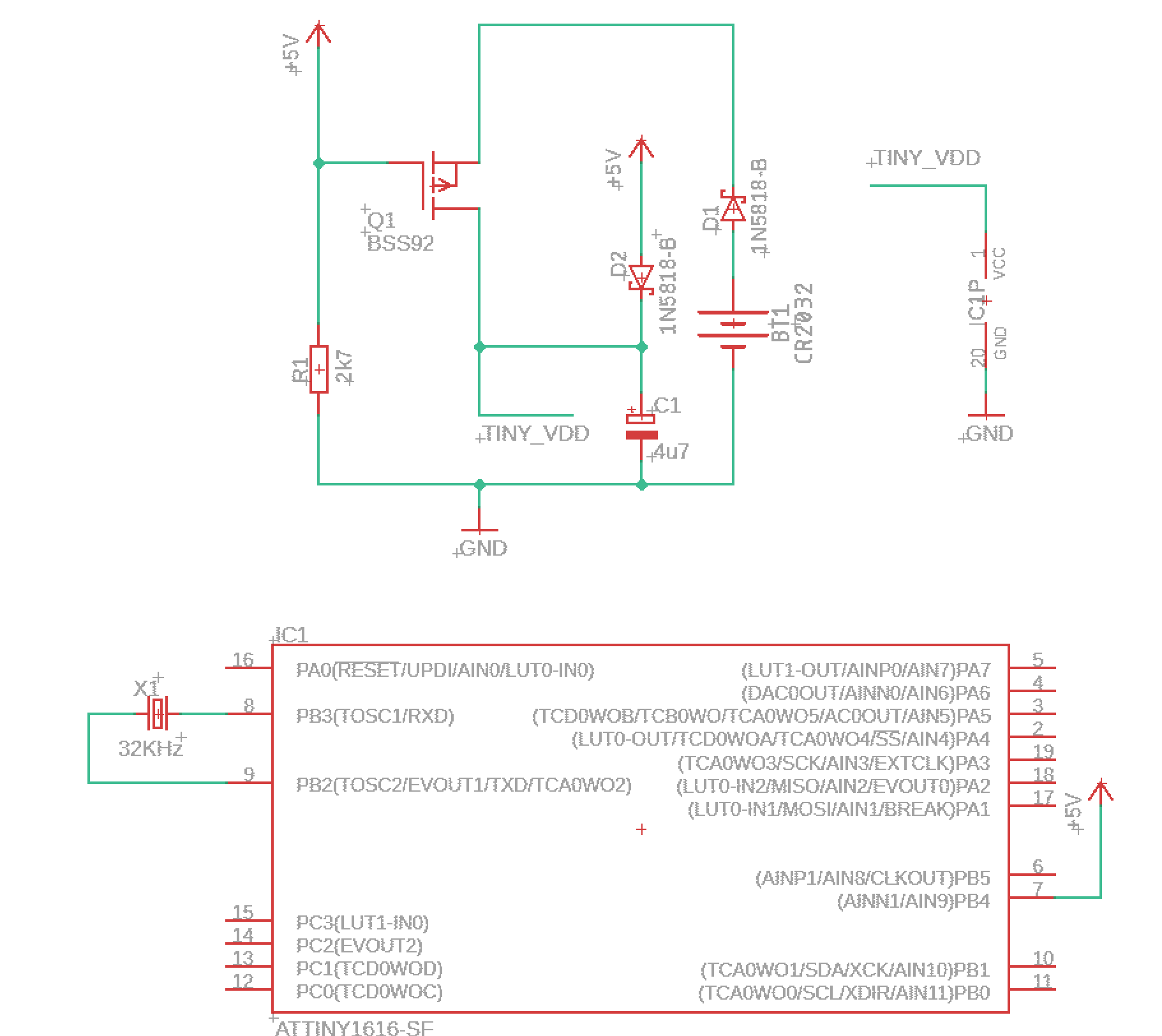
Nie, dziękuję Przekieruj mnie tamtmf napisał:A po co ten MOSFET?
excray napisał:Musisz zadbać o pozostałe wyprowadzenia. Wyłączyć im bufor wejściowy albo ustawić pullup. Jeśli z RTC korzystasz tylko z PIT, to nie musisz ustawiać bitu "Run In Standby" oraz "RTC Enable". W prawidłowo napisanym programie powinieneś mieć pobór prądu na poziomie około 1uA.
mtbchn napisał:Czy w przypadku RTC wbudowanego w mikrokontroler jest to rozwiązane inaczej i do dyspozycji mamy jedynie stabilny timer, a następnie już we własnym zakresie tworzymy jedynie zmienne, w których przechowujemy datę/godzinę?
mtbchn napisał:Czy w przypadku RTC wbudowanego w mikrokontroler jest to rozwiązane inaczej i do dyspozycji mamy jedynie stabilny timer, a następnie już we własnym zakresie tworzymy jedynie zmienne, w których przechowujemy datę/godzinę? Z góry dzięki za wyjaśnienie.
vidmo91 napisał:Ja korzystam ze standardowej biblioteki time.h. Wszystkie zmienne czasu są w wygodnej strukturze. Biblioteka ma automatyczną zmianę czasu letniego i zimowego, lata przestępne, formaty 24h i 12h itp... PIT co sekundę wywołuje funkcję system_tick() i tutaj kończy się obsługa. Nie jest to rozwiązanie pamiecio-ekonomiczne, ale jest wygodne.
excray napisał:Musisz zadbać o pozostałe wyprowadzenia. Wyłączyć im bufor wejściowy albo ustawić pullup.
vidmo91 napisał:Miernik pokazuje 0.002mA po wyłączeniu buforów.