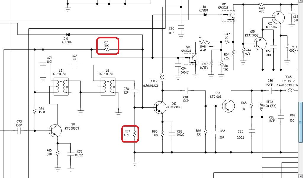
Witam. Trafiło do mnie radio Alan 109 w którym nie ma nadawania, po długich poszukiwaniach i porównywaniach napięć że sprawnym egzemplarzem zatrzymałem się na punkcie gdzie występuje kondensator C78, w obu urządzeniach było około 300mV na wyjściu filtra, w popsutym w niebieskim punkcie na obrazku było 560mV a w sprawnym około 1.5V. W wadliwym radiu w dalszym torze nie ma żadnych sygnałów, na sprawnym zaobserwowałem prawidłowy przebieg w tym piękną sinusoidę na driverze na oscyloskopie, jeśli ktoś były w stanie pomóc byłbym bardzo wdzięczny. 
