logo elektroda
logo elektroda
X
logo elektroda
Adblock/uBlockOrigin/AdGuard mogą powodować znikanie niektórych postów z powodu nowej reguły.

[Zlecę] Wykonanie dwustronnego PCB - wiercenie 0.4mm, cena i termin realizacji

dasej 21 Lut 2021 13:22 1386 23
  • #2 19272033
    Qrczack
    Poziom 2  
    5$ za 10szt. PCB w https://www.pcbway.com/
    2$ za PCB w https://jlcpcb.com/cheapest-PCB-way
    Jak w reklamach w pasku powyżej.

    No i nasz polski przedsiębiorca - Satland http://prototypy.com.pl/

    Profesjonalna płytka za niewielkie pieniądze. Moim zdaniem lepiej zamówić profesjonalne PCB niż zlecać np. termotransfer jeżeli o tym myślisz.
  • #3 19272098
    dasej
    Poziom 32  
    @Qrczack Chiny - TERMIN, Satland - CENA
    Jak okaże się że nie zrobiłem błędu i zadziała to zlecę to do polskiej firmy.

    Na elektrodzie też są zdolni ludzie, trochę wiary.
  • #4 19272134
    szelus
    Poziom 34  
    Ja tylko mogę opisać moje ostatnie doświadczenie z JLCPCB. Wyrobili się w dwa tygodnie z przesyłką, pomimo Chińskiego Nowego Roku. I taka płytka to rzeczywiście będzie 2$ za 5 sztuk, z przesyłką tzw. europakiet niecałe 15$.
  • #5 19272141
    krzysiek_krm
    Poziom 40  
    dasej napisał:
    Na elektrodzie też są zdolni ludzie, trochę wiary.

    Amatorsko nikt Ci metalizacji nie zrobi, cudów nie ma.
    A tak z innej beczki - nie potrzebujesz jakiejś wylanej masy o małej impedancji ?
  • #6 19272147
    dasej
    Poziom 32  
    @krzysiek_krm
    A gdzie pisałem że chcę metalizację?

    Na elektrodzie jest jeden gościu który to robi metalizację chałupniczo.
  • #7 19272152
    krzysiek_krm
    Poziom 40  
    dasej napisał:
    A gdzie pisałem że chcę metalizację?

    Nie pisałeś ale trochę tych przelotek jest - drutowanie jakiś tam czas zajmie.
    Ale nie ma co deliberować, w końcu klient ma zawsze rację.
  • #8 19272656
    _jta_
    Specjalista elektronik
    Koszt amatorskiego robienia płytek drukowanych jest wyższy, niż przez firmę, która się w tym specjalizuje - jak firma nie chce dużo zarobić, to zrobi taniej (i oczywiście lepiej).

    Przelotek tam widzę niewiele (naliczyłem 23), ale tam ma być lutowanie SMD z rastrem 20 mils (0,508 mm) - trochę niedokładne trawienie i nie przylutuje się prawidłowo.
  • #9 19272715
    varaktor
    Poziom 18  
    dasej napisał:
    @Qrczack Chiny - TERMIN, Satland - CENA
    Jak okaże się że nie zrobiłem błędu i zadziała to zlecę to do polskiej firmy.
    .


    Ale myślisz że jakiś majsterkowicz zobi to szybciej niż dostawa z Chin? Przecież listonosze Poczty Polskiej w niektórych częściach kraju roznoszą awiza co dwa tygodnie, a dolicz jeszcze czas "produkcji" -- chyba że znajdziesz frajera który za 20 zł będzie całą noc wiercił i trawił płytkę.
  • #10 19272799
    _lazor_
    Moderator Projektowanie
    Cóż też ostatnio zamawiałem na JLCPCB i też nic nie wskazuje by termin przekroczył dwa tygodnie i jeszcze zamontowali kilka elementów w cenie niższej niż koszt elementów w detalu ;) (1000 rezystorów, cena z montażem 15zł - jakbym miał tyle ręcznie montować to by mnie poniosło).

    edit
    zamówienie z JLCPCB zamówione 14 a 22 już kurier zadzwonił że paczka jedzie.
  • #11 19273230
    alecki99
    Poziom 16  
    @dasej rozumiem, że zależy Ci na krótkim terminie i jednym egzemplarzu. Mogę zaoferować wykonanie płytki w 24h w cenie 330 zł pod warunkiem, a właściwie dwoma:
    1. Na obu warstwach będzie więcej miedzi (albo "ground plane" albo niepodłączona),
    2. Pady przelotek między warstwami będą miały większą (ok. 70 milsów) średnicę - dla ułatwienia zgrania warstw.

    Przelotki wykonane nitami Bungard 0.4/0.6 mm. Laminat FR4, grubość 1.5 albo 1.0 mm, możesz wybrać. W cenie wysyłka kurierem.
  • #12 19274609
    mycodename47
    Poziom 15  
    alecki99 napisał:
    @dasej rozumiem, że zależy Ci na krótkim terminie i jednym egzemplarzu. Mogę zaoferować wykonanie płytki w 24h w cenie 330 zł pod warunkiem, a właściwie dwoma:
    1. Na obu warstwach będzie więcej miedzi (albo "ground plane" albo niepodłączona),
    2. Pady przelotek między warstwami będą miały większą (ok. 70 milsów) średnicę - dla ułatwienia zgrania warstw.

    Przelotki wykonane nitami Bungard 0.4/0.6 mm. Laminat FR4, grubość 1.5 albo 1.0 mm, możesz wybrać. W cenie wysyłka kurierem.


    Cena zaproponowana przez kolegę alecki99, przy uwzględnieniu czasu realizacji jest atrakcyjna, w zasadzie 50% tego co wzięłaby fabryka. Jeśli zależy na czasie to dobra opcja, jeśli nie polecam Chiny, JLCPCB z kurierem, oraz opłatami celnymi (tym zajmują się oni) to z tego co pamiętam 15$, więc za mniej niż 50zł, masz 5szt. PCB. Jak u nich zamawiam to zazwyczaj w 10dni paczka jest u mnie w domu.
  • #13 19274720
    JarekC
    Poziom 32  
    _lazor_ napisał:
    Cóż też ostatnio zamawiałem na JLCPCB i też nic nie wskazuje by termin przekroczył dwa tygodnie i jeszcze zamontowali kilka elementów w cenie niższej niż koszt elementów w detalu ;) (1000 rezystorów, cena z montażem 15zł - jakbym miał tyle ręcznie montować to by mnie poniosło).

    edit
    zamówienie z JLCPCB zamówione 14 a 22 już kurier zadzwonił że paczka jedzie.


    A jak wygląda sprawa opłat celnych i VAT przy dostawie kurierem?

    W przypadku zwykłej przesyłki z JLCPCB przychodzi Pocztą Polską bez opłat,
    do mnie najczęściej po 3 ale czasami 4 tygodniach.

    W przypadku kuriera przy zamawianiu na firmę dochodzi VAT i opłata za odprawę celną (minimum 60PLN netto). Dostajemy SAD i fakturę co jest podstawą do rozliczenia z urzędem skarbowym

    A jak wygląda przy zamówieniu kurierem ala na osobę prywatną, czy ktoś to przetestował?
  • #14 19274730
    mycodename47
    Poziom 15  
    Tak jak pisałem wyżej, wszystkimi opłatami zajmuje się JLCPCB. Przy zamówieniu wybierając kuriera, zaznaczasz opcję czy Ty chcesz wszystko rozliczać sam, czy oni maja się tym zająć. Ja zostawiam to im, wychodzi drożej o kilka dolarów ale o nic się nie martwię. Działa to tak, że przesyłka trafia do ich oddziału w Niemczech, oni jako pierwszy odbiorca w EU robią opłaty a następnie wysyłają kurierem do Polski. Z tego co pamietam 12-15$ za cała transakcje (w tym 5x PCB)
  • #15 19276169
    ArturAVS
    Moderator
    _lazor_ napisał:
    zamówienie z JLCPCB zamówione 14 a 22 już kurier zadzwonił że paczka jedzie.
    -

    To chyba mam wyjątkowego pecha bo moje PCB które 25.01.2021 dotarły do centrum w EU do dziś nie zostały dostarczone :-(
    szelus napisał:
    Wyrobili się w dwa tygodnie z przesyłką, pomimo Chińskiego Nowego Roku. I taka płytka to rzeczywiście będzie 2$ za 5 sztuk, z przesyłką tzw. europakiet niecałe 15$.

    Właśnie Euro Pakietem miały zostać wysłane. Przedostatnie zamówienie seryjne (DHL EXpress) do polski dotarło w parę dni ale na terminalu i tak blisko tydzień "gniło".
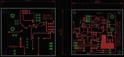
    @dasej do tej pory sam byś zrobił np. fotochemią. Poniżej moja ostatnia robota;
    [Zlecę] Wykonanie dwustronnego PCB - wiercenie 0.4mm, cena i termin realizacji
    [Zlecę] Wykonanie dwustronnego PCB - wiercenie 0.4mm, cena i termin realizacji [Zlecę] Wykonanie dwustronnego PCB - wiercenie 0.4mm, cena i termin realizacji [Zlecę] Wykonanie dwustronnego PCB - wiercenie 0.4mm, cena i termin realizacji

    Jeszcze przed wierceniem, ze względów technologicznych pady pod przelotki są powiększone bo mam tylko 0,9mm (kupione kiedyś okazyjnie), jest to druga płytka dwustronna robiona przeze mnie fotochemią. Zgranie warstw okazało się banalnie proste.
  • #16 19276402
    _lazor_
    Moderator Projektowanie
    @JarekC Jak przybyła paczka do kraju to naliczyli cło a zapłaciłem je u kuriera, w sumie 20% zamówienia.


    Jedyne co JLCPCB skasztanił to montaż elementów, niby pomontowane ładnie i cacy, ale 3% rezystorów ma wartość z czapy, więc nie jestem zachwycony. Jednak sam PCB jak najbardziej cacy.

    [Zlecę] Wykonanie dwustronnego PCB - wiercenie 0.4mm, cena i termin realizacji
  • #17 19276427
    Janusz_kk
    Poziom 38  
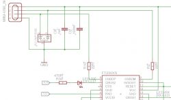
    Widzę że to sonda różnicowa wysokonapięciowa, zdradzisz coś więcej?
  • #18 19276453
    _lazor_
    Moderator Projektowanie
    Wkurza mnie że ludzie "mierzą" wysokie napięcie na pałę i powstają tak niezliczona ilość bzdur, więc sobie zbudowałem sondę o minimalnej pojemności wejściowej (dziesiątki fempto) i teraz będę uruchamiać pierwszy prototyp i czy to co sobie założyłem ma prawo bytu czy też się przeliczyłem.

    W teorii sonda ma dać radę przy 10kV peak to peak i 1Mhz. Przy takich parametrach wysiada nawet P6015A, która to dumnie ma opis 75MHz i 20kV, gdzie rzeczywistość jest smutna. W sensie trzyma takie parametry, ale np 75Mhz dla 1kV a 20kV dla 700kHz ;)

    Pewnie opis tego tworu powstanie nie wcześniej niż koniec maja.
  • #19 19276484
    Janusz_kk
    Poziom 38  
    Ok, dzieki.
  • #21 19289833
    Konto nie istnieje
    Poziom 1  

Podsumowanie tematu

W dyskusji poruszono temat wykonania dwustronnego PCB z przelotami wierconymi wiertłem 0.4mm. Użytkownicy dzielili się doświadczeniami z różnymi firmami zajmującymi się produkcją płytek, takimi jak JLCPCB, PCBWay oraz polski Satland. Ceny za produkcję płytek w JLCPCB wynoszą około 2$ za 5 sztuk, a czas realizacji to zazwyczaj do dwóch tygodni. Użytkownicy podkreślali, że zamówienie u profesjonalnych firm jest bardziej opłacalne niż amatorskie wykonanie. Wspomniano również o kwestiach związanych z opłatami celnymi i VAT przy zamówieniach kurierskich. Pojawiły się także sugestie dotyczące poprawności projektów PCB oraz ich wykonania.
Podsumowanie wygenerowane przez model językowy.
REKLAMA