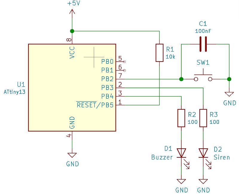
Muszę jakoś zabezpieczyć w prosty i podstawowy sposób piwnicę, bo tam duży ruch panuje. Kiedyś zrobiłem coś takiego na bramkach, ale tamten model po zgłoszeniu nieautoryzowanego wejścia wył bez przerwy. Ktoś mi wtedy zwrócił uwagę, że jeśli mnie nie będzie, to sąsiedzi po 6 godzinach wycia syrenki w końcu się zirytują. No i teraz kombinuję wersję na Attiny13/Atmega8.
Praca prosta:
1. Po włączeniu zasilania mamy czas na zamknięcie drzwi (z krańcówką - np. 20 sekund),
2. układ sobie czuwa, po otwarciu drzwi mamy czas na jego deaktywację (lub wyłączenie, np. 15 sekund),
3. jeżeli nie wyłączymy zasilania, zaczyna pulsacyjnie wyć syrenką np.przez minutę, potem np. minuta przerwy i znowu minutowe wycie, tak 3 razy - potem wyłączenie alarmu i cisza.
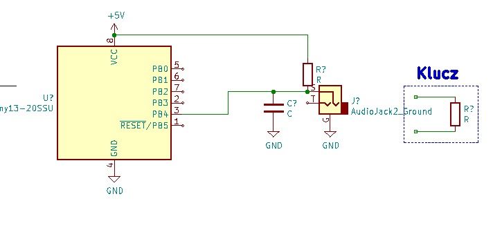
Jako wyłączenie/włączenie zasilania (akumulatorek) przewiduję np.wtyk jack jako breloczek do klucza od piwnicy. Otwieramy drzwi, wtyk wtykamy w gniazdo i w ten sposób odcinamy zasilanko układu. Wychodząc musimy wyjąć wtyk z kluczem z gniazda, więc jest pewność, że włączymy układ alarmowy.
W kodowaniu mistrzem nie jestem, oczywiście zaprogramuję jakiś port jako wejście z krańcówki, dwa inne jako wyjście na syrenę i na pikający buzzer informujący o konieczności rozbrojenia lub o upływającym czasie podczas zamykania drzwi. Jednak chciałbym to zrobić dobrze, z jakimś watch-dogiem, żeby sprawdzał, czy się system nie zawiesił. Do tego jakieś oszczędzanie energii, w końcu praca tego układu to praktycznie 99% czasu na oszczędzaniu właśnie. Może ktoś z Was trafił na jakiś prosty kod realizujący tego typu funkcje i zechce się podzielić. Pozdrawiam.
Praca prosta:
1. Po włączeniu zasilania mamy czas na zamknięcie drzwi (z krańcówką - np. 20 sekund),
2. układ sobie czuwa, po otwarciu drzwi mamy czas na jego deaktywację (lub wyłączenie, np. 15 sekund),
3. jeżeli nie wyłączymy zasilania, zaczyna pulsacyjnie wyć syrenką np.przez minutę, potem np. minuta przerwy i znowu minutowe wycie, tak 3 razy - potem wyłączenie alarmu i cisza.
Jako wyłączenie/włączenie zasilania (akumulatorek) przewiduję np.wtyk jack jako breloczek do klucza od piwnicy. Otwieramy drzwi, wtyk wtykamy w gniazdo i w ten sposób odcinamy zasilanko układu. Wychodząc musimy wyjąć wtyk z kluczem z gniazda, więc jest pewność, że włączymy układ alarmowy.
W kodowaniu mistrzem nie jestem, oczywiście zaprogramuję jakiś port jako wejście z krańcówki, dwa inne jako wyjście na syrenę i na pikający buzzer informujący o konieczności rozbrojenia lub o upływającym czasie podczas zamykania drzwi. Jednak chciałbym to zrobić dobrze, z jakimś watch-dogiem, żeby sprawdzał, czy się system nie zawiesił. Do tego jakieś oszczędzanie energii, w końcu praca tego układu to praktycznie 99% czasu na oszczędzaniu właśnie. Może ktoś z Was trafił na jakiś prosty kod realizujący tego typu funkcje i zechce się podzielić. Pozdrawiam.
