logo elektroda
logo elektroda
X
logo elektroda
Adblock/uBlockOrigin/AdGuard mogą powodować znikanie niektórych postów z powodu nowej reguły.

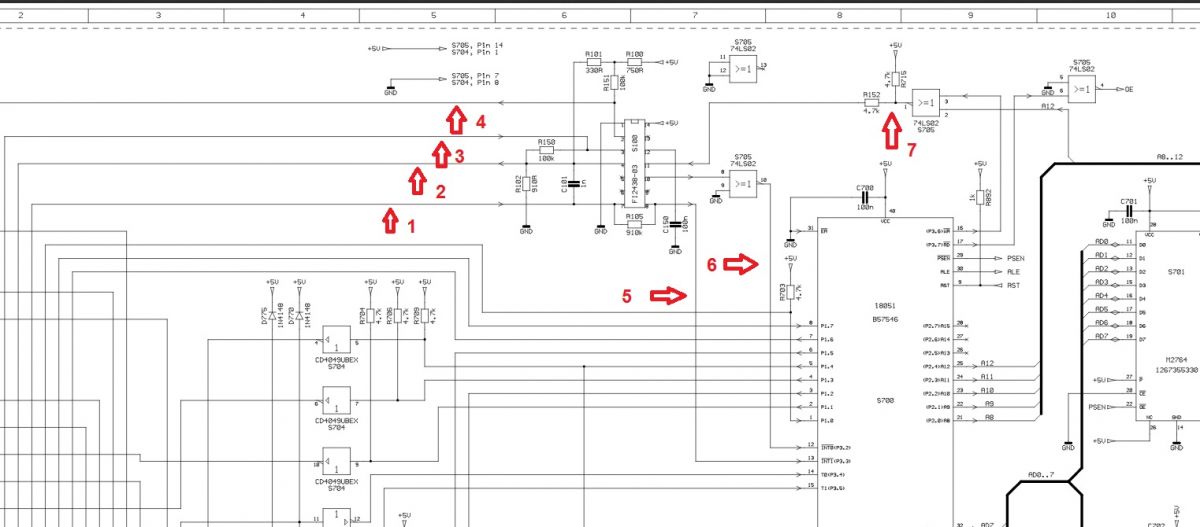
Porsche 911 '84 - Podłączenie sterownika silnika z LM1815 i LM311 do układu F12438-03 Bosch

MaWo 27 Mar 2021 11:05 4749 72

Podsumowanie tematu

W dyskusji poruszono problem z podłączeniem sterownika silnika w Porsche 911 z 1984 roku, gdzie oryginalny układ F12438-03 firmy Bosch jest niedostępny. Użytkownik znalazł alternatywne rozwiązanie z użyciem układów LM1815 i LM311, jednak brakowało mu schematu połączeń. Uczestnicy wymienili się informacjami na temat działania czujników indukcyjnych, analizy sygnałów oraz możliwości zastosowania układu NCV1124 jako zamiennika. Po przeprowadzeniu testów i symulacji, silnik udało się uruchomić, jednak wymaga dalszej kalibracji i dopracowania. Wskazano również na potrzebę analizy sygnałów w oryginalnym ECU oraz na problemy związane z polaryzacją czujników.
Podsumowanie wygenerowane przez model językowy.
REKLAMA