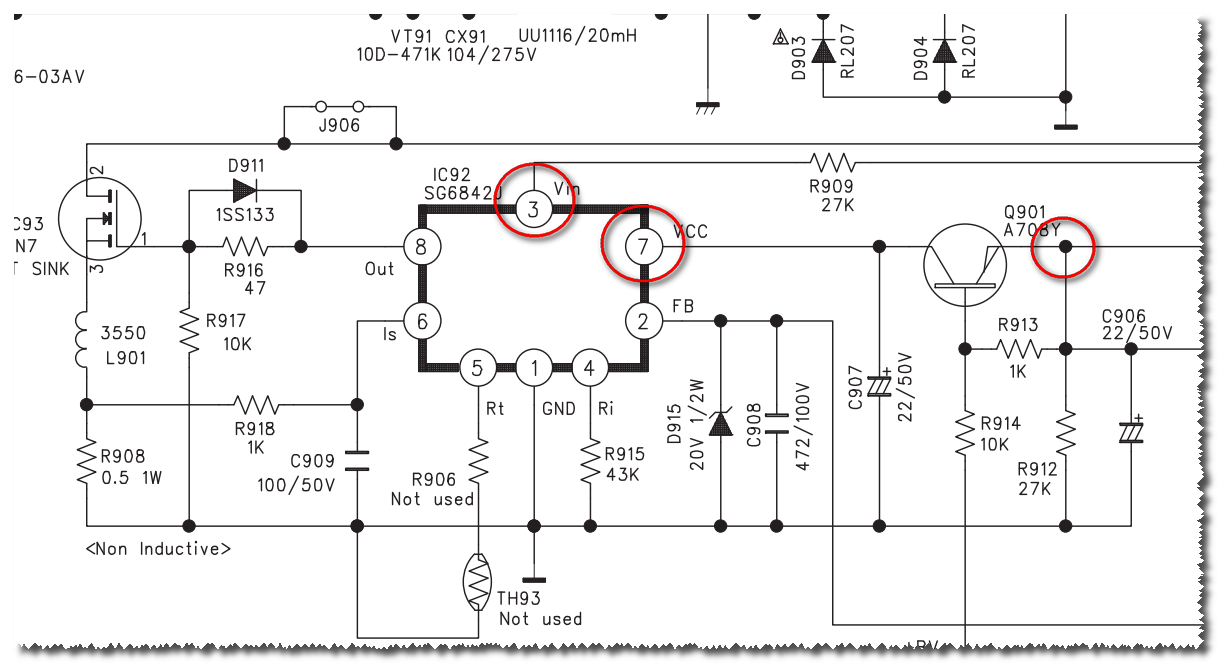
Witam . Mam problem z 30 calowym monitorem DELL-a a w zasadzie z jego zasilaczem. Po podaniu zasilania nie włącza się dioda standby nie świeci. Oczywiście na początek wymieniłem wszystkie kondensatory elekrtolityczne z wyjątkiem sieciowego 100uF/450V. Zastosowany w min zasilacz to LITEON PA-4151-1-LF . Jest to zasilacz z aktywnym PFC opartym na układach L6561, LTA201P , SG6842. Układem PFC (aktywną korekcją współczynnika mocy ) steruje L6561 i wydaje się działać- na kondensatorze „sieciowym” jest +380V (kondensator ten brzęczy). Zasilacz jest dosyć skomplikowany posiada 3 mosfety kluczujące oraz 4 transformatory impulsowe. 1 realizuje PFC , 2 odpowiadają za podświetlenie(w monitorze jest 16 świetlówek ) ta sekcja działa - pojawia się napięcie +24V oraz 1 odpowiedzialny za napięcia +5V,+12V, +18V i ta sekcja nie działa. Mosfetem tej sekcji steruje układ SG6842. Wszystkie „grubsze” elementy typu MOSFET czy diody schottky przemierzyłem i wyglądają na sprawne. Wydaje mi się ze problem tkwi jakimś elemencie SMD lub któryś z układów . Wszelkie sugestie mile widziane.
