logo elektroda
logo elektroda
X
logo elektroda
REKLAMA
REKLAMA
Adblock/uBlockOrigin/AdGuard mogą powodować znikanie niektórych postów z powodu nowej reguły.

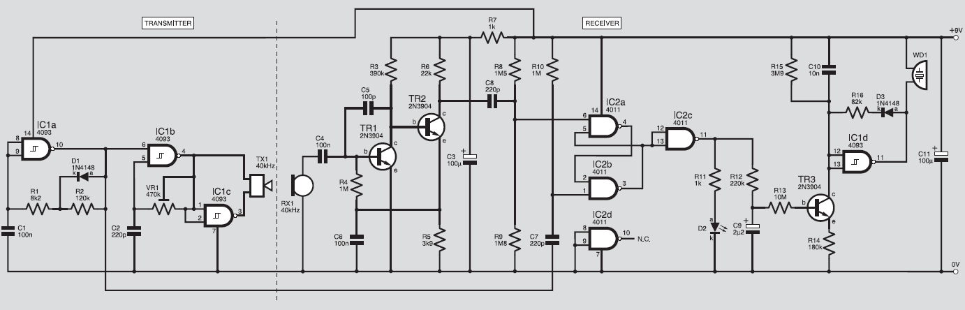
Prosty sonar do parkowania

zasoby 25 Paź 2005 18:57 8897 6
REKLAMA
  • Większość nowoczesnych samochodów jest wyposażona w czujnik zbliżeniowy, często można spotkać zamiast czujnika zbliżeniowego prostą kamerę, gdzie obraz za samochodem jest wyświetlany na niewielkim monitorze. Nadal takie dodatki są dosyć drogie.

    Jest to prosty sonar ultradźwiękowy pozwalający stwierdzić jak daleko nasz pojazd znajduje się od przeszkody. Przeszkoda musi być duża - drugi samochód albo ściana. Wykorzystywane są tutaj ultradźwięki 40kHz. Gotowe nadajniki i odbiorniki ultradźwięków można kupić w sklepie elektronicznym. Prosty układ i posiadamy detektor odległości w zakresie od ponad 1m do 5cm. Sam pomiar odległości odbywa się za pomocą dźwięków - to jak dźwięk zmienia - zwiększa swój ton w miarę zbliżania do przeszkody. Układ nie musi być wykorzystywany tylko w samochodzie a znajdzie też zastosowanie do pomiaru odległości przedmiotów dla osób słabo lub niewidzących.

    Zasilanie od 9V-12V. Napięcie 12V można pobrać np. z żarówek sygnalizujących cofanie.

    Fajne? Ranking DIY
    O autorze
    zasoby
    Poziom 23  
    Offline 
    zasoby napisał 784 postów o ocenie 432, pomógł 4 razy. Jest z nami od 2002 roku.
  • REKLAMA
  • REKLAMA
  • #3 1941770
    majster256
    Poziom 21  
    witam
    a nie dalo by sie zrobic takiego ukladu przy pomocy mikrofony i buzzera piezo???

    pozdrawiam
  • #4 1954752
    WoŹnY
    Poziom 28  
    O ile buzer dałoby się wykorzystać to czy mikrofon podoła? 40khz to dość wysoko i taki mikrofon musiałby odpowiednio kosztować. pomyślałbym raczej nad zastosowanie ultradźwięków tj. nadajnika i odbiornika takiego jakie używane są w alarmach samochodowych. mKoszt niewielki i do tego celu stworzone.
  • REKLAMA
  • #5 1956338
    Konto nie istnieje
    Konto nie istnieje  
  • #6 2010216
    tojatomek
    Poziom 14  
    Tak więc zrobiłem to urządzenie. Całkiem fajnie działa, myslę że zasięg wystarczający, szkoda tylko że nie bardzo jest w nim skala - trudno wyczuć jak daleko jest przedmiot, ale do tego pewnie można się przyzwyczajić. Inny problem to, to że czujnik działa dobrze tylko na wprost i tylko na prostopadłe do jego osi przeszkody. Rzeby dobrze zauważyć "coś" przydały by się przynajmniej 4 takie sonary na zderzaku.

    Koszt myślę że spokojnie poniżej 30 zł. Ja miałem troche elementów i wydałem 20 zł. Najdroższe są elementy ultradźwięków - 6zł każdy
  • REKLAMA
  • #7 5962056
    mufi
    Poziom 12  
    tojatomek napisał:


    Koszt myślę że spokojnie poniżej 30 zł. Ja miałem troche elementów i wydałem 20 zł. Najdroższe są elementy ultradźwięków - 6zł każdy


    Gdzie takie kupić?
REKLAMA