Witam!
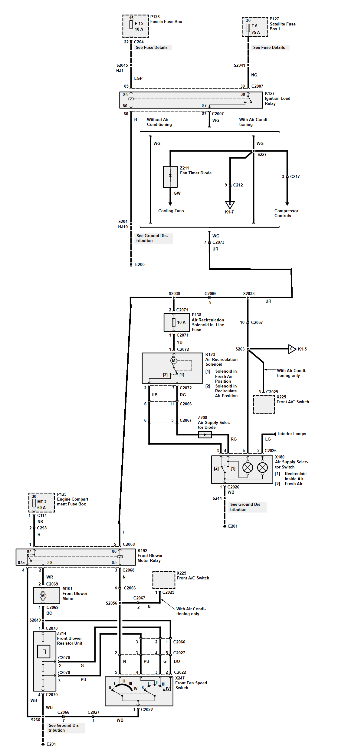
Walczę z niedziałającą dmuchawą w Discovery 1. Bezpieczniki wszystkie dobre, przekaźnik, rezystor i silnik też ok. Brakuje zasilania przekaźnika, a dokładnie napięcia w przewodzie niebiesko czerwonym docierającym do niego. Mógłby ktoś poratować schematem bądź wiedzą, dokąd biegnie owy przewód?

Walczę z niedziałającą dmuchawą w Discovery 1. Bezpieczniki wszystkie dobre, przekaźnik, rezystor i silnik też ok. Brakuje zasilania przekaźnika, a dokładnie napięcia w przewodzie niebiesko czerwonym docierającym do niego. Mógłby ktoś poratować schematem bądź wiedzą, dokąd biegnie owy przewód?