logo elektroda
logo elektroda
X
logo elektroda
REKLAMA
REKLAMA
Adblock/uBlockOrigin/AdGuard mogą powodować znikanie niektórych postów z powodu nowej reguły.

Eliminator zjawiska echo dla rozmów głosowych przez Internet

zasoby 27 Paź 2005 21:14 3393 3
REKLAMA
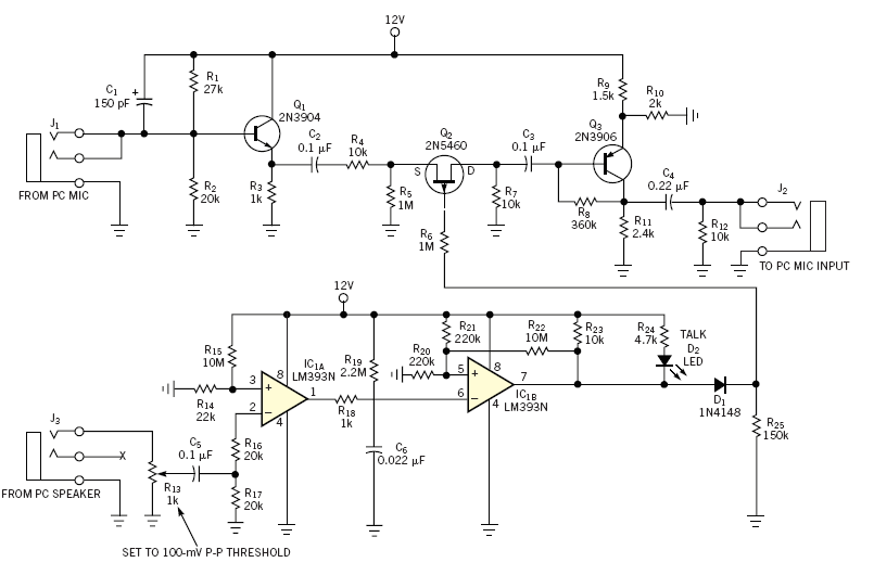
  • Długodystansowe rozmowy głosowe a do takich zaliczają się rozmowy realizowane za pośrednictwem VOIP posiadają znaczne opóźnienia w przekazywaniu sygnału mowy. Część sygnału mowy pierwszego rozmówcy poprzez głośnik i mikrofon drugiego rozmówcy wracają z powrotem. Powstaje bardzo nieprzyjemne echo. Takie zjawisko eliminujemy najczęściej poprzez zastosowanie słuchawek i mikrofonu ale nie jest to zbyt wygodne w szczególności przy prowadzeniu długich rozmów.

    Prezentowany układ eliminuje powstające echo przy wykorzystywaniu bardziej komfortowej konwersacji a więc oddalonego mikrofonu i zewnętrznych głośników. Do układu musimy doprowadzić sygnał z używanego mikrofonu oraz sygnał z głośników. Układ podłączamy do wejścia mikrofonowego karty dźwiękowej. Jedyną regulację jaką trzeba wykonać to czynność polegającą na ustawieniu progu sygnału z głośnika PC na poziom max 100mV. Dokonujemy to za pomocą R13.

    Design Ideas
    www.ednmag.com

    Fajne? Ranking DIY
    O autorze
    zasoby
    Poziom 23  
    Offline 
    zasoby napisał 784 postów o ocenie 432, pomógł 4 razy. Jest z nami od 2002 roku.
  • REKLAMA
  • #2 1942951
    jareks91
    Poziom 21  
    Witam,
    a Jak to w zasadzie dzialą??
    Zbudował już ktos ten ukląd??
  • REKLAMA
  • #3 1945343
    janek11389
    Poziom 42  
    Witam! Ciekawe jak by się to zachowało jako limit er, proste i skuteczne, może warto by spróbować i po eksperymentować? Gra warta świeczki, czasem proste układy są najbardziej skuteczne
    Pozdrawiam
  • #4 1950476
    tomeeh
    Poziom 24  
    Poprawcie mnie, ale ze schematu wynika, że sygnał mikrofonu jest blokowany, gdy z głośników dochodzi dźwięk.
    Czy jeśli zatem ten układ jest skuteczny i się sprawdza, to czy dostępne komunikatory nie posiadają tej funkcji zrealizowanej software'owo? Przecież to o wiele prostsze Wg mnie to już jest zrealizowane ("na ucho" sądzę, że algorytm jest wykorzystywany przez Skype'a).
REKLAMA