logo elektroda
logo elektroda
X
logo elektroda
REKLAMA
REKLAMA
Adblock/uBlockOrigin/AdGuard mogą powodować znikanie niektórych postów z powodu nowej reguły.

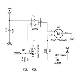
Układ sterowania silnikiem wibracyjnym z mikrokontrolerem AVR: Tranzystor PMV37ENEAR i dioda BAV70

bipolunipol 13 Sie 2021 11:20 1062 11
REKLAMA
  • #1 19562254
    bipolunipol
    Poziom 19  
    Witam,

    tworzę układ z mikrokontrolerem AVR i chciałbym nim sterować silnikiem wibracyjnym.
    To będzie mały silnik na 3V, 90mA.
    Cały układ jest zasilany napięciem 3,6V z akumulatora LiPO.

    W tym celu stworzyłem taki układ:
    Układ sterowania silnikiem wibracyjnym z mikrokontrolerem AVR: Tranzystor PMV37ENEAR i dioda BAV70

    Jako element przełączający wybrałem tranzystor PMV37ENEAR i diodę zabezpieczającą BAV70.
    I teraz zastanawiam się, czy ten tranzystor i dioda BAV70 będzie wystarczająca i się nie uszkodzi?

    Wg dokumentacji:
    Prąd przewodzenia 0,215A
    Prąd przewodzenia maks. 0,3A
    Prąd w impulsie maks. 2A

    To jest podwójna dioda. 1 z nich wykorzystuję do obniżenia napięcia akumulatora, natomiast 2 do zwierania pojawiających się szpilek po odłączeniu zasilania silnika. Jednak mam wątpliwości, czy nie uszkodzi się z czasem. Przy włączeniu silnika pojawia się spora szpilka prądowa...
  • REKLAMA
  • #2 19562387
    Konto nie istnieje
    Poziom 1  
  • REKLAMA
  • #3 19562797
    bipolunipol
    Poziom 19  
    Koderr napisał:
    O co chodzi z parametrem pojemności (mAh) skoro mowa o silniku?


    Mój błąd, oczywiście chodziło o pobierany podczas normalnej pracy prąd przez silnik, prąd równy 90mA
  • #5 19564597
    bipolunipol
    Poziom 19  
    A jaki może być "szpilkowy" prąd w czasie stanu nieustalonego przy włączaniu i wyłączaniu tego typu silników? Problem w tym, że nie mam szczegółowej noty katalogowej z indukcyjnością uzwojeń itd.
  • REKLAMA
  • Pomocny post
    #6 19564648
    excray
    Poziom 41  
    Szpilkowego to tam prawie wcale nie ma, bo silnik to obciążenie głównie indukcyjne. Co najwyżej prąd rozruchowy przy starcie, który zapewne jest gdzieś w okolicach 10xInom przez jakieś "naście" milisekund.
  • #7 19564797
    bipolunipol
    Poziom 19  
    Chwilę po rozłączeniu cewki silnika też przez chwilę cewka "stara się" wymusić przepływ prądu. Dioda normalnie podłączona w kierunku zaporowym robi wtedy zwarcie dla tego prądu samoindukcji , jaki może być wtedy prąd przy tym zwarciu? Czy też można założyć 10xInom?
  • Pomocny post
    #8 19564850
    excray
    Poziom 41  
    bipolunipol napisał:
    jaki może być wtedy prąd przy tym zwarciu?

    Taki sam jaki płynął chwilę przed wyłączeniem, czyli Inom.
  • #9 19752859
    bipolunipol
    Poziom 19  
    A jak powinno się ograniczać prąd rozruchowy w silniku DC? Mam urządzenie zasilane bateryjnie - duży impuls prądowy po włączeniu silnika z 1 postu zakłóca układ...
  • #10 19753461
    excray
    Poziom 41  
    Czy sterowanie PWM wchodzi w rachubę?
  • REKLAMA
  • #11 19781099
    bipolunipol
    Poziom 19  
    Odnośnie sterowania PWM - już mam niestety zapełnioną prawie całą pamięć w mikrokontrolerze i będzie to trudne do zrealizowania... Rozumiem, że powinienem przy rozruchu stopniowo zwiększać wypełnienie sygnału aż do maksymalnego?
  • #12 19781178
    excray
    Poziom 41  
    Tak, dokładnie.

Podsumowanie tematu

Użytkownik tworzy układ sterowania silnikiem wibracyjnym z mikrokontrolerem AVR, zasilanym napięciem 3,6V z akumulatora LiPO. W projekcie zastosowano tranzystor PMV37ENEAR oraz diodę BAV70. Pojawiły się wątpliwości dotyczące wystarczalności tych komponentów, zwłaszcza w kontekście szpilek prądowych generowanych przy włączaniu i wyłączaniu silnika. Użytkownicy sugerują, aby rozważyć użycie mocniejszej diody, takiej jak BAV23S, oraz omawiają kwestie związane z prądem rozruchowym, który może być znacznie wyższy od nominalnego. Wskazano również na możliwość zastosowania sterowania PWM w celu ograniczenia prądu rozruchowego, chociaż użytkownik napotkał ograniczenia pamięci w mikrokontrolerze.
Podsumowanie wygenerowane przez model językowy.
REKLAMA