logo elektroda
logo elektroda
X
logo elektroda
REKLAMA
REKLAMA
Adblock/uBlockOrigin/AdGuard mogą powodować znikanie niektórych postów z powodu nowej reguły.

Uszkodzenie w zwrotnicy kolumn głośnikowych - brak dźwięku z głośnika wysokotonowego

pysia845 03 Wrz 2021 20:04 960 12
REKLAMA
  • #1 19594141
    pysia845
    Poziom 9  
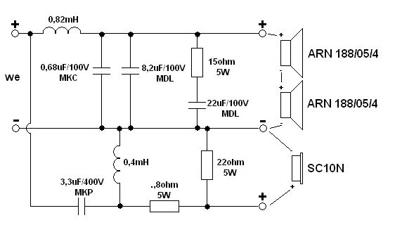
    Witam posiadam zwrotnice w kolumnach z tego schematu jeśli sie nie mylę użytkownika --killer-- , działały bez problemu przez jakieś 7 lat natomiast w jednej z kolumn przestał grać głośnik wysokotonowy, głośnik sprawdzony działa bez problemu, wzmacniacz również więc problem na pewno tkwi w którymś z elementów zwrotnicy, od czego powinienem zacząć, nie będę ukrywał że mam dość ograniczony dostęp do niej (musiałbym odklejać fornir i odkręcać spód kolumny a chciałbym uniknąć tego, wiem mój błąd przy montażu ale nauczka na przyszłość), wszystkie elementy z góry wyglądają jak nowe (żadnych objawów przepalenia czy luzów, wszystko było zalane klejem na gorąco, może tu jest problem) wszystkie elementy zwrotnicy są firmy jantzen audio. Serdecznie pozdrawiam i z góry dziękuje za wszystkie porady.
  • REKLAMA
  • Pomocny post
    #2 19594155
    trojan 12
    Poziom 39  
    Stawiał bym na 3,3 mikro. Do zwrotnicy nie dojdzie po odkręceniu niskotonowych?
  • #3 19594166
    pysia845
    Poziom 9  
    trojan 12 napisał:
    Stawiał bym na 3,3 mikro. Do zwrotnicy nie dojdzie po odkręceniu niskotonowych?


    Dziękuję za odpowiedź. Niestety nie dojdę przez otwory głośnikowe, kolumny wys 140cm a głośniki na górze, dostęp jedynie przez tunel br z przodu i terminal z tyłu, nie chciałbym wycinać któregoś z elementów od tak, stąd moje pytanie dostęp jako tako do przelutowania mam,.

    W złączniku zdjęcie całości sprzed paru lat ( jestem w delegacji i mam chwilę czasu na różne dyskusję ;)), jeśli chodzi o wzmacniacz o którym nie wspomniałem a może to istotne to jakiś niemiecki uniwersum (modelu nie pamiętam) o mocy 100W przy 8ohm.
  • REKLAMA
  • #4 19594190
    trojan 12
    Poziom 39  
    Wytnij coś podobnego do koła od spodu kolumny (otwornicą).
    Do zaprawienia kółko ze sklejki z felcem żeby nie wystawało na całą grubość sklejki i równocześnie trzymało w jednym miejscu.
    Trzeba zrobić do obu kolumn.
  • #5 19594205
    pysia845
    Poziom 9  
    trojan 12 napisał:
    Wytnij coś podobnego do koła od spodu kolumny (otwornicą).
    Do zaprawienia kółko ze sklejki z felcem żeby nie wystawało na całą grubość sklejki i równocześnie trzymało w jednym miejscu.
    Trzeba zrobić do obu kolumn.

    Tak jak pisałem w pierwszym poście, zwrotnice są przymocowane do spodu obudowy na 5mm dystansach i zalane klejem w niektórych miejscach praktycznie na całej szerokości obudowy więc jakiekolwiek wiercenie otwornicą moim zdaniem narobi więcej szkód niż odklejenie forniru i odkręcenie spodu obudowy.
    Co do pana pomysłu łatwiej byłoby mi zrobić coś takiego z tyłu, bezpieczniej i niewidoczne ;)
  • REKLAMA
  • Pomocny post
    #6 19594238
    trojan 12
    Poziom 39  
    Miejsce jest obojętne technologicznie- ważna żeby nie przewiercić zwrotnicy.
  • #7 19594265
    pysia845
    Poziom 9  
    trojan 12 napisał:
    Miejsce jest obojętne technologicznie- ważna żeby nie przewiercić zwrotnicy.


    Więc raczej bez jej demontażu nic nie wymyślimy innego, no nic, zrobię to w obu po powrocie żeby nie mieć podobnych sytuacji w przyszłości, a Panu bardzo dziękuję za pomoc, szczerze mówiąc od 2 tygodni nad tym myślę i nie wpadłem na to żeby zabrać się za to "od tej strony". Tak przy okazji nie zna ktoś jakiegoś "majstra" do renowacji wzmacniaczy na terenie śląska (wymiana kondensatorów potencjometrów itd.) nie chciałbym się bawić w wysyłki, a zawsze z polecenia trochę pewniej niż oddanie do pierwszego lepszego serwisu.
  • REKLAMA
  • #8 19594336
    trojan 12
    Poziom 39  
    Jak sobie nie poradzisz z korkami na miejscu to wytoczę.
  • #9 19594344
    pysia845
    Poziom 9  
    trojan 12 napisał:
    Jak sobie nie poradzisz z korkami na miejscu to wytoczę.

    Proszę wybaczyć ale nie za bardzo rozumiem ;P
  • #10 19594355
    trojan 12
    Poziom 39  
    Proponuję pomoc w zrobieniu kółek.
  • #11 19594370
    pysia845
    Poziom 9  
    trojan 12 napisał:
    Proponuję pomoc w zrobieniu kółek.

    Jeśli chodzi o kółka to raczej problemu nie będzie (robię w budowlance) więc jakoś sobie poradzę, natomiast jeśli podejmie się pan renowacji dość starego sprzętu to bardzo chętnie skorzystam ;)
  • #12 19594374
    trojan 12
    Poziom 39  
    Po tylu latach "postoju" się nie podejmę.
  • #13 19594403
    pysia845
    Poziom 9  
    trojan 12 napisał:
    Po tylu latach "postoju" się nie podejmę.

    Moim zdaniem konstrukcja dość prosta natomiast wydaję mi się że w kilku miejscach poprzedni właściciel już się za to zabierał lecz bez większego powodzenia a osobiście schematu nie mogłem znaleźć więc z moją dość małą wiedzą nie chciałbym nic ruszać w załączniku podrzucam kilka zdjęć i jednego miejsca które obstawiam prędzęj czy póżniej zaskutkuje awarią sprzętu(osobiście mam sentyment to tego sprzętu, lądował z pierwszego piętra i przeżył a dźwięk "bardziej mi leży" niż yamaha i denon którego miałem. Abstrachując juz od pana to gdyby się ktoś chciał podjąć tego zadania to serdecznie zapraszam do kontaktu. Zdjęcia sprzed około roku więc coś w środku mogło ulec zmianie.

Podsumowanie tematu

Użytkownik zgłasza problem z brakiem dźwięku z głośnika wysokotonowego w kolumnach głośnikowych, które mają zwrotnice firmy Jantzen Audio. Po 7 latach użytkowania, głośnik i wzmacniacz działają poprawnie, co sugeruje, że problem leży w zwrotnicy. Użytkownik ma ograniczony dostęp do zwrotnicy, co utrudnia diagnostykę. W odpowiedziach sugerowane są różne metody dostępu do zwrotnicy, w tym wycinanie otworów lub demontaż obudowy. Użytkownik planuje przeprowadzić naprawy po powrocie z delegacji i poszukuje fachowca do renowacji wzmacniaczy na Śląsku.
Podsumowanie wygenerowane przez model językowy.
REKLAMA