logo elektroda
logo elektroda
X
logo elektroda
REKLAMA
REKLAMA
Adblock/uBlockOrigin/AdGuard mogą powodować znikanie niektórych postów z powodu nowej reguły.

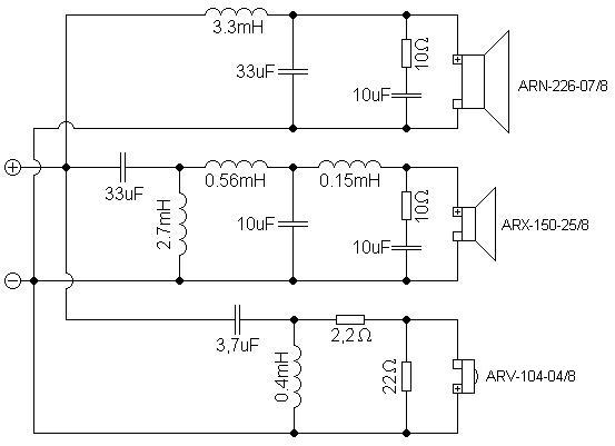
trójdrożna zwrotnica, podział pasma dla ARV, GDM i ARN

Michał86 29 Paź 2005 00:44 8533 14
REKLAMA
  • #1 1936730
    Michał86
    Poziom 12  
    Witam,

    byłbym wdzięczny jeżeli ktoś doświadczony mógłby zerknać czy taki podział pasma jest dobry (jestem początkujący w tej dziedzinie). Jeżeli nie, prosze o pomoc w doborze.

    ARN 200-5/8 ... - 2 kHz
    GDM 10/60/8 2,050 kHz - 9 kHz
    ARV 104-3/8 9,050 kHz - ...

    Z góry dziękuję za odpowiedzi.

    Załączam pasma przenoszenia dla powyższych głośników
  • REKLAMA
  • #2 1936953
    gdL
    Poziom 27  
    Z teoretycznego punktu widzenia powinieneś rozsunąć częstotliwości podziału zależnie od tłumienia zastosowanych filtrów, w momencie jak stosujesz 12dB/oct, to spadek powinien być 3dB, stąd 1/4 oktawy. Oktawa przy ustalonym podziale 2000 Hz dla niskotonowego i 2000 hz + 1/4*2000Hz dla średniotonowego, 2,5 kHz. Ale to jeśli zakładasz idealną zgodność w fazie. Fala w powietrzu ma dla 2kHz ma jakieś 17cm, od węzła do strzałki wystarczy już 1/4 tego. To jest za blisko, żeby wzór teoretyczny pokrywał się z praktyką, w tym momencie pomijam jakieś opóźnienia mechaniczne, które oczywiście też wystąpią. Wynika z tego, że nie powinieneś sugerować się w 100% teoretyką, a podział dobierać na słuch, co łatwe nie jest zwłaszcza, że konstruktor amator nie ma 20 cewek i iluśtam kondensatorów, żeby dobierać... Proponowałbym Ci rozsunąć podział o jakieś 300Hz, co teoretycznie pociągnie za sobą wahania w paśmie do +/- 2dB. Głośniki powinny być jak najbliżej siebie, co te wahania uczyni mało uciążliwymi. Co do basu to będziesz miał go za mało. Pomyśl nad drugim niskotonowym do połączenia równoległego.

    Z wysokotonowym możnaby to liczyć tak samo. Wtedy rozsunięcie wyniosłoby tak lekką ręką 1000 dla pełnej zgodności faz i z 600 Hz praktycznie, bezpiecznie bez mierzenia.

    Od razu ci mówię, że ja u siebie nie ufałem takim wyliczeniom i użyłem programu, który uwzględniając przesunięcia mechaniczne i fazowe, podał mi inne wartości. I ja mu generalnie wierzyłem, z czego sie cieszę, bo gra. Na moje ucho nieźle.
  • REKLAMA
  • #3 1937052
    piórko
    Poziom 30  
    Pozwolę sobie wtrącić słówko nie na temat.

    Otóż gdybyś Michał86 chciał przypadkiem zastosować ARN-200-05/8 w obudowie wentylowanej to byłaby pomyłka.
    Ten głośnik ma Qts=0.85 i EBP=26.
  • #4 1937643
    Michał86
    Poziom 12  
    gdL -> Dzięki, czy mógłbyś podać nazwę programu?

    piórko -> wiem o tym :)

    Zastanawiam się nad wymianą tego ARN na jakiś inny. Jakie głośniki z tesli do trójdrożnej kolumny z bass-reflexem polecacie? Najlepiej o zbliżonych gabarytach...

    pozdrawiam

    edit:

    Co myślicie o tym:
    ARV-140-03
    ARP-150-00
    ARN-226-07
  • REKLAMA
  • #6 1937962
    Michał86
    Poziom 12  
    Jak najbardziej odpowiada mi taki układ głosników. Tylko chce żeby kolumny miały 4Ohmy, więc trzebaby obliczyc na nowo zwrotnice, mam racje?

    BTW Jak podzielone jest pasmo dla poszczególnych głośników?
  • #7 1938140
    piórko
    Poziom 30  
    No :!: Michał86 . Na początku pisałeś o 8Ω.

    Tu znajdziesz zwrotkę dla ARN-226-03/4, dla ARN-226-07/4 też może być.
  • #8 1938195
    Michał86
    Poziom 12  
    piórko napisał:
    No :!: Michał86 . Na początku pisałeś o 8Ω.

    Tu znajdziesz zwrotkę dla ARN-226-03/4, dla ARN-226-07/4 też może być.


    Zgadza się ale w miedzy czasie zmieniła się troche moja koncepcja, sorry za zamieszanie :)

    Wracając do tematu...
    Czyli te przetworniki:
    ARN-226-07/4
    ARX-150-25/4
    ARV-104-3/4
    mogę spokojnie dać do zwrotnicy:

    fd1 = 500 Hz / 12 dB
    fd2 = 500 Hz / 12 dB
    fd3 = 3.550 Hz / 18 dB
    fd4 = 5.000 Hz / 12 dB
  • #9 1938791
    Michał86
    Poziom 12  
    Ile litrów powinna miec obudowa ventylowana dla ARN-226-07 ? Zamknieta 77l...

    edit

    WinISD:

    45l
    BR 40Hz - śr. 8,2cm dł. 16cm

    a dla ARX-150-25 powinna być oddzielna komora ok. 3,5l, zgadza się?
  • #10 1939264
    luke666
    Poziom 33  
    Napewno nie 77L... Optymalna buda (wytrzymałość/zejście/opóźnienia grupowe) to wedłóg mnie 35L zarówno closed jak i BR (strojenie 40-45Hz). Jednak to tego przetwornika lepiej pasowała by obudowa closed, ze względu na wysokie Qts i niskie EBP.
    Oddzielna komora, nie musisz zbytnio zwracać uwagi na dokładną pojemność, ważne aby komora na średniotonowca była silnie wytłumiona w całej objętości. Pamiętaj też o jak największym zbliżeniu centr akustycznych, oraz w przypadku problemów z fazą- cofnięcie wysokotonowca i ewentualnie wysunięcie niskotonowca.
  • #11 1939353
    Michał86
    Poziom 12  
    luke666 napisał:
    Napewno nie 77L... Optymalna buda (wytrzymałość/zejście/opóźnienia grupowe) to wedłóg mnie 35L zarówno closed jak i BR (strojenie 40-45Hz). Jednak to tego przetwornika lepiej pasowała by obudowa closed, ze względu na wysokie Qts i niskie EBP.
    Oddzielna komora, nie musisz zbytnio zwracać uwagi na dokładną pojemność, ważne aby komora na średniotonowca była silnie wytłumiona w całej objętości. Pamiętaj też o jak największym zbliżeniu centr akustycznych, oraz w przypadku problemów z fazą- cofnięcie wysokotonowca i ewentualnie wysunięcie niskotonowca.


    WinISD proponuje obudowę wentylowaną (nie wiem, na ile ten progam jest wiarygodny;) ), EPB=69,2 Qts=0,445

    Screen'y:
  • #12 1940017
    luke666
    Poziom 33  
    Michał86, na początku pisałeś że mają to być kolumny oparte na przetwornikach 8ohm, teraz zmieniłeś zdanie na 4ohm i z tąd to zamieszanie, że brałem pod uwage 8ohm. Jednak zarówno w wersji 4 i 8ohm obudowy bardzo zbliżone, wersja 4ohm ze względu na niższy Qts i wyższe EBP nadaje się bardziej do obudowy wentylowanej.
  • #13 1940202
    Michał86
    Poziom 12  
    luke666 napisał:
    Michał86, na początku pisałeś że mają to być kolumny oparte na przetwornikach 8ohm, teraz zmieniłeś zdanie na 4ohm i z tąd to zamieszanie, że brałem pod uwage 8ohm. Jednak zarówno w wersji 4 i 8ohm obudowy bardzo zbliżone, wersja 4ohm ze względu na niższy Qts i wyższe EBP nadaje się bardziej do obudowy wentylowanej.


    Jeszcze raz przepraszam za zamieszanie, kolumny maja być na 4ohm
  • REKLAMA
  • Pomocny post
    #14 1940778
    luke666
    Poziom 33  
    W takim razie twoja zwrotnica (schemat z ampilionu) będzie ok, także obudowa 35L @ 45Hz powinna być optymalna.
  • #15 1951171
    Michał86
    Poziom 12  
    Wysłałem maila do empire z zapytaniem o głosniki i okazało się, że ARX-150-25 jest już wycofany :| Ma ktoś więcej informacji na ten temat? Co było tego powodem.... Jakim głośnikiem go zastąpić? ARP-150-00?

    edit
    Odpowiedz od empire: 'jest zbyt wadliwy' lol
REKLAMA