logo elektroda
logo elektroda
X
logo elektroda
REKLAMA
REKLAMA
Adblock/uBlockOrigin/AdGuard mogą powodować znikanie niektórych postów z powodu nowej reguły.

[Zlecę] Układ /przekaźnik przełączający 3 wyjścia jeden przycisk

bujemuje 20 Wrz 2021 20:13 720 4
REKLAMA
  • #1 19618588
    bujemuje
    Poziom 12  
    Witajcie niewiem czy odpowiedni dział...
    Potrzebuje układ bądź przekaźnik przełączający . Idea jest taka żeby po jednym wciśnięciu przycisku napięcie było na wyjściu 1
    Drugie wciśnięcie przycisku napięcie jest na wyjściu 2
    Trzecie wciśnięcie napięcie jest na wyjściu jeden i dwa ( jeżeli tak nie można to na wyjściu 3)
    Czwarte wciśnięcie przycisku wyłącza układ . I tak od nowa .
    Parametry pracy zasilanie 12v (14,4)
    Pobór wyjście 1 -35w
    Pobór wyjście 2 110w
    Układ powinien być możliwie mały .
    Czy ktoś jest w stanie zbudować mi taki układ i zaprogramować(odpłatnie) bądź czy jest taki przekaźnik ?
    Czy taki układ można zaprogramować na jakimś kontrolerze czy tylko Arduino ?
    Jak sobie tak myślę to podobnie działają latarki z wieloma źródłami światła /trybami święcenia ?
  • REKLAMA
  • #2 19618699
    marekhab
    Poziom 33  
    Zainteresuj się dość popularnym układem scalonym CD4017.
    Do niego odpowiednie tranzystory na wyjściach, przekaźniki itp.
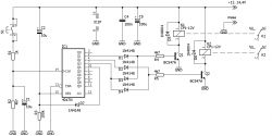
    Mniej więcej coś takiego jak w załączniku.
    Schemat ma niedociągnięcia rysowany na szybko, ważna jest idea działania.
  • REKLAMA
  • #3 19621366
    CYRUS2
    Poziom 43  
    Przekaźniki trudno uszkodzić.
    Zalecam dwa przekaźniki 12V 16A sterowane z 4017.
    Nie potrzeba programować.
  • REKLAMA
  • #4 19621420
    HD-VIDEO
    Poziom 43  
    [Zlecę] Układ /przekaźnik przełączający 3 wyjścia jeden przycisk

    Po włączeniu żaden przekaźnik nie włączonym, po naciśnięciu S1 załącza się K1, potem K2 , K1 i K2, przekaźniki wyłączone
  • #5 19621844
    bujemuje
    Poziom 12  
    Dziękuję bardzo za odpowiedzi. W szczególności @HD-VIDEO za cały schemat wraz z opisem elementów . Ta społeczność jest wielka :)

    Pozdrawiam
REKLAMA