Dzień dobry.
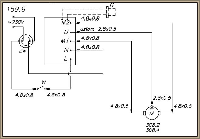
Poszukuję schematu podłączenia regulatora obrotów odkurzacza Zelmer ELF 321 1400W. Na płytce sterownika są cztery piny "męskie" poisane jako M1, M2 - rozumiem że to do silnika, N - przewód neutralny od zasilania, U - nie wiem pin jest węższy, ponadto z modułu wychodzi jeden przewód oznaczony jako L- domniemam że to zasilanie od włącznika.
Proszę o informację czy dobrze przypisałem piny oraz do czego jest ten pin U.
Pozdrawiam.
Poszukuję schematu podłączenia regulatora obrotów odkurzacza Zelmer ELF 321 1400W. Na płytce sterownika są cztery piny "męskie" poisane jako M1, M2 - rozumiem że to do silnika, N - przewód neutralny od zasilania, U - nie wiem pin jest węższy, ponadto z modułu wychodzi jeden przewód oznaczony jako L- domniemam że to zasilanie od włącznika.
Proszę o informację czy dobrze przypisałem piny oraz do czego jest ten pin U.
Pozdrawiam.

