Witam.
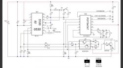
Ostatnio dostałem do naprawy kartę/pilot do Renault Megane II trzyprzyciskową bez HandsFree. W karcie brakuje jednego kondensatora SMD (zdjęcie). Czy ktoś może mi pomóc w określeniu jaka pojemność powinna tam być?
Poniżej zamieszczam zdjęcie schematu i płytki. Widać, że ktoś wcześniej naprawiał i przegrzał płytkę i odpadł kondensator.
Na schemacie wartości rezystorów są podane, ale nie kondensatorów, dlatego mam problem. A nie mam drugiej karty by wylutować i sprawdzić.
Z góry będę wdzięczy każdemu za pomoc w określeniu jaki to kondensator.
Pozdrawiam
Ostatnio dostałem do naprawy kartę/pilot do Renault Megane II trzyprzyciskową bez HandsFree. W karcie brakuje jednego kondensatora SMD (zdjęcie). Czy ktoś może mi pomóc w określeniu jaka pojemność powinna tam być?
Poniżej zamieszczam zdjęcie schematu i płytki. Widać, że ktoś wcześniej naprawiał i przegrzał płytkę i odpadł kondensator.
Na schemacie wartości rezystorów są podane, ale nie kondensatorów, dlatego mam problem. A nie mam drugiej karty by wylutować i sprawdzić.
Z góry będę wdzięczy każdemu za pomoc w określeniu jaki to kondensator.
Pozdrawiam
