logo elektroda
logo elektroda
X
logo elektroda
REKLAMA
REKLAMA
Adblock/uBlockOrigin/AdGuard mogą powodować znikanie niektórych postów z powodu nowej reguły.

Żyrafa Stanley SFMEE500S - usterka po 30min pracy.

www 26 Lis 2021 23:36 3078 6
REKLAMA
  • #1 19731539
    www
    Poziom 14  
    Witam,

    silnik w urządzeniu zwyczajnie przestał działać.
    Ledy podświetlające obszar roboczy działają.
    Elektroniczny sterownik jest zalany jakąś żywicą, więc nie chcę tego ruszać bo maszyna jest na gwarancji.
    Może ktoś wie gdzie można by znaleźć schemat do tej maszyny? Mnie się to nie udało.
    Kilka fotek sterownika:
    Żyrafa Stanley SFMEE500S - usterka po 30min pracy. Żyrafa Stanley SFMEE500S - usterka po 30min pracy. Żyrafa Stanley SFMEE500S - usterka po 30min pracy. Żyrafa Stanley SFMEE500S - usterka po 30min pracy.
    Pozdrawiam.
  • REKLAMA
  • #2 19731562
    maniak0790
    Poziom 23  
    www napisał:
    Witam,

    Elektroniczny sterownik jest zalany jakąś żywicą, więc nie chcę tego ruszać bo maszyna jest na gwarancji.
    Może ktoś wie gdzie można by znaleźć schemat do tej maszyny? Mnie się to nie udało.


    No ale skoro na gwarancji to do czego ci schemat? Rozłupałes maszynę chcesz naprawić i do tego nie stracić gwarancji? Ten sterownik to regulator obrotów na triaku zapewnie, sprawdź czy silnik żyje jak nie to złóż reklamacje.
  • REKLAMA
  • #3 19731574
    www
    Poziom 14  
    maniak0790 napisał:

    No ale skoro na gwarancji to do czego ci schemat? Rozłupałes maszynę chcesz naprawić i do tego nie stracić gwarancji? Ten sterownik to regulator obrotów na triaku zapewnie, sprawdź czy silnik żyje jak nie to złóż reklamacje.


    Jest tam triak (chyba) i jakiś scalak ale to wszystko jest zasłonięte blachą radiatora, silnik żyje.
    Mając schemat naprawa jest prosta, bez niego nie chcę tego pruć.
  • REKLAMA
  • #4 19734854
    www
    Poziom 14  
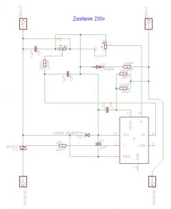
    Tak wygląda sterownik tej żyrafy, triak BTA12 został wylutowany z płytki (lewy dolny narożnik).

    Żyrafa Stanley SFMEE500S - usterka po 30min pracy.

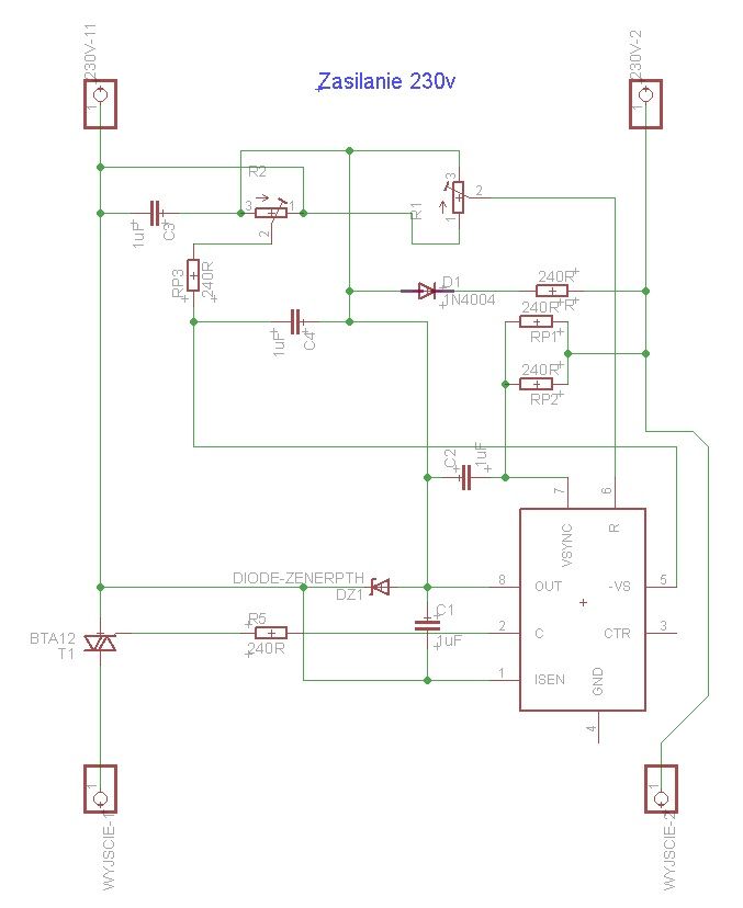
    Odtworzyłem schemat tego układu (wartości elementów przypadkowe):

    Żyrafa Stanley SFMEE500S - usterka po 30min pracy.

    Układ scalony nie posiada opisu, na schemacie widnieje U2008B ale po narysowaniu i analizie połączeń użyty został najprawdopodobniej układ TEA1007.

    Żyrafa Stanley SFMEE500S - usterka po 30min pracy.

    Triak po sprawdzeniu omomierzem nie jest uszkodzony, brak napięcia zasilającego silnik.
    Końcówki 1 i 8 układu scalonego mają zwarcie (dioda zenera DZ1 i kondensator C1 zostały wylutowane podczas sprawdzania).

    Co można tu jeszcze sprawdzić ażeby potwierdzić czy układ scalony padł czy też nie?

    Pozdrawiam.
  • REKLAMA
  • #6 20135811
    witt69
    Poziom 23  
    Witam,

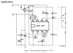
    Czy może ktoś rozszyfrował jaki w oryginale stoi układ? Faktycznie najbardziej zbliżony wydaje się być TEA1007, ale co z pin. 3 ; 4, które w oryginale nie są wykorzystane. Mógłby poeksperymentować, ale TEA1007 nie należy do najtańszych.
  • #7 20138034
    www
    Poziom 14  
    Ja finalnie wymieniłem oryginalny regulator na:
    avt1007b

    Ma tą zaletę że posiada miękki start, maszyna spisuje się teraz zgodnie z oczekiwaniami.

    Pozdrawiam.
REKLAMA