Każdemu chyba elektronikowi przydarzyła się potrzeba wygenerowania sygnału wzorcowego o określonym kształcie i częstotliwości. Od lat istnieją specjalnej budowy generatory pozwalające uzyskać najbardziej typowe przebiegi tj. sinus, trójkąt oraz prostokąt, rozwój techniki cyfrowej oraz spadek cen syntezerów w technologii DDS (Direct Digital Synthesis- bezpośrednia synteza cyfrowa) spowodował że za nieduże pieniądze można kupić generator pozwalający wygenerować sygnał o w zasadzie dowolnym kształcie oraz częstotliwości. Większość młodszych elektroników nie potrzebuje jednak takich zaawansowanych generatorów i często wystarczają im generatory wytwarzające wspomniane trzy rodzaje sygnału oraz pokrywające minimum zakres częstotliwości akustycznych co przydaje się podczas projektowania i budowy układów związanych z audio czy zestawów głośnikowych. Jakiś czas temu prezentowałem uproszczony do niezbędnego minimum generator zbudowany w oparciu o "nieśmiertelny" NE555. Teraz zaprezentuję kit generatora zbudowanego w oparciu o specjalizowany układ do tego celu. Tym układem jest znany od dawna ICL8038 firmy Intersil znanej głównie z układów woltomierzy ICL7106/7108, ICL7135 oraz innych wykorzystywanych m/n w miernikach częstotliwości. Sam ICL8038 ma nieco mniejsze możliwości w porównaniu do równie znanego układu generatora XR2206 firmy Exar jednak w zastosowaniach nie wymagających większych częstotliwości niż ~300kHz czy audio na pewno się przyda
.
Lista elementów;
• ICL8038 (U1)
• Rezystor 200Ω/0,25W 1 szt. (R1)
• Rezystor 10kΩ/0,25W 3 szt. (R2, R3, R4)
• Rezystor 33kΩ/0,25W 4 szt. (R5, R6, R7, R8)
• Kondensator ceramiczny 100nF/50V 2 szt. (C1, C2)
• Kondensator ceramiczny 10nF/50V (C3)
• Kondensator ceramiczny 1nF/50V (C4)
• Kondensator elektrolityczny 220µF/16V (C5)
• Dioda prostownicza 1N4007 (D1)
• Dioda LED czerwona 3mm (D2)
• Potencjometr 5kΩ (VR1)
• Potencjometr montażowy wieloobrotowy 5kΩ (VR2)
• Potencjometr montażowy 20kΩ (VR3)
• Potencjometr montażowy 100kΩ (VR4)
• Przełącznik 1P2T (S1)
• Złącza ARK 3-torowe 2 szt. (J1, J2), (w moim zestawie było jedno 6-torowe)
• Gałka na potencjometr
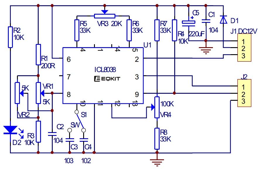
Ponieważ zestaw który do mnie dotarł nie zawierał instrukcji to musiałem mimo iż układ nie jest skomplikowany poszukać takowej w internecie. Poniżej pochodzący z wymienionej wyżej instrukcji schemat generatora;
Potencjometry Coarse i Fine służą to regulacji częstotliwości odpowiednio zgrubnie i dokładnie. Pr-ek Duty reguluje symetrię przebiegu a Dist koryguje zniekształcenia dla przebiegu sinusoidalnego, poniżej przykład Dist do końca w lewo oraz do końca w prawo;
Przełącznik służy do zmiany zakresu częstotliwości L= ~48Hz ÷ ~720Hz, H=~600Hz ÷ ~ 7,4kHz. Zakresy trochę moim zdaniem bezsensowne, nawet w zastosowaniu audio. Przyjrzyjmy się parametrom ICL8038 (za notą katalogową);
Producent co prawda nie poleca użycia układu w nowych konstrukcjach jednak dla amatora na pewno się przyda. Porównajmy zatem przebiegi z generatorem DDS FY-6900 60MHz, częstotliwość około 1kHz dla ICL8038 i równe 1kHz dla FY-6900;
Górny (żółty) przebieg to ICL8038, dolny (zielony) to FY-6900. Jak widać kształty przebiegów są prawie identyczne. Poniżej wpływ potencjometru Duty na przebieg trójkątny i prostokątny (oba przebiegi z ICL8038);
Jak widzimy ustawienie potencjometru w pewnym niewielkim stopniu wpływa na szerokość sygnału prostokątnego co można traktować jako PWM. Dla przebiegu trójkątnego reguluje czas narastania/opadania napięcia. Prawdę powiedziawszy sensowne zastosowanie generatora wymagałoby rozbudowy o kilka zakresów częstotliwości i wyposażenie w prosty miernik częstotliwości. Przydałoby się także wyprowadzenie wszystkich potencjometrów na zewnątrz w celu łatwiejszej regulacji kształtu przebiegów. Również przydatny byłby wzmacniacz/bufor/tłumik dla sygnałów wyjściowych, zabezpieczyłoby to przed możliwym uszkodzeniem ICL'a. Pobór prądu przez układ to około 12mA dla 12V.
Kit standardowo jest zapakowany w torebkę z folii antystatycznej;
Wewnątrz opakowania komplet elementów wraz z PCB oraz instrukcją (której w moim egzemplarzu nie było);
Płytka ma wymiary 44x59mm i jest czytelnie opisana, strona TOP;
Oraz strona ścieżek;
Lista elementów;
• ICL8038 (U1)
• Rezystor 200Ω/0,25W 1 szt. (R1)
• Rezystor 10kΩ/0,25W 3 szt. (R2, R3, R4)
• Rezystor 33kΩ/0,25W 4 szt. (R5, R6, R7, R8)
• Kondensator ceramiczny 100nF/50V 2 szt. (C1, C2)
• Kondensator ceramiczny 10nF/50V (C3)
• Kondensator ceramiczny 1nF/50V (C4)
• Kondensator elektrolityczny 220µF/16V (C5)
• Dioda prostownicza 1N4007 (D1)
• Dioda LED czerwona 3mm (D2)
• Potencjometr 5kΩ (VR1)
• Potencjometr montażowy wieloobrotowy 5kΩ (VR2)
• Potencjometr montażowy 20kΩ (VR3)
• Potencjometr montażowy 100kΩ (VR4)
• Przełącznik 1P2T (S1)
• Złącza ARK 3-torowe 2 szt. (J1, J2), (w moim zestawie było jedno 6-torowe)
• Gałka na potencjometr
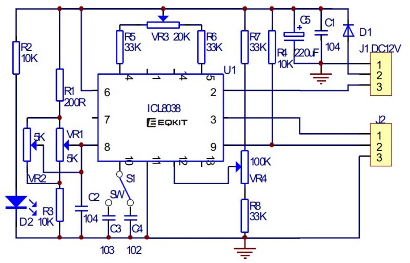
Ponieważ zestaw który do mnie dotarł nie zawierał instrukcji to musiałem mimo iż układ nie jest skomplikowany poszukać takowej w internecie. Poniżej pochodzący z wymienionej wyżej instrukcji schemat generatora;
Po kilkudziesięciu minutach złożyłem kit, zamiast złącza ARK wstawiłem pojedyńcze szpilki goldpin oraz użyłem podstawki pod ICL'a;
Potencjometry Coarse i Fine służą to regulacji częstotliwości odpowiednio zgrubnie i dokładnie. Pr-ek Duty reguluje symetrię przebiegu a Dist koryguje zniekształcenia dla przebiegu sinusoidalnego, poniżej przykład Dist do końca w lewo oraz do końca w prawo;
Podobnie symetria dla sinusa (Duty);
Przełącznik służy do zmiany zakresu częstotliwości L= ~48Hz ÷ ~720Hz, H=~600Hz ÷ ~ 7,4kHz. Zakresy trochę moim zdaniem bezsensowne, nawet w zastosowaniu audio. Przyjrzyjmy się parametrom ICL8038 (za notą katalogową);
Dostępny jest również schemat wewnętrzny;
Producent co prawda nie poleca użycia układu w nowych konstrukcjach jednak dla amatora na pewno się przyda. Porównajmy zatem przebiegi z generatorem DDS FY-6900 60MHz, częstotliwość około 1kHz dla ICL8038 i równe 1kHz dla FY-6900;
Sinus
Trójkąt
Prostokąt
Górny (żółty) przebieg to ICL8038, dolny (zielony) to FY-6900. Jak widać kształty przebiegów są prawie identyczne. Poniżej wpływ potencjometru Duty na przebieg trójkątny i prostokątny (oba przebiegi z ICL8038);
Duty na środku
Duty do końca w lewo
Duty do końca w prawo
Jak widzimy ustawienie potencjometru w pewnym niewielkim stopniu wpływa na szerokość sygnału prostokątnego co można traktować jako PWM. Dla przebiegu trójkątnego reguluje czas narastania/opadania napięcia. Prawdę powiedziawszy sensowne zastosowanie generatora wymagałoby rozbudowy o kilka zakresów częstotliwości i wyposażenie w prosty miernik częstotliwości. Przydałoby się także wyprowadzenie wszystkich potencjometrów na zewnątrz w celu łatwiejszej regulacji kształtu przebiegów. Również przydatny byłby wzmacniacz/bufor/tłumik dla sygnałów wyjściowych, zabezpieczyłoby to przed możliwym uszkodzeniem ICL'a. Pobór prądu przez układ to około 12mA dla 12V.
Fajne? Ranking DIY
