Różnego rodzaju układy elektroniczne generujące efekty dźwiękowe od wielu lat cieszą się niesłabnącą popularnością. Pierwsze tego typu układy były budowane w technice dyskretnej i często były również dostępne jako kity do samodzielnego montażu. Pamiętam jak jako nastolatkowi udało się kupić w sklepie Unitra-Serwis w Ełku kit nazywający się "Syrena Kojak" generujący dźwięki przypominające syreny różnych służb
. Jaka to była furora wśród rówieśników w tamtych latach... Echh, z łezką w oku wspominam tamte czasy. Kto pamięta popularne w latach 90-tych breloczki generujące osiem dźwięków tak denerwujące nauczycieli w szkołach? Rozwój elektroniki spowodował miniaturyzację oraz powszechną dostępność tanich układów generujących efekty czy odgrywające melodyjki (popularne w tamtych latach pocztówki z pozytywką z USA), dziś już nie musimy do budowy takich układów używać "wiaderka" tranzystorów czy garści układów TTL. Wystarczy jeden dedykowany układ scalony...
Kit który dostałem do recenzji opiera się właśnie o taki specjalizowany generator efektów dźwiękowych, sam generator został trochę zmodyfikowany aby uzyskać więcej efektów. Jako wyposażenie audio może znaleźć zastosowanie w modelach RC lub też służyć jako dzwonek do drzwi
.
Kompletny zestaw elementów pozwalający zbudować generator to niewielka torebka strunowa zawierająca wszystkie elementy wraz z PCB i instrukcją;
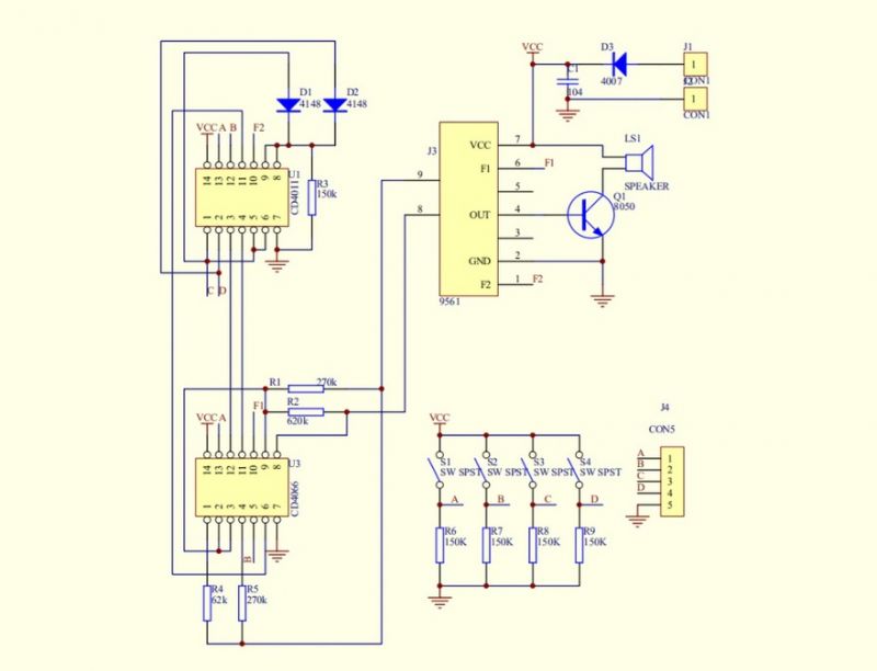
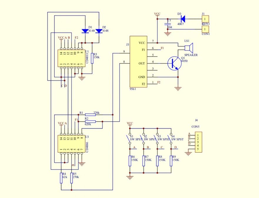
Przełączniki umożliwiają zmianę generowanego efektu a wyprowadzone złącze J4 umożliwia zewnętrzne sterowanie w logice TTL (5V).
• 9561 generator
• CD4066 4-krotny klucz analogowy
• CD4011 cztery dwuwejściowe bramki NAND CMOS
• Podstawka 14 pin DIL
• Dioda 1N4007
• Dioda 1N4148 2 szt.
• Tranzystor SS8050
• Rezystor 270kΩ/0,25W 2 szt.
• Rezystor 62kΩ/0,25W
• Rezystor 620kΩ/0,25W
• Rezystor 150kΩ/0,25W 5 szt.
• Kondensator ceramiczny 100nF/50V
• Buzzer 5V
• Przełącznik hebelkowy SPST 4 szt.
• Listwa 5 goldpin do sterowania zewnętrznego (dolutowałem dwie szpilki do zasilania)
Po kilkudziesięciu minutach zmontowałem kit, nie obyło się bez przeszkód. Wlutowanie 9651 w PCB było dla mnie bardzo trudne, tym bardziej że sam układ jest w postaci "gluta" na oddzielnj płytce;
Wybaczcie umazaną topnikiem płytkę lecz moja obecna technika lutowania opiera się na dużym naddatku spoiwa i topnika (tu NC-559-ASM). Trzeba pamiętać o dwóch mostkach (tu można wykorzystać dwa odcięte po lutowaniu "odnóża" rezystorów) do połączenia z układem 9561;
Zalecane napięcie zasilanie modułu to 4,5-5,5V, pobór prądu podczas pracy z zasilaniem 5V to około 130mA. Użyty w generatorze buzzer niezbyt nadaje się do reprodukcji złożonych dźwięków, lepiej sprawdzi się zwykły głośnik. W załącznikach "zgrane" przy pomocy karty dźwiękowej z prostym filtrem dolnoprzepustowym generowane efekty.
Kit który dostałem do recenzji opiera się właśnie o taki specjalizowany generator efektów dźwiękowych, sam generator został trochę zmodyfikowany aby uzyskać więcej efektów. Jako wyposażenie audio może znaleźć zastosowanie w modelach RC lub też służyć jako dzwonek do drzwi
Kompletny zestaw elementów pozwalający zbudować generator to niewielka torebka strunowa zawierająca wszystkie elementy wraz z PCB i instrukcją;
Instrukcja w postaci "domków i krzaczków" niewiele mówi na temat poszczególnych efektów;
Schemat jest stosunkowo prosty;
Przełączniki umożliwiają zmianę generowanego efektu a wyprowadzone złącze J4 umożliwia zewnętrzne sterowanie w logice TTL (5V).
Skład zestawu;
• 9561 generator
• CD4066 4-krotny klucz analogowy
• CD4011 cztery dwuwejściowe bramki NAND CMOS
• Podstawka 14 pin DIL
• Dioda 1N4007
• Dioda 1N4148 2 szt.
• Tranzystor SS8050
• Rezystor 270kΩ/0,25W 2 szt.
• Rezystor 62kΩ/0,25W
• Rezystor 620kΩ/0,25W
• Rezystor 150kΩ/0,25W 5 szt.
• Kondensator ceramiczny 100nF/50V
• Buzzer 5V
• Przełącznik hebelkowy SPST 4 szt.
• Listwa 5 goldpin do sterowania zewnętrznego (dolutowałem dwie szpilki do zasilania)
Po kilkudziesięciu minutach zmontowałem kit, nie obyło się bez przeszkód. Wlutowanie 9651 w PCB było dla mnie bardzo trudne, tym bardziej że sam układ jest w postaci "gluta" na oddzielnj płytce;
Nie mniej operacja się udała 
Wybaczcie umazaną topnikiem płytkę lecz moja obecna technika lutowania opiera się na dużym naddatku spoiwa i topnika (tu NC-559-ASM). Trzeba pamiętać o dwóch mostkach (tu można wykorzystać dwa odcięte po lutowaniu "odnóża" rezystorów) do połączenia z układem 9561;
Zalecane napięcie zasilanie modułu to 4,5-5,5V, pobór prądu podczas pracy z zasilaniem 5V to około 130mA. Użyty w generatorze buzzer niezbyt nadaje się do reprodukcji złożonych dźwięków, lepiej sprawdzi się zwykły głośnik. W załącznikach "zgrane" przy pomocy karty dźwiękowej z prostym filtrem dolnoprzepustowym generowane efekty.
Fajne? Ranking DIY
