logo elektroda
logo elektroda
X
logo elektroda
REKLAMA
REKLAMA
Adblock/uBlockOrigin/AdGuard mogą powodować znikanie niektórych postów z powodu nowej reguły.

[Rozwiązano] Układ gaszenia SEM indukowanie na cewce elektromagnesu

Samouk2 16 Sty 2022 14:33 357 3
REKLAMA
  • #1 19823650
    Samouk2
    Poziom 2  
    Cześć
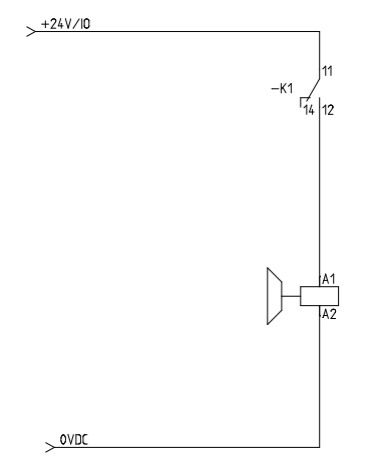
    Chciałbym zrobić układ gaszenia SEM indukowanie na cewce elektromagnesu do tego układu, ale nie wiem jak się za to zabrać
    Czy wstawiać tu układ RL czy bardziej skomplikowany

    Układ gaszenia SEM indukowanie na cewce elektromagnesu
  • REKLAMA
  • Pomocny post
    #2 19823699
    adam:
    Poziom 12  
    A szybka dioda równolegle z cewką przekaźnika?
  • REKLAMA
  • #3 19824597
    Samouk2
    Poziom 2  
    adam: napisał:
    A szybka dioda równolegle z cewką przekaźnika?


    Fakt, to dobry pomysł
    Wielkie dzięki
  • #4 19824601
    Samouk2
    Poziom 2  
    adam: napisał:
    A szybka dioda równolegle z cewką przekaźnika?


    Fakt, to dobry pomysł
    Wielkie dzięki

    Dodano po 2 [minuty]:

    Zastosowanie diody
REKLAMA