Witajcie,
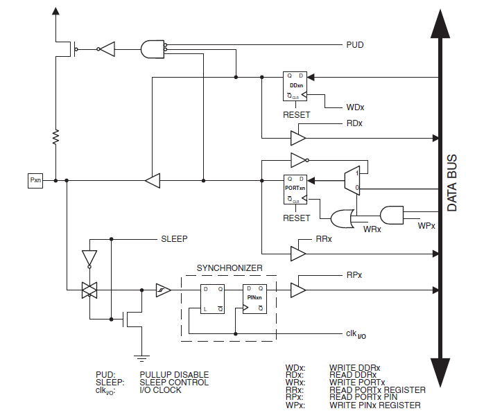
Chciałem zweryfikować, czy dobrze myślę. Mam kilka pinów wejściowych podłączonych do dip-switcha, który może je zwierać do masy. Normalnie podciągnąłbym je do VCC rezystorami w strukturze procesora...jednak układ większość czasu ma być w trybie Power-down. Jeśli je podciągnę i wejście takie będzie zwarte do masy to w trybie Power-down będzie pobierany dodatkowy prąd, który według pomiarów wynosi ok. 85uA przy 3V. Wniosek z tego, żę w trybie power-down nie mogę włączać podciągania tylko ustawić je, jako wejścia bez podciągania nie martwiąc się pływaniem wejść, gdyż wewnętrzne struktury (tuż przed bramką Schmidta) są ściągane do masy sygnałem SLEEP. Nie mogę ich też ustawić, jako wyjścia ze stanem "0", bo one mogą być podłączone do masy poprzez dip-switch. Dobrze myślę?
A co w takim razie z wejściem PCINT0 dla przykładu, które może wybudzać procesor? Jeśli aktywuję to przerwanie zewnętrzne to wejście muszę podciągać, jeśli mam na nim wybudzający switch, który może w spoczynku znajdować się w dowolnym stanie, w tym zwarty do masy... w takim razie nie da się ograniczyć poboru prądu dla tego wejścia w trybie power-down, tak? W takim razie lepiej zastosować jakiś rezystor zewnętrzny o dużej wartości, żeby ten prąd ograniczyć, niż te wewnętrzne? Robert
Chciałem zweryfikować, czy dobrze myślę. Mam kilka pinów wejściowych podłączonych do dip-switcha, który może je zwierać do masy. Normalnie podciągnąłbym je do VCC rezystorami w strukturze procesora...jednak układ większość czasu ma być w trybie Power-down. Jeśli je podciągnę i wejście takie będzie zwarte do masy to w trybie Power-down będzie pobierany dodatkowy prąd, który według pomiarów wynosi ok. 85uA przy 3V. Wniosek z tego, żę w trybie power-down nie mogę włączać podciągania tylko ustawić je, jako wejścia bez podciągania nie martwiąc się pływaniem wejść, gdyż wewnętrzne struktury (tuż przed bramką Schmidta) są ściągane do masy sygnałem SLEEP. Nie mogę ich też ustawić, jako wyjścia ze stanem "0", bo one mogą być podłączone do masy poprzez dip-switch. Dobrze myślę?
A co w takim razie z wejściem PCINT0 dla przykładu, które może wybudzać procesor? Jeśli aktywuję to przerwanie zewnętrzne to wejście muszę podciągać, jeśli mam na nim wybudzający switch, który może w spoczynku znajdować się w dowolnym stanie, w tym zwarty do masy... w takim razie nie da się ograniczyć poboru prądu dla tego wejścia w trybie power-down, tak? W takim razie lepiej zastosować jakiś rezystor zewnętrzny o dużej wartości, żeby ten prąd ograniczyć, niż te wewnętrzne? Robert
