logo elektroda
logo elektroda
X
logo elektroda
REKLAMA
REKLAMA
Adblock/uBlockOrigin/AdGuard mogą powodować znikanie niektórych postów z powodu nowej reguły.

[Rozwiązano] BMW X5 e53 3.0d - Schemat zasilania silniczka na reduktorze/rozdzielaczu

decybel91 05 Mar 2022 16:40 1854 5
REKLAMA
  • #1 19916326
    decybel91
    Poziom 42  
    E53 motor 3.0d
    Chyba brakuje jednego zasilania na ten silniczek na reduktorze/rozdzielaczu. Jeśli ktoś posiada chętnie skorzystam że schematu.
  • REKLAMA
  • Pomocny post
    #2 19917354
    Piotr520
    Poziom 24  
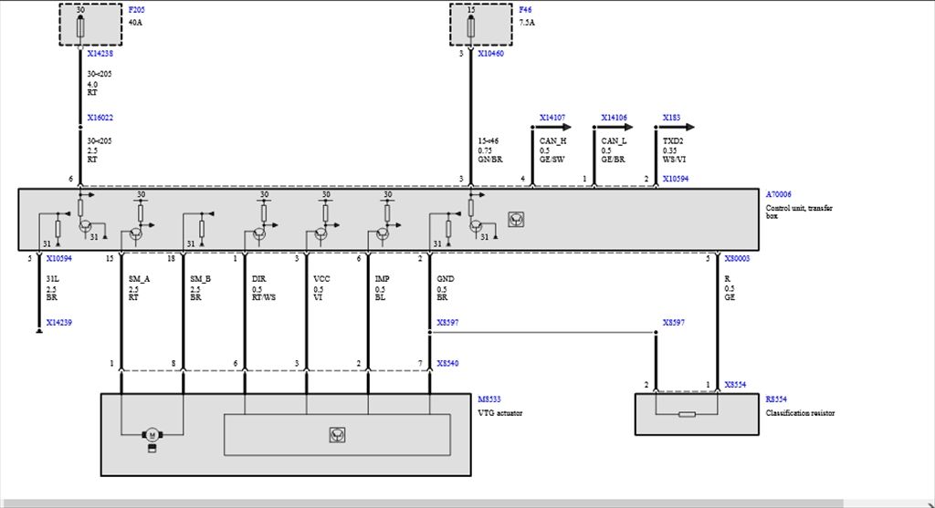
    Chodzi o to?

    BMW X5 e53 3.0d - Schemat zasilania silniczka na reduktorze/rozdzielaczu BMW X5 e53 3.0d - Schemat zasilania silniczka na reduktorze/rozdzielaczu
  • REKLAMA
  • #3 19917571
    decybel91
    Poziom 42  
    Tak dokładnie. A masz może lokalizację sterownika?
  • REKLAMA
  • Pomocny post
    #4 19917601
    ste
    Poziom 28  
    decybel91 napisał:
    Tak dokładnie. A masz może lokalizację sterownika?


    Pod tylną kanapą z lewej strony.
  • REKLAMA
  • #5 19918301
    decybel91
    Poziom 42  
    Uszkodzenie w reduktorze przy próbie kalibracji coś strzela mechanicznie w przekładni. Schemat był potrzebny ponieważ nowy silnik tej kalibracji w ogóle nie próbował zrobić.
  • #6 19955017
    decybel91
    Poziom 42  
    Jw,.............
REKLAMA