Starym dziadem już jestem, ale udało mi się po raz pierwszy "zaprojektować" płytkę w KiCad,
Na podstawie tego schematu połączyłem całość w ten sposób:
Działa, tylko nie wygląda dobrze.
Te dwa obrazy wyjaśniają w czym potrzebuję pomocy.
Jest to moduł NodeMCU v3 z ESP8266, sterujący urządzeniem z dwoma silnikami krokowymi, czujnikami indukcyjnymi, wyjściami do przekaźników SSR, wyjściem do wyświetlacza 2x16 z konwerterem I2C, i jest jeszcze arduino Pro Mini wykonujące proste zadanie. Szczegóły podałem w tym miejscu.
Chciałbym zlecić poprawienie tego projektu w KiCad, aby płytka drukowana była jednostronna, zamiast przelotek i drugiej warstwy mogą być przewody do dolutowania (jak zrobiłem te niebieskie).
Tak, żeby można było to wysłać do firmy robiącej płytki drukowane i samodzielnie polutować.
Gotowy projekt po poprawieniu może być udostępniony publicznie na forum.
Zależy mi na tym, żeby był w KiCad.
Proszę o oferty cenowe na wiadomości prywatne.
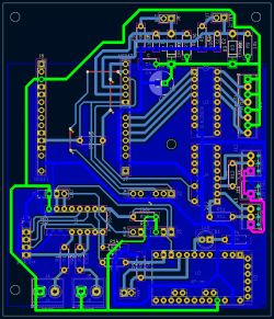
Na podstawie tego schematu połączyłem całość w ten sposób:
Działa, tylko nie wygląda dobrze.
Te dwa obrazy wyjaśniają w czym potrzebuję pomocy.
Jest to moduł NodeMCU v3 z ESP8266, sterujący urządzeniem z dwoma silnikami krokowymi, czujnikami indukcyjnymi, wyjściami do przekaźników SSR, wyjściem do wyświetlacza 2x16 z konwerterem I2C, i jest jeszcze arduino Pro Mini wykonujące proste zadanie. Szczegóły podałem w tym miejscu.
Chciałbym zlecić poprawienie tego projektu w KiCad, aby płytka drukowana była jednostronna, zamiast przelotek i drugiej warstwy mogą być przewody do dolutowania (jak zrobiłem te niebieskie).
Tak, żeby można było to wysłać do firmy robiącej płytki drukowane i samodzielnie polutować.
Gotowy projekt po poprawieniu może być udostępniony publicznie na forum.
Zależy mi na tym, żeby był w KiCad.
Proszę o oferty cenowe na wiadomości prywatne.
