pablo666gliwice napisał: jeżeli się da to chcę w ogóle usunąć sprzężenie zwrotne, ewentualnie pot. ustawić wypełnienie tak aby napięcie po stronie wtórnej się mniej więcej zgadzało, (pytanie jak to wpłynie na napięcie przy obciążonej i nieobciążonej przetwornicy?)
Napięcie wyjściowe będzie zależne od pasożytów i wad układu oraz obciążenia, napięcia wejściowego, temperatury etc. Dlatego prawie zawsze stosuje się sprzężenie zwrotne.
pablo666gliwice napisał: Dla 1A obciążenia potrzebne dławiki na wyjściu z prostownika?
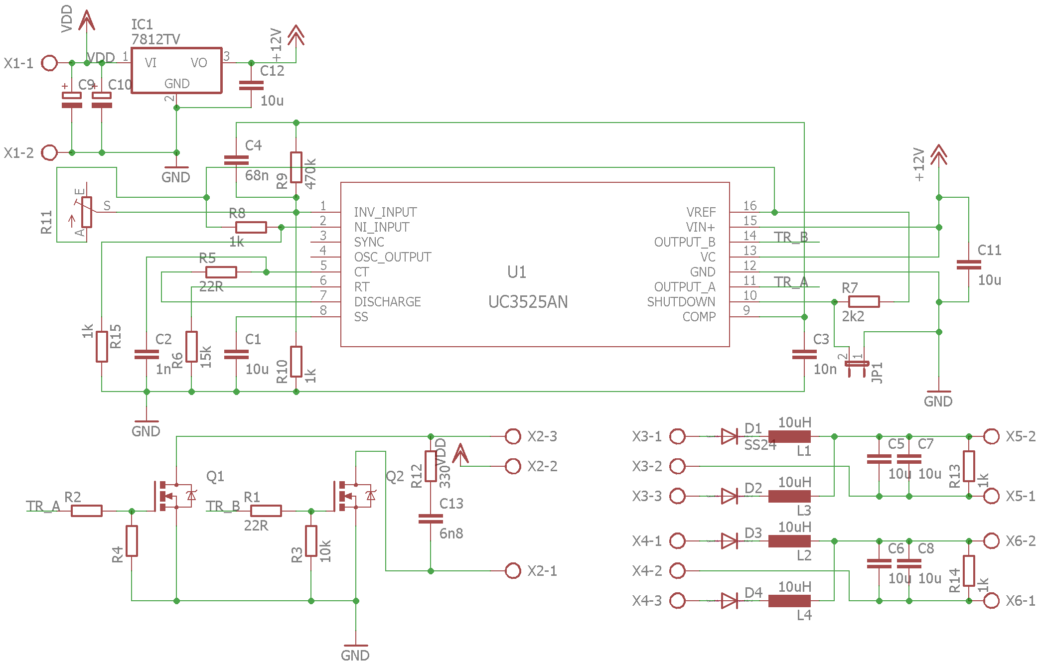
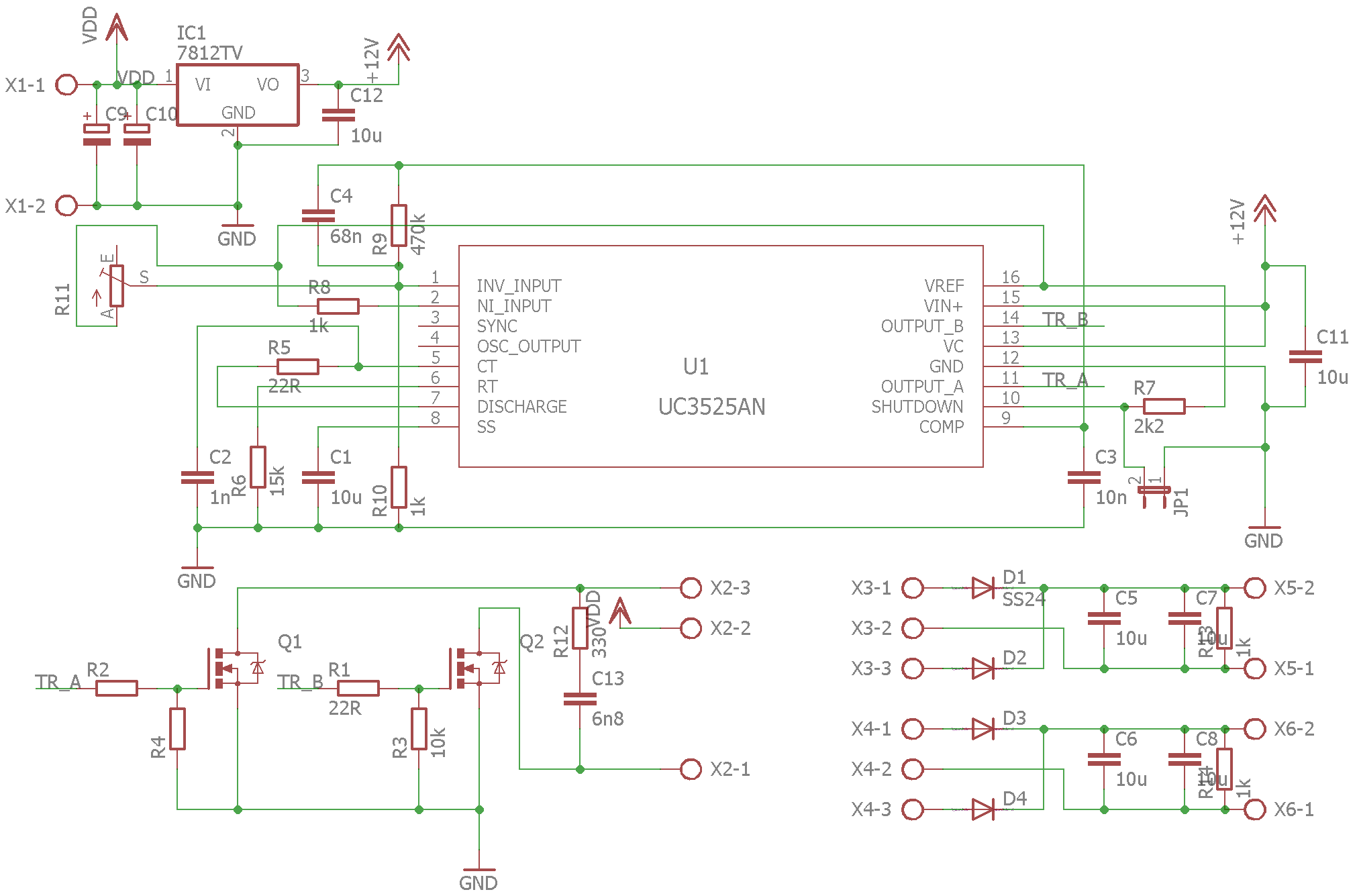
https://www.elektroda.pl/rtvforum/topic3538554.html#17688625
pablo666gliwice napisał: Trafo na rdzeniu toroidalnym tylko proszę o wytyczne ile zwoi, jaka indukcyjność, jaki rdzeń dostępny w ferysterze
Przetwornica będzie zasilana z innego zasilacza z ograniczeniem prądowym, może jakiś polifuse dam na wejściu?
Polifuse jest o wiele za wolne aby uchronić tranzystor przed spaleniem.
pablo666gliwice napisał: Tak jak pisałem chciałbym zrobić różne wersje 12,24 vin, 5, 12vout
No to trzeba policzyć 4 różne transformatory. Z sprzężeniem zwrotnym dwa raczej by wystarczyły.