logo elektroda
logo elektroda
X
logo elektroda
REKLAMA
REKLAMA
Adblock/uBlockOrigin/AdGuard mogą powodować znikanie niektórych postów z powodu nowej reguły.

Jak podpiąć zewnętrzny sygnał audio w Kenwood KDC-3027

Salmantopman 24 Cze 2022 19:41 405 5
REKLAMA
  • #1 20074413
    Salmantopman
    Poziom 11  
    Witam, potrzebuję pomocy w podpięciu sygnału audio, podpiąłem się pod napęd z modułem Bluetooth ale efekt jest taki że Bluetooth gra tylko wtedy gdy gra płyta, nie umiem wyizolować tego sygnału. W innych radiach w których da się przełączyć na CD nawet jak nie ma płyty po prostu wymontowywałem napęd i jego elektronikę. Tu nie ma wyjścia AUX ani słuchawek, a funkcję radia FM wolę zostawić.
  • REKLAMA
  • #2 20074507
    gorki73
    Poziom 39  
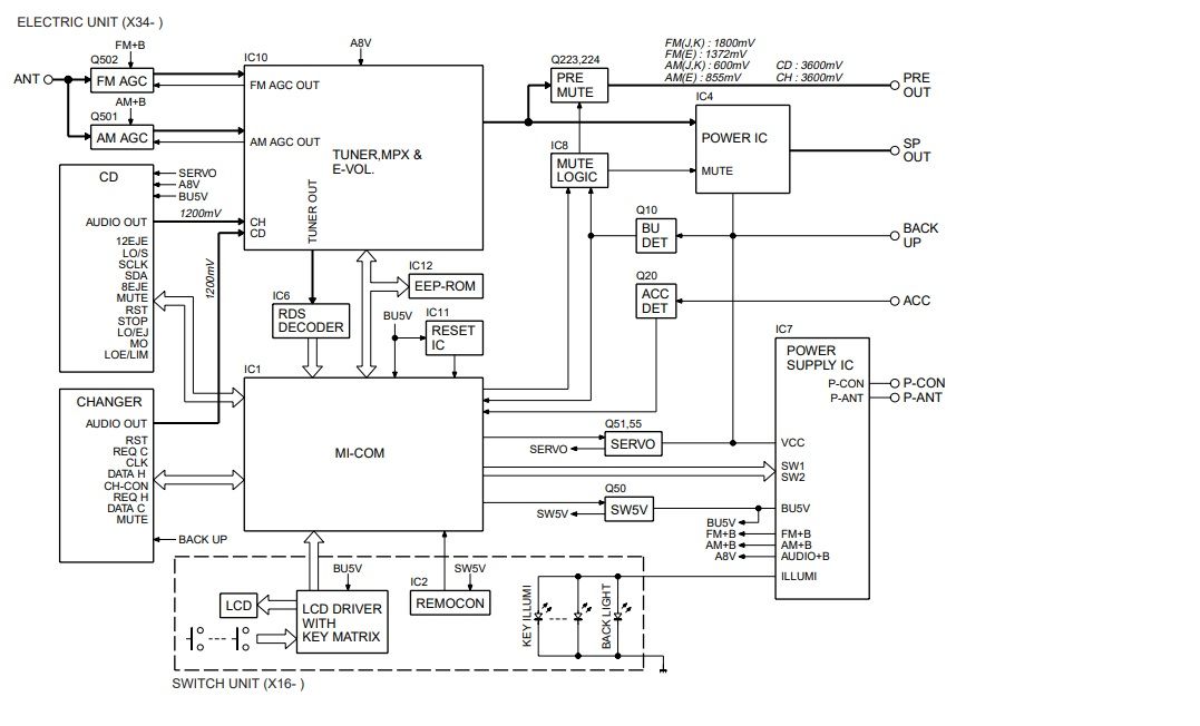
    Wrzuć schemat gdzie się konkretnie wpiąłeś, posiadasz serwisówkę?
  • REKLAMA
  • REKLAMA
  • #4 20076527
    Salmantopman
    Poziom 11  
    Witam, wciąż nie rozwiązałem problemu zamieściłem schemat i serwisówkę, ale chyba nikt nie jest w stanie w sposób kompetentny mi pomóc. W sumie to jestem zaskoczony, że nikt mi nie napisał porady w stylu kup radio z Bluetooth, bo elektroda mocno zeszła na psy, kiedyś to było forum dla elektroników i konstruktorów, teraz dla miłośników aliexpress i allegro. PROSZĘ O POMOC
  • REKLAMA
  • #5 20076809
    gorki73
    Poziom 39  
    Czy mógłbyś zaznaczyć na tych schematach blokowych gdzie wykonałeś podłączenie:

    Jak podpiąć zewnętrzny sygnał audio w Kenwood KDC-3027
    Jak podpiąć zewnętrzny sygnał audio w Kenwood KDC-3027
  • #6 20076822
    Salmantopman
    Poziom 11  
    Gniazdo CD player: zasilanie pod pin 15, 14 a audio pod 8, 7, 6
REKLAMA