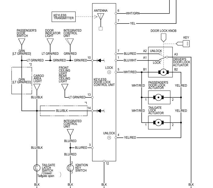
Witam. Mam zamiar podlaczyc uniwersalny sterownik centralnego zamka do hondy hr-v 99r. Auto oryginalnie ma centralny zamek ale z kluczyka. W zestawie jest schemat z czterema sposobami sterowania jak wiadomo plusem, masa, silownikiem elek., silownikiem pneumatycznym. Pytanie ktorego schematu uzyc w takiej hondzie ? Z tego co wyczytalem to powinno sie znalezc czym sterowany jest zamek i dobrac odpowiedni schemat ale jak to zrobic zeby znalezc czy jest sterowane ? p.s pytanie moze troche oczywiste ale ja z elektryki jestem bardzo slaby takze czasem dosc proste tematy sa dla mnie nie zrozumiale 