logo elektroda
logo elektroda
X
logo elektroda
REKLAMA
REKLAMA
Adblock/uBlockOrigin/AdGuard mogą powodować znikanie niektórych postów z powodu nowej reguły.

[Rozwiązano] Kontroler Xbox Series Elite 2 - Brak tranzystora od RT

blaszow13 29 Lip 2022 05:59 471 11
REKLAMA
  • #1 20120595
    blaszow13
    Poziom 3  
    Witam serdecznie, ostatnio zakupiłem uszkodzonego pada Xbox Series Elite 2 i po diagnozie wykryłem iż nie ma jednego tranzystora który ma oznaczenie U8, nie mogłem nigdzie znaleźć jakie parametry ma ten tranzystor i gdzie takiego dostać, orientuje się ktoś jaki tam powinien być i gdzie takowy zakupić?
    Kontroler Xbox Series Elite 2 - Brak tranzystora od RT

    Z góry przepraszam jeśli założyłem temat nie tu gdzie trzeba, nowy jestem 😃
  • REKLAMA
  • #2 20120638
    tomtim123
    Poziom 35  
    Za ścieżek wychodzi, że tam była jakiś PNP jeśli to był tranzystor. Dodatkowo tam masz urwane pady.
  • #3 20120668
    blaszow13
    Poziom 3  
    Urwane pady to żaden problem, podlutuje się drucikiem do ścieżek a tranzystor ze zwykłego pada od Xbox one s np. mógłby coś zdziałać?
  • #4 20120681
    tomtim123
    Poziom 35  
    Trzeba by było porównać. Jak masz zdjęcie to podeślij.
  • REKLAMA
  • #5 20120687
    blaszow13
    Poziom 3  
    Sorry za jakość zdjęcia, jak wrócę z roboty mogę zrobić lepsze. Kontroler Xbox Series Elite 2 - Brak tranzystora od RT

    Jakby co to jest też strona prawego triggera
  • Pomocny post
    #6 20120693
    tomtim123
    Poziom 35  
    Ten U10 możliwe, że się nada, tylko nie widać tej trzeciej nogi jest w cieniu. Jeśli ona idzie do masy, to możesz spróbować go podstawić. Nie powinno się nic uszkodzić, najwyżej nie zadziała. Pozdro.
  • #7 20120694
    blaszow13
    Poziom 3  
    Ok spróbuję, dam znać dziś lub jutro jak poszło.
  • REKLAMA
  • Pomocny post
    #8 20120699
    JayRo
    Poziom 37  
    blaszow13 napisał:
    a tranzystor ze zwykłego pada od Xbox one s np. mógłby coś zdziałać?

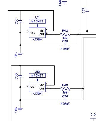
    Tak, to ten sam element o oznaczeniu A1304. Tutaj fragment schematu: Kontroler Xbox Series Elite 2 - Brak tranzystora od RT
    U ciebie U8 oraz U7 to też te same elementy, oznaczone prawdopodonie na powierzchni numerem 304.
    A ten element to czujnik Halla: https://datasheetspdf.com/pdf/1053904/Allegro/A1304/1
  • REKLAMA
  • #9 20120752
    blaszow13
    Poziom 3  
    U mnie U7 ma numer 303 w tym uszkodzonym padzie.
  • Pomocny post
    #10 20120814
    JayRo
    Poziom 37  
    Patrząc na datasheet układu, możesz pomierzyć jego działanie. Podłacz kabel do kontrolera, przyłóż sondy multimetru do masy pin 3 oraz pin 1 VCC układu U7. Povinno być tam napięcie, następnie czerwona sonda na pin 2 VOUT, i tam nie powinno być napięcia. Napięcie powinno się tam pokazać po zblizeniu magnesu do tego elementu. Jeżeli zadziała to tak jak opisałem, to możesz śmiało podstawić 304 w to miejsce. Kontroler Xbox Series Elite 2 - Brak tranzystora od RT
  • #11 20121234
    blaszow13
    Poziom 3  
    Okej, udało się, reasumując, pomierzylem napięcia, wszystko się zgadzało, podrutowałem następnie wlutowałem ten tranzystor z pada od S'ki (1708 model), przetestowałem w aplikacji do testowania padów, wszystko wydaje się działać jak należy, chociaż ten RT trigger mam wrażenie jest trochę bardziej czuły.
    A bez tego tranzystora to było tak że po wciśnięciu jakiegokolwiek przycisku silniczki chodziły bez przerwy.
    Jeszcze nie testowałem w żadnej grze ale myślę że będzie git.
    Dzięki wielkie za pomoc!
    Zamykam temat 😃
  • #12 20121242
    blaszow13
    Poziom 3  
    Okej, udało się, reasumując, pomierzylem napięcia, wszystko się zgadzało, podrutowałem następnie wlutowałem ten tranzystor z pada od S'ki (1708 model), przetestowałem w aplikacji do testowania padów, wszystko wydaje się działać jak należy, chociaż ten RT trigger mam wrażenie jest trochę bardziej czuły.
    A bez tego tranzystora to było tak że po wciśnięciu jakiegokolwiek przycisku silniczki chodziły bez przerwy.
    Jeszcze nie testowałem w żadnej grze ale myślę że będzie git.
    Dzięki wielkie za pomoc!
    Zamykam temat

Podsumowanie tematu

Użytkownik zakupił uszkodzony kontroler Xbox Series Elite 2, w którym brakowało tranzystora oznaczonego jako U8. Po diagnozie i dyskusji na forum, ustalono, że może to być tranzystor PNP, a jako alternatywę zaproponowano użycie tranzystora z kontrolera Xbox One S. Użytkownik podjął próbę naprawy, lutując tranzystor z modelu 1708, co przyniosło pozytywne rezultaty. Po pomiarach napięć i testach w aplikacji kontrolera, stwierdzono, że kontroler działa poprawnie, chociaż trigger RT wydaje się być bardziej czuły.
Podsumowanie wygenerowane przez model językowy.
REKLAMA