Proszę szanownych kolegów o pomoc bo już nie daje rady....
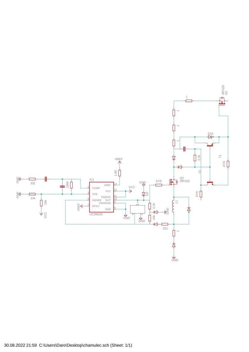
Rozrysowałem kawałek schematu żeby było bardziej zrozumiałe, mam nadzieje że jest.
Nie wiem co to za element w obudowie SOT-23 między p.5 a p,10 UC3842 dochodzi do niego jeszcze GND.
Nie wiem także co to za diody zaznaczone na schemacie jako D3 oraz D10 są uszkodzone a mają oznaczenie J33.
Z góry dzięki za pomoc.
