logo elektroda
logo elektroda
X
logo elektroda
REKLAMA
REKLAMA
Adblock/uBlockOrigin/AdGuard mogą powodować znikanie niektórych postów z powodu nowej reguły.

Polo 9N3 Aktywacja szyb elektrycznych po dołożeniu oryginalnych silniczków

seba3dor 18 Sie 2022 10:06 357 2
REKLAMA
  • #1 20149103
    seba3dor
    Poziom 11  
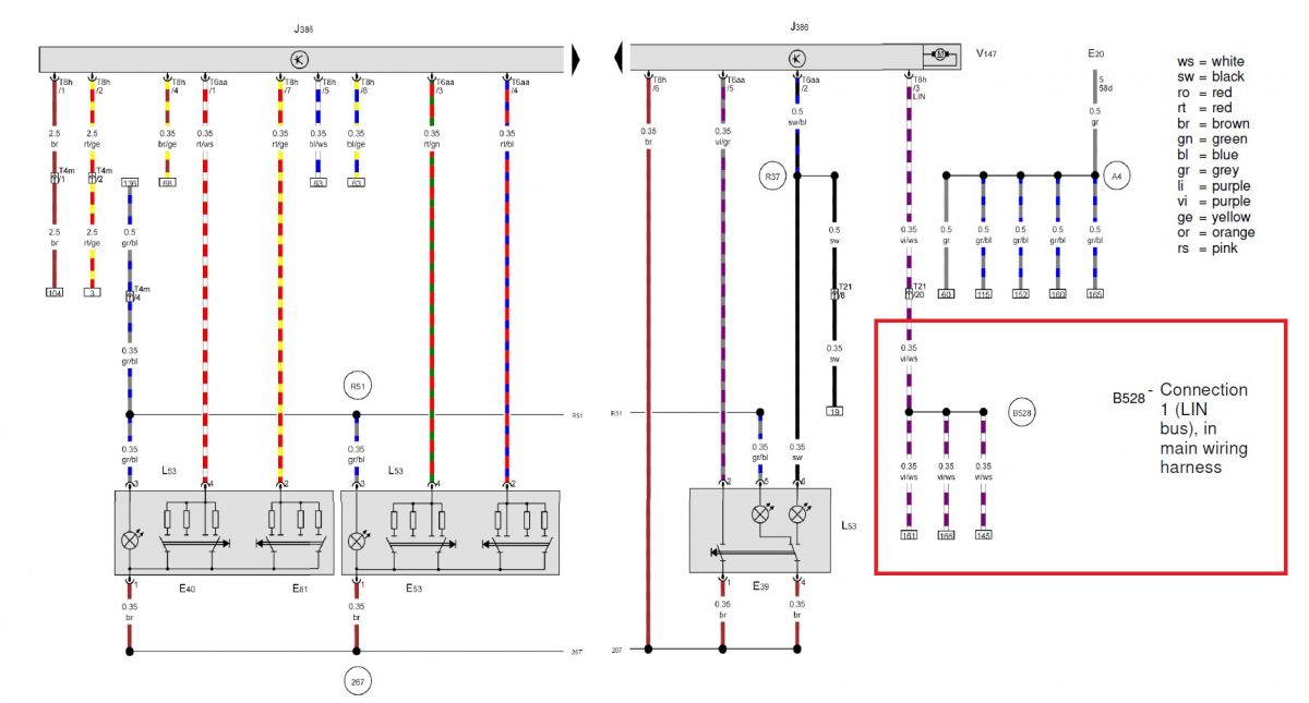
    Mam problem z dołożeniem szyb elektrycznych z tyłu (z przodu już były oryginalnie założone). Wiadomo - trzeba było kupić silniczki (6y095811 oraz 6y095812), wyciągarki, ramkę w drzwiach kierowcy i przyciskami i blokadą. Jeżeli chodzi o drzwi kierowcy, to podłączyłem się do silniczka w drzwiach. Korzystałem ze schematu poniżej. Piny w silniczku były - dorobiłem tylko potrzebne przewody i podłączyłem się.
    Polo 9N3 Aktywacja szyb elektrycznych po dołożeniu oryginalnych silniczków
    Do tylnych drzwi pociągnąłem po 4 przewody: zasilanie, masę (do LIN BUS oraz podświetlenia podłączyłem się do przednich drzwi - odpowiednio lewe i prawe). Jestem na takim etapie, że działa mi domykanie z kluczyka (wszystkie 4 szyby się ruszają) . Nie działa sterowanie w drzwiach kierowcy i tylnych przycisków. Teraz pytanie: co powinienem ustawić? VCDS nie umie się połączyć z modułami przednich drzwi. Kodowanie modułu komfortu mam 00019 i takie podobno powinno być w tym przypadku. Znalazłem na forum Tourana, że przez opcję long coding w module komfortu takie rzeczy kodują ale moje auto chyba tego nie posiada (albo VDCS nie obsługuje tego).
  • REKLAMA
  • #3 20267540
    seba3dor
    Poziom 11  
    Dziękuję za odpowiedź. Podejrzewałem, że tutaj jest problem.
    Na mojej wersji VCDS mam tylko możliwość podania wartości dziesiętnej. Nie mam listy komponentów do zaznaczenia. Jaką wartość powinienem tam wpisać? Czy szukać kogoś z inną wersją VCDS?

    Polo 9N3 Aktywacja szyb elektrycznych po dołożeniu oryginalnych silniczków Polo 9N3 Aktywacja szyb elektrycznych po dołożeniu oryginalnych silniczków
REKLAMA