Mam problem z kuchnią gastronomiczną GIGA C4PFLE. Kupiłem nowy przełącznik funkcji bo poprzedni częściowo spłonął.
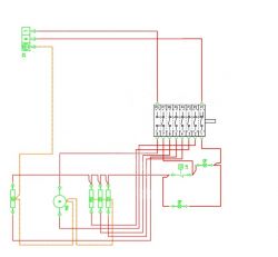
Na miejscu okazało się, że nie ma żadnego zdjęcia ani dokumentacji jak te kable były wcześniej podpięte do przełącznika. Z tego co jest podłączone pod termostat, wnioskuję, że ktoś już wcześniej kombinował z podłączeniem. Próbowałem zrobić to na logikę, ale jakoś nie zgadzają mi się odczyty z miernika na poszczególnych funkcjach. Przełącznik jest 10 -pozycyjny, schemat poniżej. Nie mam pojęcia jak podłączyć termostat i gdzie wprowadzić L i N. Jakby ktoś miał zdjęcie albo schemat, to będę wdzięczny dozgonnie.

Na miejscu okazało się, że nie ma żadnego zdjęcia ani dokumentacji jak te kable były wcześniej podpięte do przełącznika. Z tego co jest podłączone pod termostat, wnioskuję, że ktoś już wcześniej kombinował z podłączeniem. Próbowałem zrobić to na logikę, ale jakoś nie zgadzają mi się odczyty z miernika na poszczególnych funkcjach. Przełącznik jest 10 -pozycyjny, schemat poniżej. Nie mam pojęcia jak podłączyć termostat i gdzie wprowadzić L i N. Jakby ktoś miał zdjęcie albo schemat, to będę wdzięczny dozgonnie.