logo elektroda
logo elektroda
X
logo elektroda
Adblock/uBlockOrigin/AdGuard mogą powodować znikanie niektórych postów z powodu nowej reguły.

[Zlecę] Projektowanie płytki PCB w oprogramowaniu Eagle - opłata za usługę

Szymek11211 29 Wrz 2022 13:37 615 2
  • #1 20213319
    Szymek11211
    Poziom 11  
    Witam.
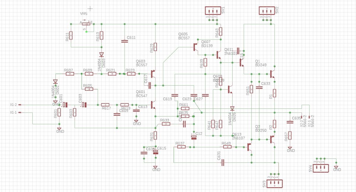
    Poszukuje osoby która za opłatą zrobi mi projekt płytki. Schemat stworzony w Eagle więc dobrze by dla mnie było jakby płytka właśnie w eagle była stworzona. Wszystkie wytyczne podeślę chętnemu na priv :)

    [Zlecę] Projektowanie płytki PCB w oprogramowaniu Eagle - opłata za usługę
  • #2 20214305
    Chivo
    Poziom 26  
    Cześć. Jestem zainteresowany. Posiadam licencję komercyjną na wersję 7.7 Premium.
    Jaki termin realizacji? Proszę o szczegóły.
  • #3 20215145
    Szymek11211
    Poziom 11  
    Witam. Można numer telefonu do Pana?
REKLAMA