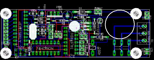
Jest to timer mojego projektu na procesorze AT90S2313. Służy do odliczania po 1 sekundzie od ustawionego czasu do zera. Po skończeniu odliczania włącza się przekaźnik. Wyjęcie zwory nad przyciskiem startu powoduje że nie można zatrzymać odliczania. Projekt wykonany w Eagle. Źródło programu w Bascomie
Fajne? Ranking DIY
