Ten artykuł przedstawia projekt, w którym po raz pierwszy zastosowano unikalną technologię 1-Wire firmy Analog Devices w prawdziwie bezprzewodowej technice stereofonicznej (TWS). Konstrukcja wykorzystuje dwuportowe łącze DS2488 1-Wire i ma wiele zalet, takich jak niski koszt i pobór mocy, wysoka dokładność i parametry oraz mały rozmiar. Pozwala na spełnienie wymagań w zakresie przesyłu mocy, jak i transmisji danych. Konstrukcja jest idealnym rozwiązaniem do zastosowań z dousznymi słuchawkami bezprzewodowymi.
Najbardziej atrakcyjną zaletą wkładek dousznych TWS jest wygoda noszenia dzięki brakowi przewodów. W porównaniu do konwencjonalnych słuchawek Bluetooth®, TWS mają wiele atutów, takich jak niewielkie gabaryty, dobra jakość dźwięku i wysoka stabilność, a także pewien stopień wodoodporności i inteligencji, które szybko zainteresowały konsumentów. Wielkość sprzedaży i potencjalnego rynku dla wkładek dousznych TWS stale rośnie wraz z badaniami i rozwojem tej technologii.
Architektura systemu
Rozwiązanie douszne z 1-Wire przedstawione w tym artykule — MAXREFDES1302 — składa się z dwóch części: podstawki/obudowy ładującej i wkładek dousznych (słuchawek). Ogólną architekturę sprzętową systemu pokazano na rysunku 1.
Do zasilania systemu obudowa ładująca słuchawek wykorzystuje jednoogniwowy akumulator litowo-jonowy 3,7 V o pojemności 1500 mAh, a do akumulatora ładowarkę opartą na kontrolerze MAX77651, obsługującą protokół USB. Użytkownicy mogą ładować cały system za pomocą jednego kabla USB typu C. W przypadku szyn zasilających obudowa ładująca stosuje MAX17224 buck do zwiększenia napięcia systemu z MAX77651 do 5 V, a moduł buck MAX38640 generuje 3,3 V z tych 5 V do zasilania mikrokontrolera MAX32655. Napięcie 5 V jest również przenoszone na stronę słuchawki dousznej przez obwód sterujący interfejsem 1-Wire jako zasilacz ładujący wkładki. Ładowarka wykorzystuje wskaźnik naładowania ogniwa MAX17262 z wewnętrznym rezystorem do pomiaru prądu do monitorowania akumulatora. MAX17262 łączy tradycyjny kulombometr z nowatorskim algorytmem ModelGauge m5 EZ; charakteryzuje się elastyczną konfiguracją i łatwością obsługi oraz brakiem konieczności implementowania specyfiki ogniwa w układzie. Ładowarka użytkuje jako mikrokontroler MAX32655 z Bluetooth 5.2 i wewnętrznym modułem zasilania SIMO. Oprócz typowych interfejsów komunikacyjnych niektóre GPIO można skonfigurować jako interfejs 1-Wire do sterowania DS2488 słuchawek, zapewniając dużą wygodę w komunikacji przez 1-Wire. Interfejs SWD ładowarki można podłączyć do platformy programowania MAX32625PICO, która może aktualizować oprogramowanie układowe MAX32655 ładowarki, a także wyświetlać informacje o akumulatorze na komputerze za pośrednictwem wirtualnego portu szeregowego. Informacje o baterii mogą być również obrazowane na ekranie OLED stacji ładującej.
Słuchawka douszna wykorzystuje jednoogniwową baterię litowo-jonową 3,7 V, 130 mAh do zasilania systemu. A także dwuportowe łącze DS2488 1-Wire do realizacji transmisji danych między elementem dousznym a obudową oraz jednocześnie steruje zasilaniem ładującym 5 V, które z niej pochodzi. Słuchawka użytkuje również mikrokontroler MAX32655, który wykorzystuje interfejs UART do symulacji taktowania 1-Wire do odczytu i zapisu DS2488. MAX32655 wkładki dousznej podobnie spożytkowuje interfejs SWD do łączenia się z platformą MAX32625PICO do programowania pamięci Flash. W przypadku szyn zasilających ładowarka MAX77734 słuchawki dousznej jest wyposażona w wyjście LDO 3,3 V do zasilania mikrokontrolera MAX32655. Jednocześnie napięcie 3,3 V wraz z zasilaczami 1,8 V i 1,2 V generowanymi przez wewnętrzny moduł SIMO układu MAX32655 tworzy szyny zasilające dla kodeka audio MAX98050. Wkładka douszna wykorzystuje również wskaźnik poziomu naładowania ogniw MAX17262 do monitorowania stanu baterii.
Rysunek 2 pokazuje zdjęcie projektu. Rzeczywisty rozmiar ładowarki to 102 mm × 58 mm, a słuchawki dousznej 102 mm × 65 mm. Ponieważ jest to prototyp, który ma pomóc klientom w projektowaniu, testowaniu i badaniach, gabaryty produktu mogą zostać jeszcze bardziej zmniejszone, jeśli punkty testowe zostaną usunięte, aby spełnić wymagania dotyczące rozmiaru dla rzeczywistych słuchawek tego rodzaju.
Transmisja danych 1-Wire i przesył zasilania
W zastosowaniach ze słuchawkami dousznymi bardzo ważne jest, aby niezawodnie i wygodnie realizować transmisję danych i zasilania pomiędzy podstawką ładującą a wkładką douszną. Wiele popularnych słuchawek dostępnych obecnie na rynku zwykle wykorzystuje trzy lub więcej punktów dotykowych do łączenia się z ładowarką w celu wymiany wiadomości i przesyłania zasilania. Jednak posiadanie zbyt wielu punktów styku zwykle przyczynia się do wyższych kosztów systemu, co jest niezwykle trudne przy projektowaniu tanich produktów do noszenia. Ponadto większa liczba takowych zwykle przekłada się na rozmiar, co stoi w sprzeczności z wymogiem kompaktowości słuchawek. Dodatkowo zwielokrotnia się prawdopodobieństwo awarii systemu. W obliczu tych trudności ten projekt wykorzystuje interfejs 1-Wire dual-link — DS2488 — który jest specjalnie zaprojektowany dla rozwiązań noszonych do przesyłu mocy i transmisji danych między słuchawką a ładowarką. DS2488 obsługuje protokół 1-Wire i może wymieniać zasoby i przesyłać energię za pomocą jednego przewodu. Ponieważ system potrzebuje dodatkowego punktu dotykowego do podłączenia masy, całe rozwiązanie wymaga tylko dwóch, co może znacznie poprawić niezawodność oraz zmniejszyć rozmiar i koszt całości. Schemat blokowy obwodu komunikacji i ładowania 1-Wire tego projektu pokazano na rysunku 3.
Zasada działania DS2488
Jak pokazano na rysunku 3, DS2488 to dwuportowe łącze 1-Wire z dwoma pinami komunikacyjnymi 1-Wire, IOA i IOB, które są sterowane przez mikrokontrolery po obu stronach. Pin IOA jest obsługiwany przez mikrokontroler ładowarki, a IOB przez mikrokontroler wkładki dousznej. Pin IOA może przepuścić napięcie wejściowe do 5,5 V i może obsługiwać różne poziomy komunikacji oraz ładowania na magistrali 1-Wire (IOA). Jako urządzenie 1-Wire, każdy DS2488 ma unikalny 64-bitowy identyfikator ROM, który umożliwia użytkownikom identyfikację i uwierzytelnianie. DS2488 posiada również wewnętrzny 8-bajtowy bufor, który może być odczytywany i zapisywany przez mikrokontroler w celu aktualizacji informacji o baterii po obu stronach w czasie rzeczywistym. W tym projekcie informacje przechowywane w buforze przedstawiono w tabeli 1.
Pin TOKEN układu DS2488 określa status sterowania DS2488: niski stan logiczny na pinie TOKEN wskazuje, że mikrokontroler po stronie stacji ładującej uzyskał uprawnienia kontrolne nad DS2488, podczas gdy wysoki stan logiczny TOKEN ukazuje, że mikrokontroler po stronie dousznej słuchawki osiągnął możliwość kontroli DS2488. Pin CD/PIOC w DS2488 steruje ładowarką w celu ładowania wkładki dousznej: gdy napięcie na magistrali 1-Wire (IOA) jest niższe niż 4 V, wtyk CD/PIOC ma wysoką impedancję, więc tranzystor jest wyłączony i ładowanie zatrzymuje się. Gdy napięcie na 1-Wire (IOA) jest wyższe niż 4 V, pin CD/PIOC ma stan logiczny niski. Tranzystor jest włączony, więc napięcie z magistrali 1-Wire (IOA) jest bezpośrednio przekazywane do ładowarki wkładki dousznej i rozpoczyna się zasilanie. MOSFET podłączony do 5 V określa, kiedy można ładować, a kiedy komunikować się. Włączanie i wyłączanie MOSFET-a jest sterowane przez mikrokontroler stacji ładującej. Korzystanie ze słuchawek i podstawki ładującej można z grubsza podzielić na następujące trzy przypadki:
1. Słuchawki znajdują się w obudowie, a jej pokrywka jest otwarta
W tym ujęciu mikrokontroler stacji ładującej wyłącza MOSFET i uzyskuje uprawnienia kontrolne DS2488. Pin TOKEN ma stan niski, a CD/PIOC ma wysoką impedancję. Podstawka ładująca odczytuje 8-bajtowy bufor DS2488 przez magistralę 1-Wire (IOA), aby zweryfikować informacje o baterii wkładek dousznych i zapisuje 8-bajtowy bufor w celu aktualizacji danych o baterii obudowy. W tym momencie ładowanie zatrzymuje się i rozpoczyna się komunikacja.
2. Wkładka douszna znajduje się w obudowie, a pokrywa podstawki jest zamknięta
W tym przypadku mikrokontroler podstawki włącza MOSFET, więc napięcie 5 V jest bezpośrednio przesyłane do słuchawek przez magistralę 1-Wire (IOA). W tych okolicznościach pin TOKEN jest w stanie logicznym wysokim, a CD/PIOC jest w niskim. Napięcie 5 V z obudowy jest przenoszone na stronę elementu dousznego, aby naładować baterię słuchawek. Tymczasem mikrokontroler wkładki dousznej uzyskuje uprawnienia kontrolne DS2488, aktualizuje informacje o baterii wkładki dousznej i odczytuje te o baterii stacji dokującej, rejestrując i zapisując 8-bajtowy bufor DS2488 przez magistralę 1-Wire (IOB). W tym momencie komunikacja zatrzymuje się i rozpoczyna się ładowanie.
3. Element douszny nie znajduje się w podstawce lub bateria podstawki jest prawie wyczerpana
W tym przypadku magistrala 1-Wire (IOA) ma wysoką impedancję, pin TOKEN ma stan wysoki, a CD/PIOC znajduje się w stanie wysokiej impedancji. W tym czasie mikrokontroler elementu dousznego uzyskuje uprawnienia do kontroli DS2488 i aktualizuje informacje o baterii elementu dousznego, zapisując 8-bajtowy bufor DS2488 przez magistralę 1-Wire (IOB).
DS2488 — transmisja danych przez 1-Wire
Jak wspomniano, ten projekt wykorzystuje układ DS2488 jako most między mikrokontrolerami po stronie stacji ładującej i słuchawki dousznej, aby zrealizować wymianę danych pomiędzy oboma ujęciami. DS2488 obsługuje typowy protokół komunikacyjny 1-Wire. Protokół obejmuje czasy resetowania i odpowiedzi oraz odczytu/zapisu. Taktowanie odczytu/zapisu obejmuje sloty zapisu zera, pojedynczego zapisu i odczytu danych, jak pokazano na rysunku 4 i 5. Szczegóły dotyczące czasu trwania slotów są wymienione w karcie katalogowej DS2488.
Wszystkie urządzenia 1-Wire mają wewnętrzną maszynę stanów, a schemat przejścia jej statusów pokazano na rysunku 6. Jak zobrazowano na rysunku 4, gdy mikrokontroler wyśle sygnał resetowania do DS2488, magistrala 1-Wire zostanie ściągnięta do masy na czas od 48 μs do 80 μs, po czym zostanie uwolniona i powróci do stanu wysokiego wymuszanego przez rezystor podciągający. Jeśli na magistrali znajduje się DS2488, DS2488 zareaguje na sygnał resetowania i ponownie obniży stan 1-Wire na od 6 μs do 10 μs po zwolnieniu magistrali. W tym momencie mikrokontroler może wykryć zmianę poziomu na szynie — to znaczy określić, czy do 1-Wire jest podłączony układ DS2488, wychwytując, czy interfejs ten ponownie spadnie do masy.
Gdy DS2488 zareaguje na sygnał resetu, mikrokontroler wyśle komendę funkcji do pamięci ROM. Wszystkie urządzenia 1-Wire mają te same polecenia do obsługi ROM. Niektóre typowe podsumowano w tabeli 2. W projekcie dwa różne układy DS2488 są podpięte do magistrali 1-Wire (IOA), ponieważ w podstawce ładującej znajdują się zwykle dwie słuchawki. Polecenie odczytu ROM (0x33) i dopasuj ROM (0x55), służą do odczytu identyfikatorów ROM dwóch układów DS2488 znajdujących się na magistrali 1-Wire (IOA) i dopasowania DS2488 do konkretnego identyfikatora ROM w celu identyfikacji i wyboru lewej lub prawej słuchawki dousznej.
Po wydaniu komendy dla funkcji ROM, mikrokontroler wysyła polecenie funkcji urządzenia, aby kontynuować dalsze sterowanie. Różne sprzęty 1-Wire mają odmienne komendy funkcji specyficznych dla układu urządzenia. W przypadku DS2488 niektóre typowe polecenia funkcji urządzenia są podsumowane w tabeli 3. Projekt ten wykorzystuje komendy bufora zapisu (0x33) i odczytu (0x44) do odczytu i zapisu 8-bajtowego bufora DS2488 w celu realizacji wymiany informacji o baterii między obudową ładującą i elementem dousznym.
Dwie grupy linii GPIO (P0.6 i P0.7, P0.18 i P0.19) mikrokontrolera MAX32655 znajdującego się w obudowie słuchawek można skonfigurować jako pin OWM_IO i OWM_PE modułu 1-Wire w celu przeprowadzenia komunikacji z układem DS2488 i odpowiednio do transferu zasilania 5 V. W tym projekcie pin OWM_IO układu MAX32655 jest podłączony do IOA DS2488, aby zrealizować funkcję komunikacji 1-Wire między mikrokontrolerem podstawki a DS2488 wkładki dousznej.
Z drugiej strony, biorąc pod uwagę, że niektóre mikrokontrolery na rynku nie mają interfejsu 1-Wire, dla wygody projektu MAX32655 słuchawki dousznej wykorzystuje interfejs UART do symulacji taktowania 1-Wire i porozumiewa się z DS2488 poprzez pin IOB, jak pokazano na rysunku 3. Mikrokontroler może realizować tę funkcję, konfigurując określoną prędkość transmisji UART i wysyłając ustalony wzór impulsów. Biorąc jako przykład sekwencję resetowania i obecności pokazaną na rysunku 4, gdy szybkość transmisji wynosi 115200, czas trwania wysyłania lub odbierania przez UART 1-bitowych danych stanowi około 8,68 μs. Dlatego czas trwania danych 1-bajtowych wynosi około 69,44 μs. Ponieważ 0xE0 (11100000, LSB przesyłane jest pierwsze) dokładnie odpowiada periodowi resetu 1-Wire, może być wysłany jako sygnał resetu 1-Wire. W takim przypadku, jeśli mikrokontroler wyśle 0xE0 (sygnał resetu 1-Wire) przez pin TX UART-u, DS2488 na magistrali 1-Wire (IOB) zareaguje na ten sygnał resetu na 1-Wire i zwolni magistralę na czas od 6 μs do 10 μs. W tym momencie sygnał odbierany przez pin RX powinien wynosić 0xC0 (11000000) lub 0x80 (10000000). Podsumowując, mikrokontroler może zaimplementować funkcję symulacji taktowania 1-Wire za pośrednictwem UART, wysyłając i odbierając różne wzorce kodu oraz porównując odebrane i wysłane sygnały.
DS2488 1-Wire a przesył energii zasilania
Jak pokazano na rysunku 3, pin OWM_PE mikrokontrolera MAX32655 podstawki steruje włączaniem i wyłączaniem MOSFET-u. Gdy MOSFET ten jest wyłączony, system prowadzi komunikację 1-Wire. Gdy zostaje uruchomiony, napięcie 5 V jest przenoszone na stronę słuchawki dousznej przez magistralę 1-Wire (IOA). Jak tylko układ DS2488 wykryje 5 V, pin CD/PIOC przyjmie niski poziom, aby włączyć tranzystor, który pozwoli przenieść napięcie 5 V do ładowarki MAX77734, aby naładować baterię słuchawek.
Zarządzanie baterią i konfiguracja zasilania
System zarządzania akumulatorem i konfiguracji zasilania stacji ładującej składa się z ładowarki USB typu C MAX77751, wskaźnika paliwa MAX17262, przetwornicy DC-DC MAX17224 typu boost oraz DC-DC MAX38640 typu buck. Ogólnie napięcie końcowe jednoogniwowego akumulatora litowo-jonowego wynosi 4,2 V, dlatego jako konkretny numer katalogowy ładowarki wybrano MAX77751CEFG+. Prąd ładowania tego układu jest konfigurowany przez rezystory podłączone do pinu IFAST i ITOPOFF. Biorąc pod uwagę potrzeby projektowe, wybrano szybkie zasilanie 500 mA i prąd doładowania równy 100 mA, a adekwatne rezystory mają rezystancję równą, odpowiednio, 2,4 kΩ i 8,06 kΩ. Wskaźnik poziomu naładowania MAX17262 jest wyposażony w algorytm ModelGauge m5 EZ, który może automatycznie mierzyć stan akumulatora po skonfigurowaniu parametrów, takich jak pojemność, prąd zakończenia i próg napięcia ładowania, bez dodatkowego wprowadzania charakterystyki jednostki. Napięcia wyjściowe przetwornicy DC-DC MAX17224 typu boost i DC-DC MAX38640 typu buck są odpowiednio konfigurowane przez rezystory podłączone do pinów SEL i RSEL obu elementów. W omawianej konstrukcji rezystory te mają opór równy, odpowiednio, 0 Ω i 56,2 kΩ i są wybrane dla wyjścia o napięciu, adekwatnie, 5 V i 3,3 V.
System zarządzania akumulatorem i konfiguracji zasilania słuchawki dousznej składa się z ładowarki MAX77734 i wskaźnika poziomu naładowania ogniwa MAX17262. Wyjście modułu SIMO mikrokontrolera MAX32655 zapewnia również szyny zasilające 1,8 V i 1,2 V dla systemu i mikrokontrolera. Ponieważ potrzebne jest tylko jedno wyjście z LDO 3,3 V, MAX77734GENP+ jest wybrany jako konkretny numer części układu ładowarki. Ładowarka może być również skonfigurowana do stanu fabrycznego, wyłączenia i gotowości przez I²C, aby przedłużyć żywotność baterii. Mikrokontroler MAX32655 zapewnia cztery wyjścia SIMO, z których każde można skonfigurować do wysyłania różnych napięć.
Projektowanie oprogramowania
Schemat blokowy firmware stacji ładującej pokazano na rysunku 7. Po włączeniu zasilania mikrokontroler stacji ładującej zainicjuje GPIO i skonfiguruje wskaźnik naładowania MAX17262 oraz moduł OLED. Następnie mikrokontroler odpytuje stan pokrywki obudowy. Jeśli jest ona zamknięta, mikrokontroler wyłączy moduł 1-Wire i poda napięcie ładowania 5 V na magistralę 1-Wire (IOA), aby naładować wkładkę douszną. W takim przypadku, jeśli mikrokontroler wykryje, że pozostała moc baterii w obudowie jest mniejsza niż 5%, ładowanie zostanie przerwane. Jeśli obudowa jest otwarta, mikrokontroler wyłączy napięcie ładowania 5 V i umożliwi modułowi 1-Wire odczyt i zapis bufora DS2488. Informacje o baterii w podstawce i słuchawce są wyświetlane przez moduł OLED lub wirtualny port szeregowy.
Schemat blokowy oprogramowania układowego wkładki dousznej pokazano na rysunku 8. Po włączeniu mikrokontroler wkładki dousznej zainicjuje GPIO i skonfiguruje wskaźnik naładowania MAX17262 i ładowarkę MAX77734. Następnie mikrokontroler odpytuje, czy napięcie wejściowe z ładowarki jest prawidłowe. Jeśli tak i będzie większe niż 4 V, mikrokontroler włącza ładowarkę i rozpoczyna zasilanie. W tym momencie mikrokontroler odpytuje stan pinu TOKEN. Jeśli pin TOKEN ma stan logiczny niski, to obudowa ma uprawnienia do odczytu i zapisu pamięci DS2488. Jeśli pin TOKEN jest w stanie logicznym wysokim, słuchawka ma uprawnienia do odczytu i zapisu do układu DS2488. W tych okolicznościach mikrokontroler zapisuje informacje o baterii wkładki dousznej w buforze DS2488, aby mikrokontroler obudowy mógł je odczytać.
Wynik testu
Wymagania projektowe i wyniki testów szyny zasilającej obudowy i części dousznej zestawu przedstawiono w tabelach 4 i 5. Omawiany powyżej projekt spełnia te wymagania.
Rezultaty dla otwartej i zamkniętej obudowy przedstawiono odpowiednio na rysunku 9 i 10. Projekt ten może obrazować informacje o baterii dokującej i baterii słuchawki dousznej w czasie rzeczywistym oraz odczytywać i wyświetlać jej identyfikator ROM z układu DS2488.
Podsumowanie
Prototypowanie słuchawek dousznych to wyzwanie, które wymaga równowagi między łatwością użytkowania, niskim kosztem, przenośnością i stabilnością. Dwuportowe łącze DS2488 1-Wire toruje drogę do rozwiązań dousznych o niskim poborze mocy, wysokiej stabilności i wydajności w mniejszej obudowie i przy zredukowanych wydatkach. Oparty na układzie DS2488, zestaw MAXREFDES1302, w tym projekt sprzętu i oprogramowania układowego, jest łatwym w użyciu prototypem bezprzewodowych słuchawek dousznych, który może przesyłać zasilanie i dane za pomocą tylko dwóch złączy stykowych.
Źródło: https://www.analog.com/en/analog-dialogue/articles/simplifying-tws-earbud-designs-with-1-wire-connectivity.html
Najbardziej atrakcyjną zaletą wkładek dousznych TWS jest wygoda noszenia dzięki brakowi przewodów. W porównaniu do konwencjonalnych słuchawek Bluetooth®, TWS mają wiele atutów, takich jak niewielkie gabaryty, dobra jakość dźwięku i wysoka stabilność, a także pewien stopień wodoodporności i inteligencji, które szybko zainteresowały konsumentów. Wielkość sprzedaży i potencjalnego rynku dla wkładek dousznych TWS stale rośnie wraz z badaniami i rozwojem tej technologii.
Architektura systemu
Rozwiązanie douszne z 1-Wire przedstawione w tym artykule — MAXREFDES1302 — składa się z dwóch części: podstawki/obudowy ładującej i wkładek dousznych (słuchawek). Ogólną architekturę sprzętową systemu pokazano na rysunku 1.
Do zasilania systemu obudowa ładująca słuchawek wykorzystuje jednoogniwowy akumulator litowo-jonowy 3,7 V o pojemności 1500 mAh, a do akumulatora ładowarkę opartą na kontrolerze MAX77651, obsługującą protokół USB. Użytkownicy mogą ładować cały system za pomocą jednego kabla USB typu C. W przypadku szyn zasilających obudowa ładująca stosuje MAX17224 buck do zwiększenia napięcia systemu z MAX77651 do 5 V, a moduł buck MAX38640 generuje 3,3 V z tych 5 V do zasilania mikrokontrolera MAX32655. Napięcie 5 V jest również przenoszone na stronę słuchawki dousznej przez obwód sterujący interfejsem 1-Wire jako zasilacz ładujący wkładki. Ładowarka wykorzystuje wskaźnik naładowania ogniwa MAX17262 z wewnętrznym rezystorem do pomiaru prądu do monitorowania akumulatora. MAX17262 łączy tradycyjny kulombometr z nowatorskim algorytmem ModelGauge m5 EZ; charakteryzuje się elastyczną konfiguracją i łatwością obsługi oraz brakiem konieczności implementowania specyfiki ogniwa w układzie. Ładowarka użytkuje jako mikrokontroler MAX32655 z Bluetooth 5.2 i wewnętrznym modułem zasilania SIMO. Oprócz typowych interfejsów komunikacyjnych niektóre GPIO można skonfigurować jako interfejs 1-Wire do sterowania DS2488 słuchawek, zapewniając dużą wygodę w komunikacji przez 1-Wire. Interfejs SWD ładowarki można podłączyć do platformy programowania MAX32625PICO, która może aktualizować oprogramowanie układowe MAX32655 ładowarki, a także wyświetlać informacje o akumulatorze na komputerze za pośrednictwem wirtualnego portu szeregowego. Informacje o baterii mogą być również obrazowane na ekranie OLED stacji ładującej.
Słuchawka douszna wykorzystuje jednoogniwową baterię litowo-jonową 3,7 V, 130 mAh do zasilania systemu. A także dwuportowe łącze DS2488 1-Wire do realizacji transmisji danych między elementem dousznym a obudową oraz jednocześnie steruje zasilaniem ładującym 5 V, które z niej pochodzi. Słuchawka użytkuje również mikrokontroler MAX32655, który wykorzystuje interfejs UART do symulacji taktowania 1-Wire do odczytu i zapisu DS2488. MAX32655 wkładki dousznej podobnie spożytkowuje interfejs SWD do łączenia się z platformą MAX32625PICO do programowania pamięci Flash. W przypadku szyn zasilających ładowarka MAX77734 słuchawki dousznej jest wyposażona w wyjście LDO 3,3 V do zasilania mikrokontrolera MAX32655. Jednocześnie napięcie 3,3 V wraz z zasilaczami 1,8 V i 1,2 V generowanymi przez wewnętrzny moduł SIMO układu MAX32655 tworzy szyny zasilające dla kodeka audio MAX98050. Wkładka douszna wykorzystuje również wskaźnik poziomu naładowania ogniw MAX17262 do monitorowania stanu baterii.
Rysunek 2 pokazuje zdjęcie projektu. Rzeczywisty rozmiar ładowarki to 102 mm × 58 mm, a słuchawki dousznej 102 mm × 65 mm. Ponieważ jest to prototyp, który ma pomóc klientom w projektowaniu, testowaniu i badaniach, gabaryty produktu mogą zostać jeszcze bardziej zmniejszone, jeśli punkty testowe zostaną usunięte, aby spełnić wymagania dotyczące rozmiaru dla rzeczywistych słuchawek tego rodzaju.
Transmisja danych 1-Wire i przesył zasilania
W zastosowaniach ze słuchawkami dousznymi bardzo ważne jest, aby niezawodnie i wygodnie realizować transmisję danych i zasilania pomiędzy podstawką ładującą a wkładką douszną. Wiele popularnych słuchawek dostępnych obecnie na rynku zwykle wykorzystuje trzy lub więcej punktów dotykowych do łączenia się z ładowarką w celu wymiany wiadomości i przesyłania zasilania. Jednak posiadanie zbyt wielu punktów styku zwykle przyczynia się do wyższych kosztów systemu, co jest niezwykle trudne przy projektowaniu tanich produktów do noszenia. Ponadto większa liczba takowych zwykle przekłada się na rozmiar, co stoi w sprzeczności z wymogiem kompaktowości słuchawek. Dodatkowo zwielokrotnia się prawdopodobieństwo awarii systemu. W obliczu tych trudności ten projekt wykorzystuje interfejs 1-Wire dual-link — DS2488 — który jest specjalnie zaprojektowany dla rozwiązań noszonych do przesyłu mocy i transmisji danych między słuchawką a ładowarką. DS2488 obsługuje protokół 1-Wire i może wymieniać zasoby i przesyłać energię za pomocą jednego przewodu. Ponieważ system potrzebuje dodatkowego punktu dotykowego do podłączenia masy, całe rozwiązanie wymaga tylko dwóch, co może znacznie poprawić niezawodność oraz zmniejszyć rozmiar i koszt całości. Schemat blokowy obwodu komunikacji i ładowania 1-Wire tego projektu pokazano na rysunku 3.
Zasada działania DS2488
Jak pokazano na rysunku 3, DS2488 to dwuportowe łącze 1-Wire z dwoma pinami komunikacyjnymi 1-Wire, IOA i IOB, które są sterowane przez mikrokontrolery po obu stronach. Pin IOA jest obsługiwany przez mikrokontroler ładowarki, a IOB przez mikrokontroler wkładki dousznej. Pin IOA może przepuścić napięcie wejściowe do 5,5 V i może obsługiwać różne poziomy komunikacji oraz ładowania na magistrali 1-Wire (IOA). Jako urządzenie 1-Wire, każdy DS2488 ma unikalny 64-bitowy identyfikator ROM, który umożliwia użytkownikom identyfikację i uwierzytelnianie. DS2488 posiada również wewnętrzny 8-bajtowy bufor, który może być odczytywany i zapisywany przez mikrokontroler w celu aktualizacji informacji o baterii po obu stronach w czasie rzeczywistym. W tym projekcie informacje przechowywane w buforze przedstawiono w tabeli 1.
Tab.1. Informacje przechowywane w buforze DS2488.
| Indeks | Informacja | Bajt 7 | Zarezerwowane | Bajt 6 | Pojemność baterii w opakowaniu słuchawek — tysiące i setki (mAh) | Bajt 5 | Pojemność baterii w opakowaniu słuchawek — dziesiątki i jedności (mAh) | Bajt 4 | Stan naładowania baterii w opakowaniu słuchawek (%) | Bajt 3 | Pojemność baterii prawej słuchawki (mAh) | Bajt 2 | Stan naładowania baterii prawej słuchawki (%) | Bajt 1 | Pojemność baterii lewej słuchawki (mAh) | Bajt 0 | Stan naładowania baterii lewej słuchawki (%) |
Pin TOKEN układu DS2488 określa status sterowania DS2488: niski stan logiczny na pinie TOKEN wskazuje, że mikrokontroler po stronie stacji ładującej uzyskał uprawnienia kontrolne nad DS2488, podczas gdy wysoki stan logiczny TOKEN ukazuje, że mikrokontroler po stronie dousznej słuchawki osiągnął możliwość kontroli DS2488. Pin CD/PIOC w DS2488 steruje ładowarką w celu ładowania wkładki dousznej: gdy napięcie na magistrali 1-Wire (IOA) jest niższe niż 4 V, wtyk CD/PIOC ma wysoką impedancję, więc tranzystor jest wyłączony i ładowanie zatrzymuje się. Gdy napięcie na 1-Wire (IOA) jest wyższe niż 4 V, pin CD/PIOC ma stan logiczny niski. Tranzystor jest włączony, więc napięcie z magistrali 1-Wire (IOA) jest bezpośrednio przekazywane do ładowarki wkładki dousznej i rozpoczyna się zasilanie. MOSFET podłączony do 5 V określa, kiedy można ładować, a kiedy komunikować się. Włączanie i wyłączanie MOSFET-a jest sterowane przez mikrokontroler stacji ładującej. Korzystanie ze słuchawek i podstawki ładującej można z grubsza podzielić na następujące trzy przypadki:
1. Słuchawki znajdują się w obudowie, a jej pokrywka jest otwarta
W tym ujęciu mikrokontroler stacji ładującej wyłącza MOSFET i uzyskuje uprawnienia kontrolne DS2488. Pin TOKEN ma stan niski, a CD/PIOC ma wysoką impedancję. Podstawka ładująca odczytuje 8-bajtowy bufor DS2488 przez magistralę 1-Wire (IOA), aby zweryfikować informacje o baterii wkładek dousznych i zapisuje 8-bajtowy bufor w celu aktualizacji danych o baterii obudowy. W tym momencie ładowanie zatrzymuje się i rozpoczyna się komunikacja.
2. Wkładka douszna znajduje się w obudowie, a pokrywa podstawki jest zamknięta
W tym przypadku mikrokontroler podstawki włącza MOSFET, więc napięcie 5 V jest bezpośrednio przesyłane do słuchawek przez magistralę 1-Wire (IOA). W tych okolicznościach pin TOKEN jest w stanie logicznym wysokim, a CD/PIOC jest w niskim. Napięcie 5 V z obudowy jest przenoszone na stronę elementu dousznego, aby naładować baterię słuchawek. Tymczasem mikrokontroler wkładki dousznej uzyskuje uprawnienia kontrolne DS2488, aktualizuje informacje o baterii wkładki dousznej i odczytuje te o baterii stacji dokującej, rejestrując i zapisując 8-bajtowy bufor DS2488 przez magistralę 1-Wire (IOB). W tym momencie komunikacja zatrzymuje się i rozpoczyna się ładowanie.
3. Element douszny nie znajduje się w podstawce lub bateria podstawki jest prawie wyczerpana
W tym przypadku magistrala 1-Wire (IOA) ma wysoką impedancję, pin TOKEN ma stan wysoki, a CD/PIOC znajduje się w stanie wysokiej impedancji. W tym czasie mikrokontroler elementu dousznego uzyskuje uprawnienia do kontroli DS2488 i aktualizuje informacje o baterii elementu dousznego, zapisując 8-bajtowy bufor DS2488 przez magistralę 1-Wire (IOB).
DS2488 — transmisja danych przez 1-Wire
Jak wspomniano, ten projekt wykorzystuje układ DS2488 jako most między mikrokontrolerami po stronie stacji ładującej i słuchawki dousznej, aby zrealizować wymianę danych pomiędzy oboma ujęciami. DS2488 obsługuje typowy protokół komunikacyjny 1-Wire. Protokół obejmuje czasy resetowania i odpowiedzi oraz odczytu/zapisu. Taktowanie odczytu/zapisu obejmuje sloty zapisu zera, pojedynczego zapisu i odczytu danych, jak pokazano na rysunku 4 i 5. Szczegóły dotyczące czasu trwania slotów są wymienione w karcie katalogowej DS2488.
Wszystkie urządzenia 1-Wire mają wewnętrzną maszynę stanów, a schemat przejścia jej statusów pokazano na rysunku 6. Jak zobrazowano na rysunku 4, gdy mikrokontroler wyśle sygnał resetowania do DS2488, magistrala 1-Wire zostanie ściągnięta do masy na czas od 48 μs do 80 μs, po czym zostanie uwolniona i powróci do stanu wysokiego wymuszanego przez rezystor podciągający. Jeśli na magistrali znajduje się DS2488, DS2488 zareaguje na sygnał resetowania i ponownie obniży stan 1-Wire na od 6 μs do 10 μs po zwolnieniu magistrali. W tym momencie mikrokontroler może wykryć zmianę poziomu na szynie — to znaczy określić, czy do 1-Wire jest podłączony układ DS2488, wychwytując, czy interfejs ten ponownie spadnie do masy.
Gdy DS2488 zareaguje na sygnał resetu, mikrokontroler wyśle komendę funkcji do pamięci ROM. Wszystkie urządzenia 1-Wire mają te same polecenia do obsługi ROM. Niektóre typowe podsumowano w tabeli 2. W projekcie dwa różne układy DS2488 są podpięte do magistrali 1-Wire (IOA), ponieważ w podstawce ładującej znajdują się zwykle dwie słuchawki. Polecenie odczytu ROM (0x33) i dopasuj ROM (0x55), służą do odczytu identyfikatorów ROM dwóch układów DS2488 znajdujących się na magistrali 1-Wire (IOA) i dopasowania DS2488 do konkretnego identyfikatora ROM w celu identyfikacji i wyboru lewej lub prawej słuchawki dousznej.
Tab.2. Typowe polecenia 1-Wire ROM.
| Komendy / funkcje ROM | Kod | Opis | Wyszukaj w ROM | 0xF0 | Odczytuje ROM ID wszystkich urządzeń na szynie | Czytaj ROM | 0x33 | Odczytuje ROM ID jednego urządzenia na szynie | Dopasuj ROM | 0x55 | Wybiera urządzenie z podanym ROM ID | Pomiń ROM | 0xCC | Wybiera jedyne urządzenie na szynie |
Po wydaniu komendy dla funkcji ROM, mikrokontroler wysyła polecenie funkcji urządzenia, aby kontynuować dalsze sterowanie. Różne sprzęty 1-Wire mają odmienne komendy funkcji specyficznych dla układu urządzenia. W przypadku DS2488 niektóre typowe polecenia funkcji urządzenia są podsumowane w tabeli 3. Projekt ten wykorzystuje komendy bufora zapisu (0x33) i odczytu (0x44) do odczytu i zapisu 8-bajtowego bufora DS2488 w celu realizacji wymiany informacji o baterii między obudową ładującą i elementem dousznym.
Tab.3. Typowe polecenia urządzenia DS2488.
| Komendy urządzenia | Kod | Opis | Zapisz konfigurację | 0x11 | Zapisuje konfigurację DS2488 | Odczytaj konfigurację | 0x22 | Odczytuje konfigurację DS2488 | Zapisz bufor | 0x33 | Zapisuje bufor DS2488 | Odczytaj bufor | 0x44 | Odczytuje bufor DS2488 | Odczytaj status | 0x55 | Odczytuje status DS2488 |
Dwie grupy linii GPIO (P0.6 i P0.7, P0.18 i P0.19) mikrokontrolera MAX32655 znajdującego się w obudowie słuchawek można skonfigurować jako pin OWM_IO i OWM_PE modułu 1-Wire w celu przeprowadzenia komunikacji z układem DS2488 i odpowiednio do transferu zasilania 5 V. W tym projekcie pin OWM_IO układu MAX32655 jest podłączony do IOA DS2488, aby zrealizować funkcję komunikacji 1-Wire między mikrokontrolerem podstawki a DS2488 wkładki dousznej.
Z drugiej strony, biorąc pod uwagę, że niektóre mikrokontrolery na rynku nie mają interfejsu 1-Wire, dla wygody projektu MAX32655 słuchawki dousznej wykorzystuje interfejs UART do symulacji taktowania 1-Wire i porozumiewa się z DS2488 poprzez pin IOB, jak pokazano na rysunku 3. Mikrokontroler może realizować tę funkcję, konfigurując określoną prędkość transmisji UART i wysyłając ustalony wzór impulsów. Biorąc jako przykład sekwencję resetowania i obecności pokazaną na rysunku 4, gdy szybkość transmisji wynosi 115200, czas trwania wysyłania lub odbierania przez UART 1-bitowych danych stanowi około 8,68 μs. Dlatego czas trwania danych 1-bajtowych wynosi około 69,44 μs. Ponieważ 0xE0 (11100000, LSB przesyłane jest pierwsze) dokładnie odpowiada periodowi resetu 1-Wire, może być wysłany jako sygnał resetu 1-Wire. W takim przypadku, jeśli mikrokontroler wyśle 0xE0 (sygnał resetu 1-Wire) przez pin TX UART-u, DS2488 na magistrali 1-Wire (IOB) zareaguje na ten sygnał resetu na 1-Wire i zwolni magistralę na czas od 6 μs do 10 μs. W tym momencie sygnał odbierany przez pin RX powinien wynosić 0xC0 (11000000) lub 0x80 (10000000). Podsumowując, mikrokontroler może zaimplementować funkcję symulacji taktowania 1-Wire za pośrednictwem UART, wysyłając i odbierając różne wzorce kodu oraz porównując odebrane i wysłane sygnały.
DS2488 1-Wire a przesył energii zasilania
Jak pokazano na rysunku 3, pin OWM_PE mikrokontrolera MAX32655 podstawki steruje włączaniem i wyłączaniem MOSFET-u. Gdy MOSFET ten jest wyłączony, system prowadzi komunikację 1-Wire. Gdy zostaje uruchomiony, napięcie 5 V jest przenoszone na stronę słuchawki dousznej przez magistralę 1-Wire (IOA). Jak tylko układ DS2488 wykryje 5 V, pin CD/PIOC przyjmie niski poziom, aby włączyć tranzystor, który pozwoli przenieść napięcie 5 V do ładowarki MAX77734, aby naładować baterię słuchawek.
Zarządzanie baterią i konfiguracja zasilania
System zarządzania akumulatorem i konfiguracji zasilania stacji ładującej składa się z ładowarki USB typu C MAX77751, wskaźnika paliwa MAX17262, przetwornicy DC-DC MAX17224 typu boost oraz DC-DC MAX38640 typu buck. Ogólnie napięcie końcowe jednoogniwowego akumulatora litowo-jonowego wynosi 4,2 V, dlatego jako konkretny numer katalogowy ładowarki wybrano MAX77751CEFG+. Prąd ładowania tego układu jest konfigurowany przez rezystory podłączone do pinu IFAST i ITOPOFF. Biorąc pod uwagę potrzeby projektowe, wybrano szybkie zasilanie 500 mA i prąd doładowania równy 100 mA, a adekwatne rezystory mają rezystancję równą, odpowiednio, 2,4 kΩ i 8,06 kΩ. Wskaźnik poziomu naładowania MAX17262 jest wyposażony w algorytm ModelGauge m5 EZ, który może automatycznie mierzyć stan akumulatora po skonfigurowaniu parametrów, takich jak pojemność, prąd zakończenia i próg napięcia ładowania, bez dodatkowego wprowadzania charakterystyki jednostki. Napięcia wyjściowe przetwornicy DC-DC MAX17224 typu boost i DC-DC MAX38640 typu buck są odpowiednio konfigurowane przez rezystory podłączone do pinów SEL i RSEL obu elementów. W omawianej konstrukcji rezystory te mają opór równy, odpowiednio, 0 Ω i 56,2 kΩ i są wybrane dla wyjścia o napięciu, adekwatnie, 5 V i 3,3 V.
System zarządzania akumulatorem i konfiguracji zasilania słuchawki dousznej składa się z ładowarki MAX77734 i wskaźnika poziomu naładowania ogniwa MAX17262. Wyjście modułu SIMO mikrokontrolera MAX32655 zapewnia również szyny zasilające 1,8 V i 1,2 V dla systemu i mikrokontrolera. Ponieważ potrzebne jest tylko jedno wyjście z LDO 3,3 V, MAX77734GENP+ jest wybrany jako konkretny numer części układu ładowarki. Ładowarka może być również skonfigurowana do stanu fabrycznego, wyłączenia i gotowości przez I²C, aby przedłużyć żywotność baterii. Mikrokontroler MAX32655 zapewnia cztery wyjścia SIMO, z których każde można skonfigurować do wysyłania różnych napięć.
Projektowanie oprogramowania
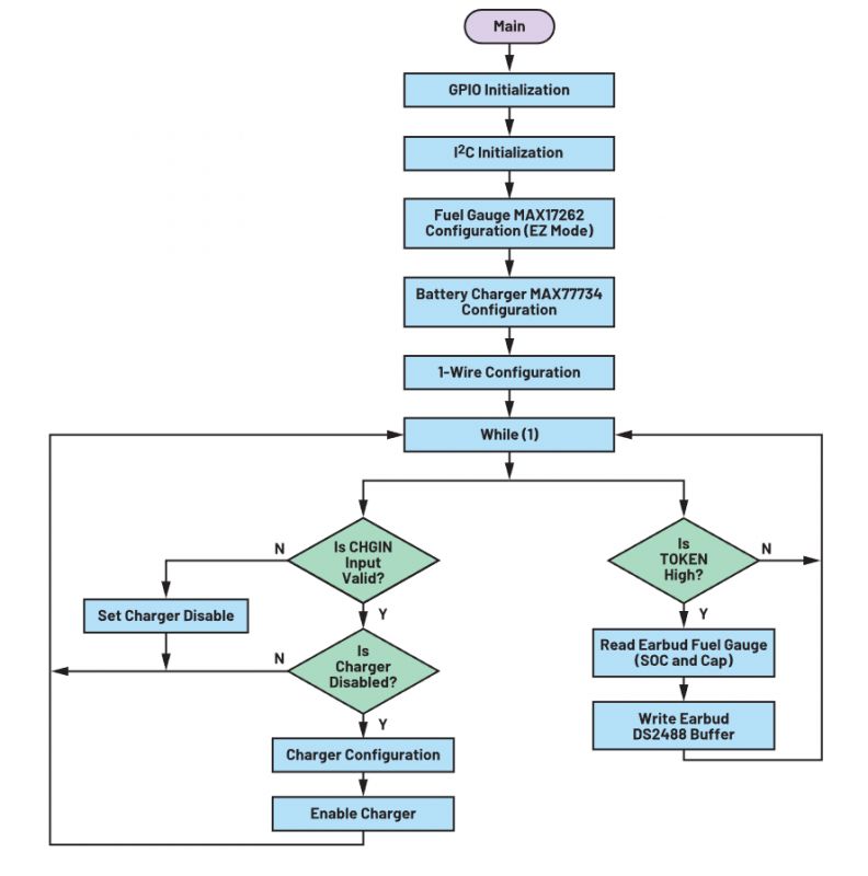
Schemat blokowy firmware stacji ładującej pokazano na rysunku 7. Po włączeniu zasilania mikrokontroler stacji ładującej zainicjuje GPIO i skonfiguruje wskaźnik naładowania MAX17262 oraz moduł OLED. Następnie mikrokontroler odpytuje stan pokrywki obudowy. Jeśli jest ona zamknięta, mikrokontroler wyłączy moduł 1-Wire i poda napięcie ładowania 5 V na magistralę 1-Wire (IOA), aby naładować wkładkę douszną. W takim przypadku, jeśli mikrokontroler wykryje, że pozostała moc baterii w obudowie jest mniejsza niż 5%, ładowanie zostanie przerwane. Jeśli obudowa jest otwarta, mikrokontroler wyłączy napięcie ładowania 5 V i umożliwi modułowi 1-Wire odczyt i zapis bufora DS2488. Informacje o baterii w podstawce i słuchawce są wyświetlane przez moduł OLED lub wirtualny port szeregowy.
Schemat blokowy oprogramowania układowego wkładki dousznej pokazano na rysunku 8. Po włączeniu mikrokontroler wkładki dousznej zainicjuje GPIO i skonfiguruje wskaźnik naładowania MAX17262 i ładowarkę MAX77734. Następnie mikrokontroler odpytuje, czy napięcie wejściowe z ładowarki jest prawidłowe. Jeśli tak i będzie większe niż 4 V, mikrokontroler włącza ładowarkę i rozpoczyna zasilanie. W tym momencie mikrokontroler odpytuje stan pinu TOKEN. Jeśli pin TOKEN ma stan logiczny niski, to obudowa ma uprawnienia do odczytu i zapisu pamięci DS2488. Jeśli pin TOKEN jest w stanie logicznym wysokim, słuchawka ma uprawnienia do odczytu i zapisu do układu DS2488. W tych okolicznościach mikrokontroler zapisuje informacje o baterii wkładki dousznej w buforze DS2488, aby mikrokontroler obudowy mógł je odczytać.
Wynik testu
Wymagania projektowe i wyniki testów szyny zasilającej obudowy i części dousznej zestawu przedstawiono w tabelach 4 i 5. Omawiany powyżej projekt spełnia te wymagania.
Tab.4. Wymagania projektowe i wyniki testów szyny zasilającej w obudowie.
| Parametr | Symbol | Mierzona wartość | Wymagania projektowe | Napięcie baterii | BAT | 4.08 V | 3.1 V do 4.6 V | Napięcie USB | CHGIN | 4.94 V | 4.8 V do 5.2 V | Wyjście 5 V modułu boost | 5 V | 5.16 V | 4.8 V do 5.2 V | Wyjście 3.3 V modułu Buck | 3V3 | 3.30 V | 3.2 V do 3.4 V |
Tab.5. Wymagania projektowe i wyniki testów szyny zasilającej w słuchawce.
| Parametr | Symbol | Mierzona wartość | Wymagania projektowe | Napięcie baterii | VBAT | 3.71 V | 3.3 V do 4.6 V | Wyjście 3.3 V ładowarki | VCC_3.3 | 3.32 V | 3.2 V do 3.4 V | Wyjście 1.8 V mikrokontrolera | VCC_1.8 | 1.82 V | 1.7 V do 1.9 V | Wyjście 1.2 V mikrokontrolera | VCC_1.2 | 1.12 V | 1.1 V do 1.3 V |
Rezultaty dla otwartej i zamkniętej obudowy przedstawiono odpowiednio na rysunku 9 i 10. Projekt ten może obrazować informacje o baterii dokującej i baterii słuchawki dousznej w czasie rzeczywistym oraz odczytywać i wyświetlać jej identyfikator ROM z układu DS2488.
Podsumowanie
Prototypowanie słuchawek dousznych to wyzwanie, które wymaga równowagi między łatwością użytkowania, niskim kosztem, przenośnością i stabilnością. Dwuportowe łącze DS2488 1-Wire toruje drogę do rozwiązań dousznych o niskim poborze mocy, wysokiej stabilności i wydajności w mniejszej obudowie i przy zredukowanych wydatkach. Oparty na układzie DS2488, zestaw MAXREFDES1302, w tym projekt sprzętu i oprogramowania układowego, jest łatwym w użyciu prototypem bezprzewodowych słuchawek dousznych, który może przesyłać zasilanie i dane za pomocą tylko dwóch złączy stykowych.
Źródło: https://www.analog.com/en/analog-dialogue/articles/simplifying-tws-earbud-designs-with-1-wire-connectivity.html
Fajne? Ranking DIY
