Witam, 5-kanałowy obwód sterujący przekaźnikiem RF oparty na mikrokontrolerze PIC12F675 IC może być używany z zestawem modułów RF 433mhz (użyłem zestawu modułów 434mhz, bez problemu).
07:00 Opis obwodu (wymagane)
02:00 Test 1 (komunikat prasowy)
03:00 Test 2 (tryb wstrzymania)
03:58 Test 3 (tryb mieszany)
05:17 👍
05:22 Schemat obwodu
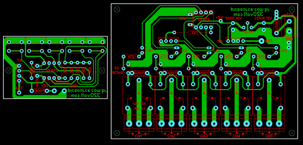
05:26 Rysunek PCB
05:30 Schemat anteny nadajnika
05:34 Schemat anteny odbiornika
05:38 Rodzaje przewodów, które można wykorzystać do budowy anteny
źródło: http://www.picsource.com.br/archives/6054
07:00 Opis obwodu (wymagane)
02:00 Test 1 (komunikat prasowy)
03:00 Test 2 (tryb wstrzymania)
03:58 Test 3 (tryb mieszany)
05:17 👍
05:22 Schemat obwodu
05:26 Rysunek PCB
05:30 Schemat anteny nadajnika
05:34 Schemat anteny odbiornika
05:38 Rodzaje przewodów, które można wykorzystać do budowy anteny
źródło: http://www.picsource.com.br/archives/6054
Fajne? Ranking DIY
