xdrt napisał: Dzięki za wskazówkę, może mam jakieś chińskie drivery bez tych rezystorów, dlatego układ nie działa jak powinien.
Mało prawdopodobne, żeby drivery nie miały wewnętrzne rezystory ściągające. Te układy są z natury przystosowane do pracy z MCU bo one są za słabe żeby wysterować duże MOSFETy i mają tą cechę, że po resecie na pinach panuje stan wysokiej impedancji do czasu aż program ruszy i skonfiguruje je jako wyjście.
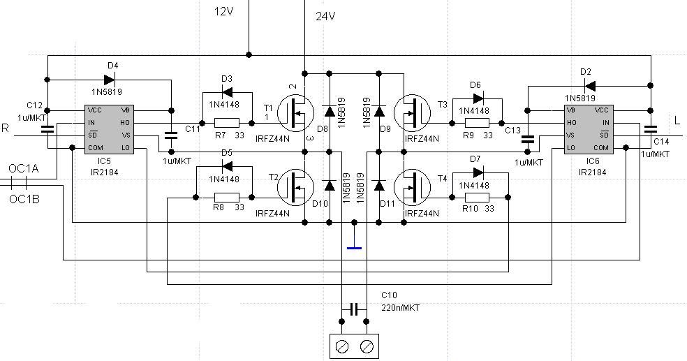
Na tych schematach brakuje mi przede wszystkim rezystorów rozładujących pojemości bramki dużych mosfetów, bo patrząc na wyjście drivera to niby stan Z nie istnieje, ale wyobraźmy sobie że 12V z zasilacza na wejściu VCC drivera pojawi się znacznie później niż wysokie napięcie (24V) na mosfetach, to co wtedy? Gdyby driver z jakiegoś powodu później "ruszył" to bramka "pływa" i istnieje niebezpieczeństwo że mosfet się częściowo włączy a to bardzo źle. Te rezystory 10k to taki zawór bezpieczeństwa, stosuje się od kilku kΩ do około 100kΩ:
Cztery diody Schottkiego 1N5819 równolegle z tranzystorami to takie zabezpieczenie, przez który popłynie prąd generowany przez indukcyjność, np. gdy silnik się jeszcze kręci pod wpływem bezwładności. Wewnętrzna dioda w tranzystorze, która powstaje pod wpływem połączenia podłoża ze źródłem (Body-Source) jest dość kiepska, o napięciu przewodzenia chyba około 2.5V dla N-MOSFETów. Czasami jej kiepskość jest wystarczająca a bywa że trzeba dodawać ekstra diody o lepszych parametrach. Tak dla informacji w 99.9% sprzedawanych pojedynczo tranzystorów MOSFET ta dioda pasożytnicza istnieje, ale rysowana jest tylko w symbolu dla tranzystorów mocy.
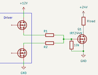
Diody 1N4148 powodują, że tranzystor szybciej się wyłącza. Istnieją drivery, które mają dwa wyjścia (rozpięte źródło górnego tranzystora od drenu tranzystora dolnego). W nich można rezystancją R1 i R2 ustalać oddzielnie prędkość ładowania i rozładowania bramki. Uproszczony schemat:
