logo elektroda
logo elektroda
X
logo elektroda
REKLAMA
REKLAMA
Adblock/uBlockOrigin/AdGuard mogą powodować znikanie niektórych postów z powodu nowej reguły.

opel Zafira B - UEQ lampki wnętrza nie gasną po 15 minutach po zamknięciu

markower 15 Lis 2022 07:50 1881 32
REKLAMA
  • #1 20285514
    markower
    Poziom 10  
    Czołem,

    ma taki problem w Zafirze B z 2007 roku.
    Kiedy zostawię włączoną lampkę wnętrza (szperacz) i zamknę auto. To powinna się ta lampka automatycznie wyłączyć. Miałem Astrę H i tak było.
    Natomiast ona cały czas się pali. Jest to wkurzające, bo dzieci czasem wcisną lampkę z tyłu i aku rozładowany.
    Wie ktoś gdzie szukać przyczyny?
  • REKLAMA
  • #3 20319357
    markower
    Poziom 10  
    Ciężko upilnować dzieciaki i żonę :-)

    To inaczej - skąd idzie wiązka która zasila lampki oświetlenia kabiny - 3 lampki przedział kierowcy, podwójna przedział pierwszy pasażerski, i podwójna 3 rząd siedzeń.

    Gdybym wiedział skąd jest brany prąd, to bym zrobił bypass na zapłon na przykład.
  • #7 20322571
    markower
    Poziom 10  
    Dzięki za wrzutkę schematów.
    Jestem tutaj niestety laikiem, wobec tego mam pytania:
    A. czy można by sprawę załatwić przekaźnikiem zamontowanym na masie w punkcie masowym 639? Tak jak zaznaczyłem na zrzucie? Prąd załączający przekaźnik musiałby być z zapłonu.
    B. jeśli A tak, to gdzie ten pkt masowy znaleźć?

    z góry dziękuję opel Zafira B - UEQ lampki wnętrza nie gasną po 15 minutach po zamknięciu
  • #8 20322576
    bubu1769
    Poziom 42  
    Ten punkt masowy znajduje się na dole słupka A ale jego lepiej nie ruszać ponieważ odpowiada też za zasilanie innych elementów.
    Jak chcesz dokładać przekaźnik to lepiej to zrobić przy tylnym module elektronicznym z którego wychodzi zasilanie na całe oświetlenie.
  • REKLAMA
  • #9 20322584
    markower
    Poziom 10  
    ok.
    a w którym miejscu się dostać?

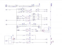
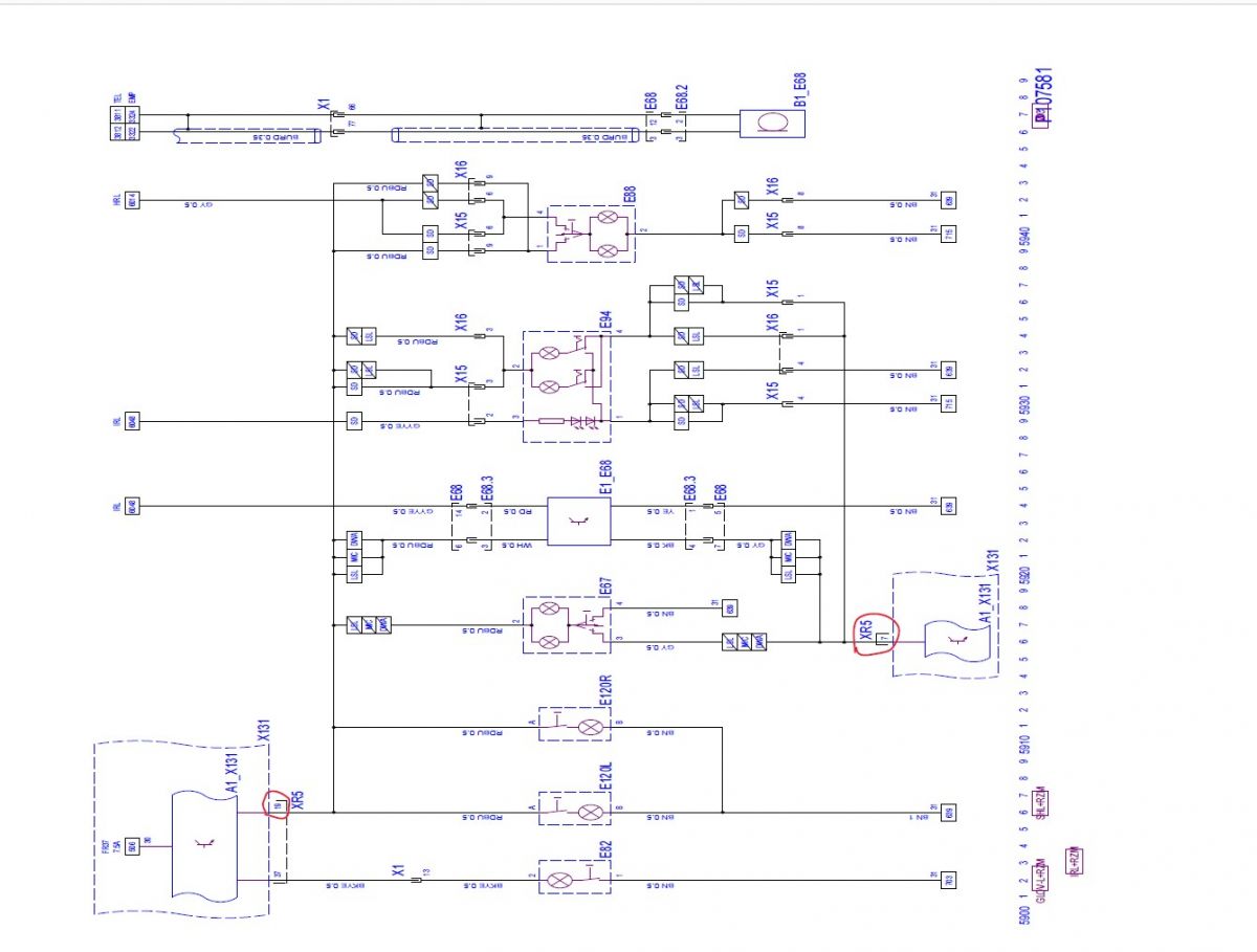
    Żeby poodcinać E67, E1_E68 E94 i E88, trzebaby chyba w dwóch miejscach?

    Tutaj jest nr 7 i nr 19 przy XR5. zaznaczyłem w pdf.
    gdzie to szukać?

    Dodano po 1 [minuty]:

    opel Zafira B - UEQ lampki wnętrza nie gasną po 15 minutach po zamknięciu
  • #10 20322632
    bubu1769
    Poziom 42  
    XR5 to złącze tylnego modułu elektronicznego.
    We wcześniej podlinkowanym temacie masz wskazane jego umiejscowienie oraz oznaczone złącza.
    Pinu 19 nie musisz ruszać.
    Jeśli chcesz wyeliminować ryzyko pozostawienia włączonej ręcznie lampki oświetlenia to ja bym sugerował po prostu odłączenie stałej masy przy samej lampce, będzie to najmniejsza ingerencja w instalacje samochodu.
  • #11 20322779
    markower
    Poziom 10  
    W tym odłączaniu stałej masy musiałbym zdjąć podsufitkę i i dorobić jakieś przewody aby móc rozłączać przekaźnikiem.
    Dużo roboty trochę.

    Ok. mam tą wtyczkę.
    Czyli w pin numer 7 się wpinam i tam przekaźnik?
    a jak przetnę przewód z pina nr 7 to tylko oświetlenia nie będzie? czy coś jeszcze wyleci?
    nie mam ani dachu ani alarmu.

    a jeszcze takie pytanie - dlaczego 19 nie muszę ruszać? tam też biegnie połączenie.
    nie rozumiem trochę dlaczego są dwa połączenie 7 i 19.
    oba to plusy? czy coś jeszcze jest inaczej?

    Sorczak, ale na elektryce się zupełnie nie znam.
  • REKLAMA
  • #14 20322942
    markower
    Poziom 10  
    Czyli nr 19 musiałbym poddać przeróbce? Pociągnąć plusa z zapłonu?

    czy jak odetnę 19 to tylko swiatła wewnętrzne przestaną swiecic czy coś jeszcze?
    bo bardzo nie rozumiem tego schematu.
  • #16 20322959
    markower
    Poziom 10  
    czyli jak go odetnę i połączę z plusem zapłonu to będzie ok?
    Z którego bezpiecznika wziac wziąć plusa po zapłonie?

    uzylbym takiego bypassu. opel Zafira B - UEQ lampki wnętrza nie gasną po 15 minutach po zamknięciu
  • Pomocny post
    #17 20322979
    bubu1769
    Poziom 42  
    Powinno działać.
    Napięcie po zapłonie masz na pinach 21 i 22 złącza XR4 tylnego modułu elektronicznego.
    Możesz tam się podłączyć bezpiecznikiem 5A.
    Chyba żebyś spróbował zrobić rozłączanie na bezpieczniku 37 bo to on powinien odpowiadać za oświetlenie wnętrza.
    opel Zafira B - UEQ lampki wnętrza nie gasną po 15 minutach po zamknięciu
  • #18 20323052
    markower
    Poziom 10  
    Dzięki.
    Jutro sobie obejrzę za widoku i dam znać co z tego wyszło.

    pzdr
  • #19 20324497
    markower
    Poziom 10  
    sprawdziłem nr 37 - niestety po wyciągnięciu lampki świecą się dalej.

    Wyciągnąłem kostkę XR5 i lampki zgasły :-)

    potrzebowałbym obłożenie pinów - bo tam nic nie ma na kostce. zdjecie w załączeniu.

    a po schemacie nie widać jaki kolor wchodzi w pin 19.
    Czerwono-niebieski?

    opel Zafira B - UEQ lampki wnętrza nie gasną po 15 minutach po zamknięciu

    opel Zafira B - UEQ lampki wnętrza nie gasną po 15 minutach po zamknięciu
  • #21 20337241
    markower
    Poziom 10  
    Potrzebowałbym jeszcze kolorów przewodów z XR4 na pinach z plusem po zapłonie czyli 21 lub 22.
  • #23 20400538
    markower
    Poziom 10  
    Dzięki za podpowiedź.
    Zrobiłem i działa.
    Tylko na zapłonie można włączyć oświetlenie wewnętrzne.
    Teraz nie muszę pilnować żony i dzieci.

    pzdro
  • #24 20405796
    markower
    Poziom 10  
    Rozwiązano jak w postach.
  • REKLAMA
  • #25 20479084
    markower
    Poziom 10  
    Czołem,

    zamknąłem temat jakiś czas temu, ale przypadkiem znalazłem w dekoderze VIN, że niektóre Zafiry były wyposażone w UEQ PRZEŁĄCZNIK WYŁĄCZENIA AKUMULATORA/Battery shutdown.

    Koledzy ktorzy mieli ten RPO Code mieli rowniez gaszenie lampek.
    Czy ktoś wie jaki element realizuje tą funkcję?
  • #28 20487023
    markower
    Poziom 10  
    Czołem,

    są nowe fakty.
    Wyczytałem w VIN dekoderze, że niektóre Astry H, Zafiry B mają "Wyłącznik głowny akumulatora" oznaczone kodem UEQ.
    Ten układ odpowiada za wyłączenie niektórych urządzeń ( w tym lampek oswietlenia wnętrza) po upływie ok. 15 minut.

    Potwierdziłem po vinach kolegów i tak jest.


    Teraz jest pytanie jak aktywować ten układ? przez komputer czy trzeba dodać jakiś układ?
  • #29 20487049
    GrandMasterT
    Poziom 25  
    Mój Astrolot H ma coś takiego (według VIN jest UEQ). Nie wiem dokładnie co wyłącza, na pewno gasną lampki w środku i oświetlenie schowka po ok. 15 minutach od wyjęcia kluczyka. Ze schematów nie wynika, żeby realizowane to było jakimś dodatkowym przekaźnikiem czy modułem, więc najpewniej idzie tylko polecenie wyłączenia do modułu lub modułów odpowiedzialnych za niektóre obwody.
  • #30 20487097
    sq3evp
    Poziom 36  
    Renówki maja moduł, które odcinają zasilania tych elementów - musi być zegar mierzący czas, po którym odłącza zasilanie idące na oświetlenie wnętrza, bagażnika, itp.

Podsumowanie tematu

Użytkownik zgłosił problem z lampkami wnętrza w Oplu Zafira B z 2007 roku, które nie gasną automatycznie po zamknięciu pojazdu, co prowadzi do rozładowania akumulatora. W dyskusji poruszono kwestie związane z zasilaniem lamp oświetlenia kabiny oraz możliwościami modyfikacji instalacji elektrycznej, w tym zastosowania przekaźników i bypassów. Użytkownicy dzielili się schematami elektrycznymi oraz wskazówkami dotyczącymi lokalizacji punktów masowych i złączy. Ostatecznie, rozwiązaniem okazało się podłączenie oświetlenia do zasilania po zapłonie, co zapobiega pozostawieniu włączonych lampek. Dodatkowo, wspomniano o funkcji UEQ, która w niektórych modelach Opla automatycznie wyłącza oświetlenie po 15 minutach.
Podsumowanie wygenerowane przez model językowy.
REKLAMA